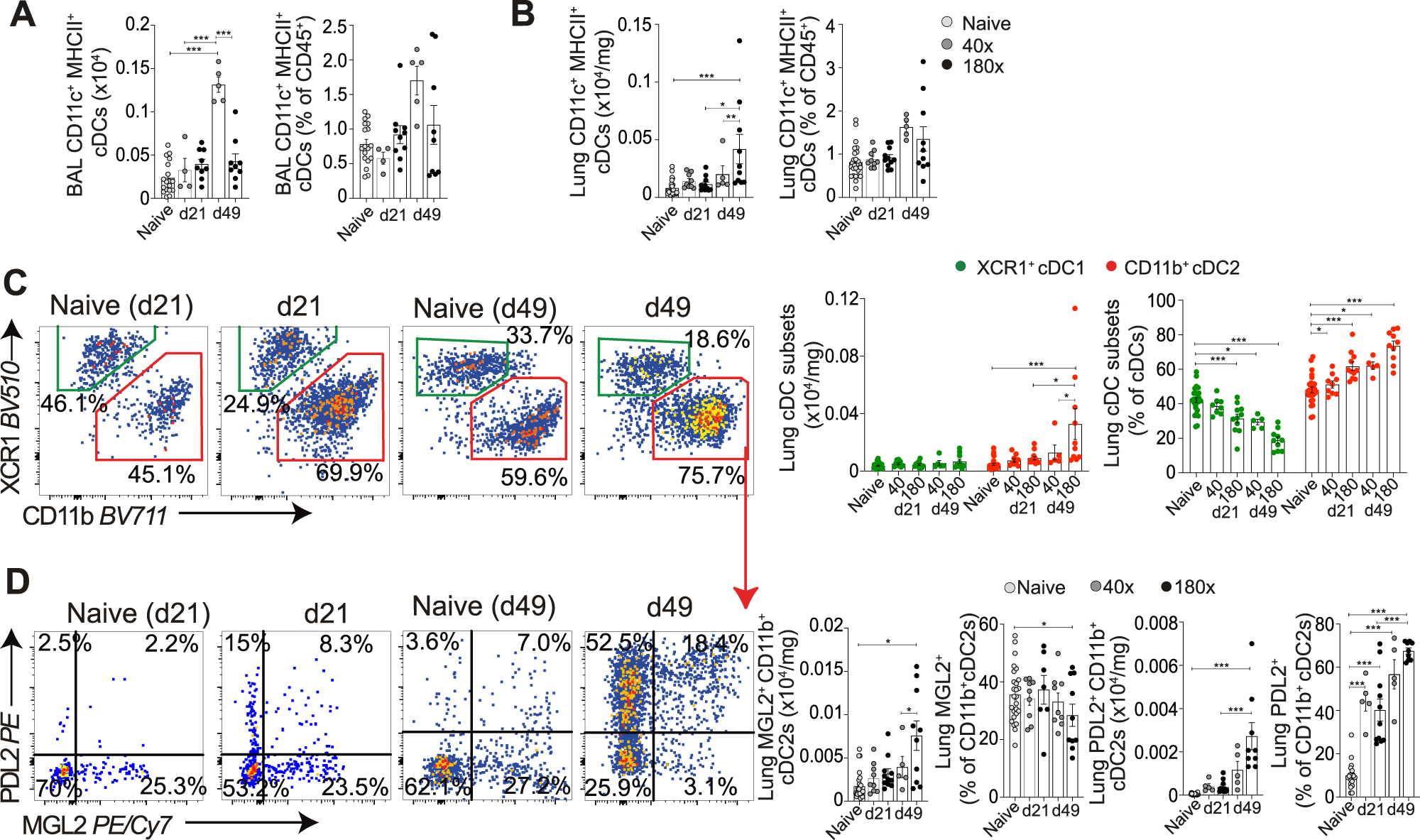
Fig. 5: Expansion of pulmonary cDC2s in pre-patent and patent murine schistosome infection.

C57BL/6 mice were percutaneously infected with 40 or 180 cercariae, and samples taken at d21 and d49. Total cDCs (CD11c+MHCII+) were assessed in (A) BAL and (B) lung cell isolates. C Representative flow cytometry plots show cDC subsets (XCR1+ cDC1 and CD11b+ cDC2). Gate frequencies show % of MHCII+ CD11c+ cDCs. D Representative flow cytometry plots show changes in cDC2s. Gate frequencies show % of CD11b+ cDC2s. Double-positive (MGL2+PDL2+) cells are counted as both MGL2+ and PDL2+ in respective graphs. Data are from 7 independent experiments (n = 61 biologically independent animals). Data were fit to a linear mixed effect model, with experimental day as a random effect variable, and groups compared with a two-sided Tukey’s multiple comparison test. *p < 0.05, **p < 0.01, ***p < 0.001. Data are presented as mean values ± SEM. Source data are provided as a Source Data file.