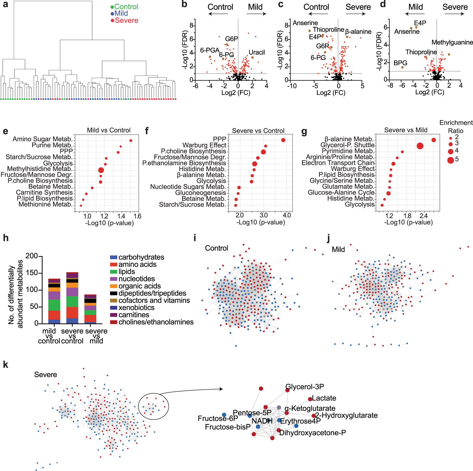
Fig. 1: Changes in the neutrophil metabolome in severe or mild patients with COVID-19 and healthy controls.

a Unsupervised hierarchical clustering of metabolomic analysis of neutrophils from control (healthy adults, n = 19), mild (n = 30), or severe (n = 26) COVID-19 patients. Clustering was performed using the Euclidean distance measure with Ward clustering algorithm. b–d Volcano plots comparing the neutrophil metabolome of control, mild, or severe COVID-19 patients. Each dot represents a metabolite. The names of some of the metabolites discussed in the Results are shown. G6P glucose 6-phosphate, 6-PG 6-phosphogluconate, 6-PGA 6-phosphogluconolactone, E4P erythrose 4-phosphate, BPG 1,3-bisphosphoglycerate. e–h Pathway enrichment analysis (e–g) and classification (h) of neutrophil metabolites that significantly changed in the indicated comparisons. i–k Network diagrams of metabolites in neutrophils from control, mild, or severe COVID-19 patients. A magnification of a new cluster of glycolytic and PPP metabolites in severe patients is shown in (k). Red dots represent elevated metabolites and blue dots depleted metabolites in neutrophils from severe COVID-19 patients compared with healthy controls. Statistical significance was assessed with two-tailed t-tests followed by multiple comparisons correction (b–d). In all figures, multiple comparisons correction was performed by controlling the false discovery rate at 5% using the method of Benjamini, Krieger, and Yekutieli for metabolomics analysis, or by using multiple comparisons tests as described in the methods.