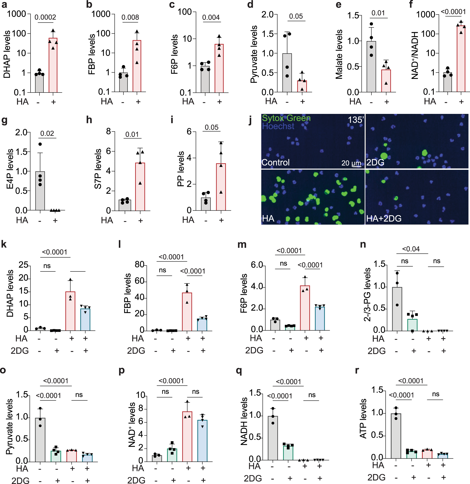
Fig. 5: Metabolic flow through GAPDH is a NET-suppressor mechanism.

a–i Metabolite levels, normalized to controls, in primary human neutrophils 1 h after HA treatment. n = 4 experiments from 4 donors. j The effects of 2DG treatment on HA-induced NET formation as assessed by time-lapse microscopy. Magnification of one frame is shown from n = 3 independent experiments from three donors. k–r Metabolite levels in neutrophils after 2DG and/or HA treatments. n = 4 experiments from two donors. Data represent mean ± st.dev. Statistical significance was assessed with two-tailed t-test on log-transformed values (a, b, c, f), two-tailed t-test (d, e), two-tailed Welch’s t-test (g–i), one-way ANOVA (k–m, o–r), Kruskal–Wallis test (n). p < 0.0001 (k-HA vs control, l, m, o–r), p = 0.0062 (HA + 2DG vs HA), p = 0.035 (n).