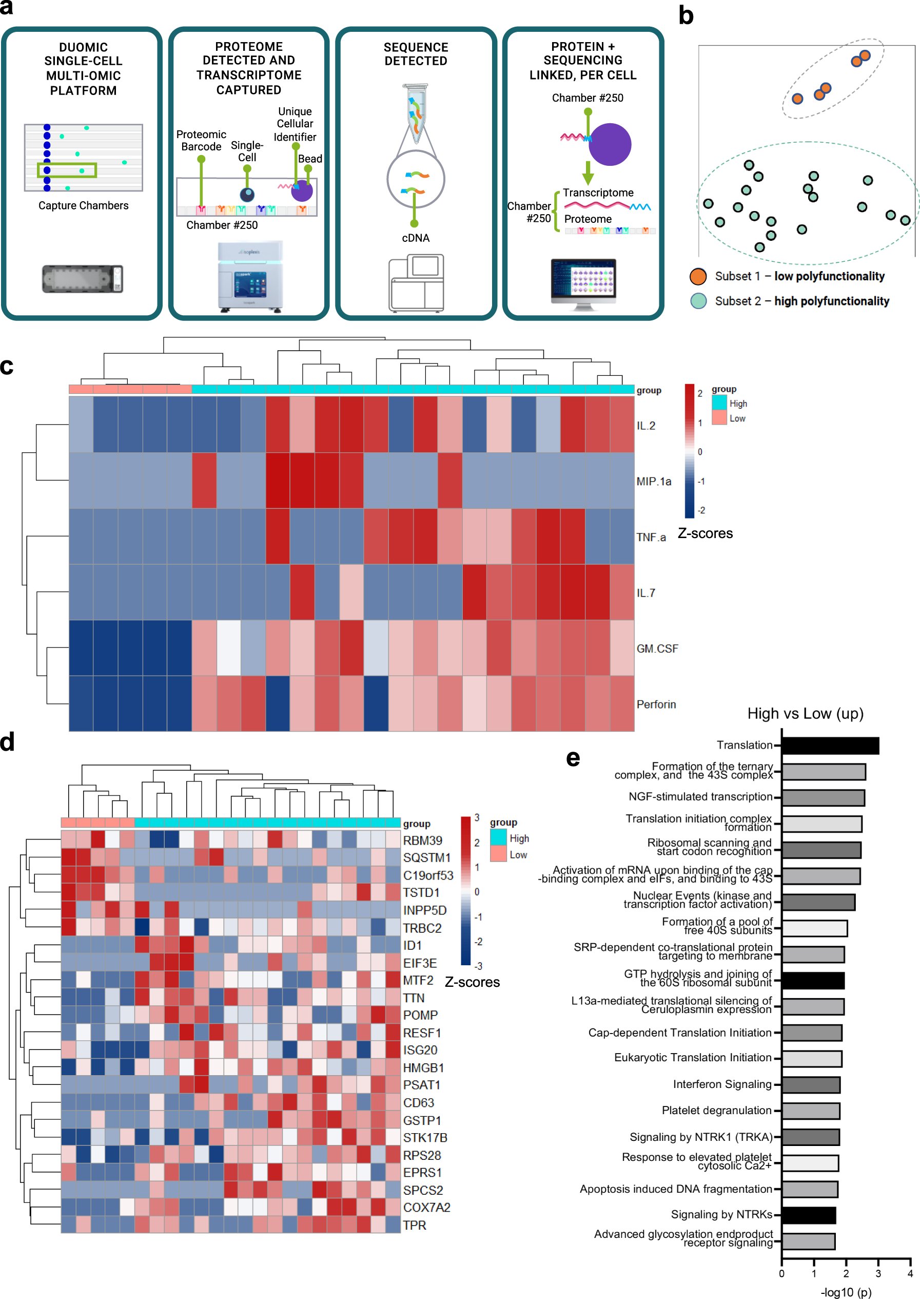
Fig. 6: Single-cell analysis of polyfunctional CD8+ D4-IgG4-CD28TM CAR T cells at the mRNA and protein levels.

a Flowchart of the single-cell protein and RNA expression analysis platform. The illustration was partially created with BioRender.com. b Identification of two CAR T clusters, low polyfunctionality and high polyfunctionality, in 23 CD8+ D4-IgG4H-CD28TM CAR T cells. c Functional analysis of two distinct CAR T clusters. d The corresponding RNA sequencing data reveals unique gene expression profiles for these two CAR-T clusters. e REACTOME pathway analysis of unique genes in (c). The CAR T cells used in this figure were produced using the donor 2’s PBMCs. Source data are provided as a Source Data file.