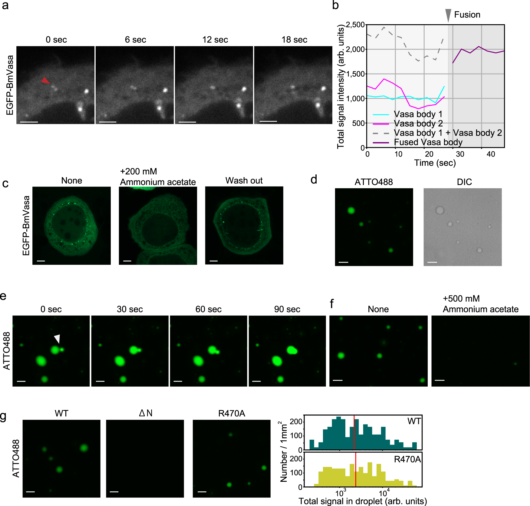
Fig. 2: Recombinant BmVasa has the ability to assemble nuage-like droplets in vitro.

a Snapshots of live imaging of EGFP-BmVasa in BmN4 cells. Two cytoplasmic EGFP-BmVasa-positive droplets indicated by a red triangle merge over time. Scale bar: 2 μm. b Signal intensity of Vasa body before and after fusion was quantified. c EGFP-BmVasa-positive droplets in BmN4 cells (None) disappeared upon treatment with 200 mM ammonium acetate. After washing out the salt, BmVasa-positive droplets were re-formed. Scale bar: 5 μm. d In vitro droplet formation assays in the presence of 15% PEG 6000 showed that 1.5 μM ATTO488-labeled recombinant BmVasa has activity to assemble nuage-like droplets. DIC: Differential interference contrast. Scale bar: 5 μm. e Snapshots of live imaging of 1.5 μM ATTO488-labeled recombinant BmVasa show that the BmVasa-positive droplets merge over time. Scale bar: 5 μm. f The BmVasa-positive in vitro droplets are not assembled in the presence of 500 mM ammonium acetate (BmVasa: 1.5 μM). Scale bar: 5 μm. g Assembly of BmVasa-positive droplets in vitro depends on self-association activity of BmVasa but not on its RNA-binding activity (BmVasa: 1.5 μM). Scale bar: 5 μm. Histograms of total ATTO488 signal intensity of a droplet are shown. Red line indicates the median [p = 0.658 (WT vs. R470A), by two-tailed Mann–Whitney U test]. Source data are provided as a Source Data file.