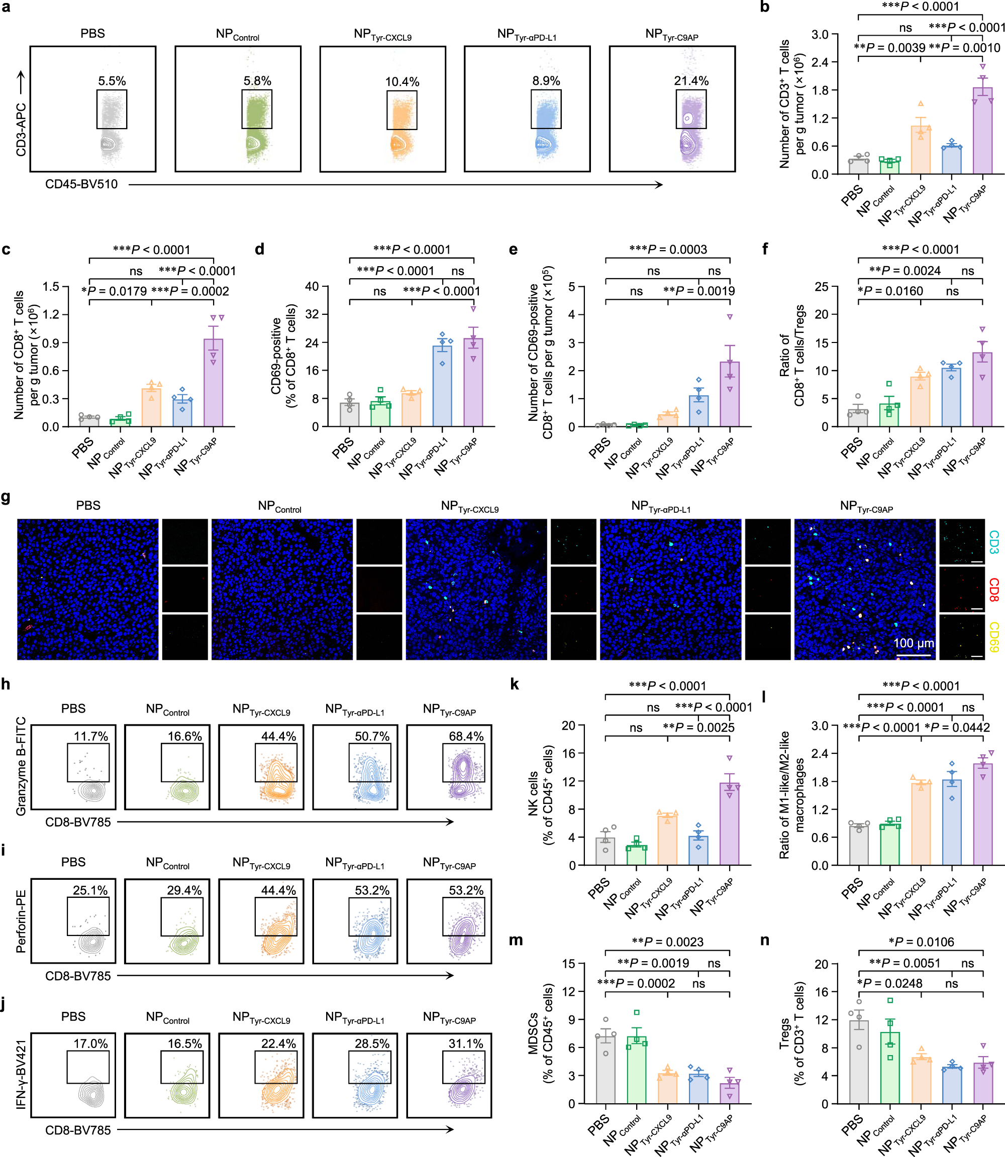
Fig. 5: Profiling of the improved intratumoral infiltration and activation of T cells after NPTyr-C9AP treatment.

a, b Flow cytometry plots of CD3+ T cell percentages in CD45+ cells (a) or numbers of CD3+ T cells (b) of the melanoma samples from the mice treated with NPTyr-C9AP or other controls (n = 4 mice per group). c Numbers of CD8+ T cells in melanoma. d, e Percentages (d) and numbers (e) of CD69-positive CD8+ T cells in melanoma. f Ratios of CD8+ T cells/Tregs in melanoma. g Representative immunofluorescence images of the melanoma. CD3 (aqua green), CD8 (red) and CD69 (yellow) of T cells were labeled by fluorescent antibodies. Scale bar, 100 μm. h to j Representative flow cytometry plots of granzyme B- (h), perforin- (i) and IFN-γ- (j) positive CD8+ T cells in melanoma. k–n Percentages of NK cells in CD45+ cells (k), ratios of M1-like/M2-like macrophages (l), percentages of MDSCs in CD45+ cells (m) and percentages of Tregs in CD3+ T cells (n) of melanoma. The data are shown as the means ± SEM of n = 4 biologically independent mice (b–f, k–n) or are representative of four biologically independent mice (a, g–j). Statistical data were analyzed by one-way ANOVA with Tukey’s multiple comparison test (b–f, k–n). *P < 0.05; **P < 0.01; ***P < 0.001; ns indicates no significant difference. Source data are provided as a Source Data file.