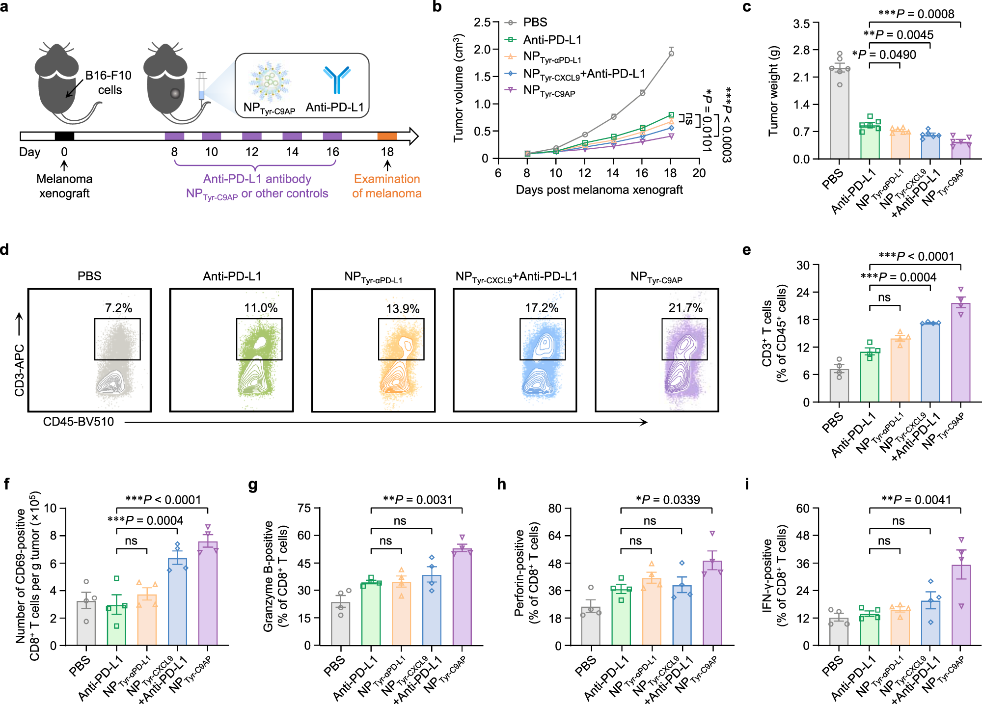
Fig. 6: NPTyr-C9AP exhibits superior efficacy to systemically injected anti-PD-L1 antibody.

a Therapeutic scheme. Mice bearing B16-F10 melanoma were treated by five i.v. injections of NPTyr-C9AP, anti-PD-L1 antibody or other controls. b, c Tumor growth curves (b) and final tumor weights (c) of the B16-F10 melanoma-bearing mice after different treatments (n = 6 mice per group). d, e Flow cytometry plots of CD3+ T cell percentages in CD45+ cells (d) or statistical percentages of CD3+ T cells (e) in melanoma after different treatments (n = 4 mice per group). f Numbers of CD69-positive CD8+ T cells in melanoma. g–i Granzyme B- (g), perforin- (h) and IFN-γ- (i) positive CD8+ T cells in melanoma. The data are shown as the means ± SEM of n = 4 biologically independent mice (e–i), n = 6 biologically independent mice (b, c) or are representative of four biologically independent mice (d). Statistical data were analyzed by two-way ANOVA with the Greenhouse‒Geisser correction (b), one-way ANOVA with Tukey’s multiple comparison test (c, e–i). *P < 0.05; **P < 0.01; ***P < 0.001; ns indicates no significant difference. Source data are provided as a Source Data file.