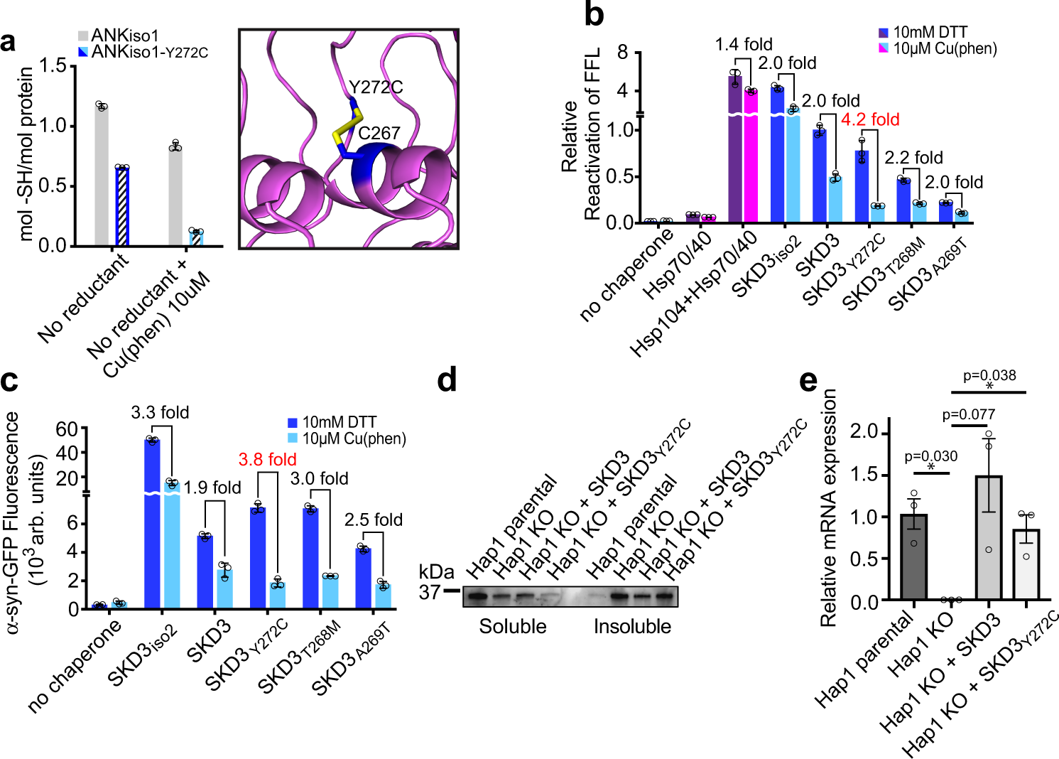
Fig. 4: SKD3 is an oxidation-sensitive protein disaggregase.

Bar graphs show averages of three independent measurements (n = 3) ±SD. Source data are provided as a Source Data file. a ANKiso1-Y272C (colored bars) but not ANKiso1 (gray bars) forms an intramolecular disulfide bond under oxidizing condition as confirmed by using Ellman’s reagent. The predicted structure of an intramolecular disulfide bonded SKD3Y272C variant is shown. b, c The MGCA7-associated Y272C mutation results in a major loss of protein disaggregating activity but only under oxidizing conditions. Protein disaggregating activities by the indicated chaperones were measured using (b) amorphous FFL aggregates and (c) α-syn fibrils under reducing conditions with DTT (purple and blue) or under catalyzed oxidizing conditions with Cu(phen) and in the absence of reductant (magenta and cyan). d Representative western blot of a sedimentation assay showing the relative solubility of HAX1 protein in the supernatant (soluble) and pellet fraction (insoluble) of lysed mitochondria isolated from wild-type (parental) and SKD3 knockout (KO) Hap1 cells. HAX1 solubility is partially restored by viral transfection of SKD3 wild-type, but not by SKD3Y272C mutant (n = 3). e Viral transfection of SKD3 or SKD3Y272C into SKD3 knockout Hap1 cells was confirmed by RT-qPCR. P-values were calculated with the two-tailed paired Student’s t-test (p < 0.05 = *).