Fig. 5: P[5]a enhances the penetration of co-administered antibiotics. | Nature Communications

Fig. 5: P[5]a enhances the penetration of co-administered antibiotics.

From: Repurposing host-guest chemistry to sequester virulence and eradicate biofilms in multidrug resistant Pseudomonas aeruginosa and Acinetobacter baumannii

Fig. 5: P[5]a enhances the penetration of co-administered antibiotics.The alternative text for this image may have been generated using AI.

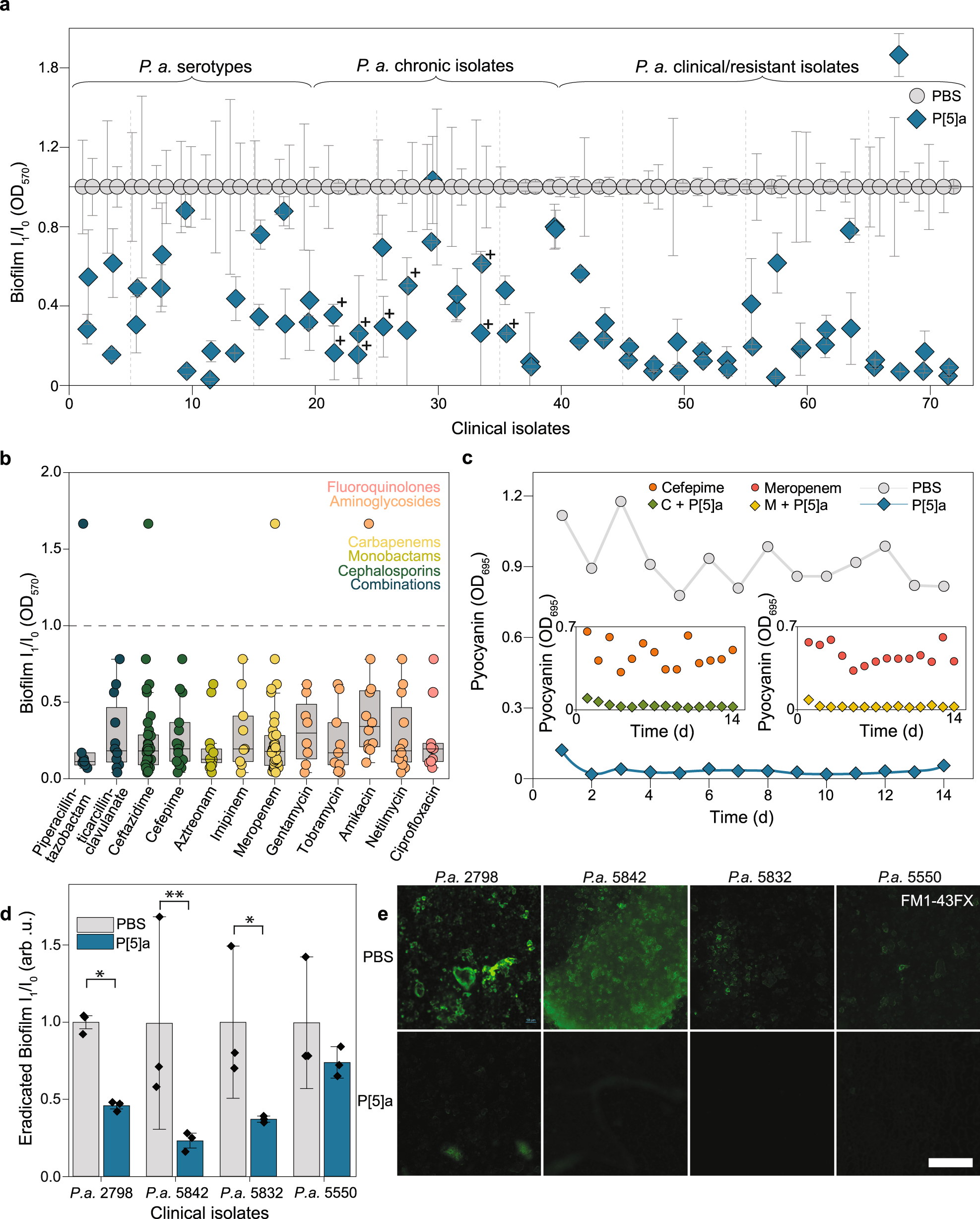
a Effect of P[5]a on biofilm inhibition after a 24 h static culture formation in a panel of P. aeruginosa isolates, consisting of P. aeruginosa IATS serotypes, a set of isolates from cystic fibrosis patients suffering from chronic infections, and a set of MDR clinical isolates, derived from various sites of infection. (+) Isolates with iridescent and metallic sheen of the colony surface, that is typical for a ΔlasR mutant. The data represent average values of biological replicates ± s.d (n = 3 per group). b Effect of P[5]a on biofilm inhibition in marked resistant clinical isolates of panel seen in (a). P[5]a successfully inhibited biofilms in resistant isolates, independent of the type or mechanism of action of the antibiotic. The colours of the antibiotics correspond to the antibiotic class. Only isolates marked as resistant respective to antibiotic treatment were included. Number of resistant isolates per type of antibiotic ranges from Piperacillin-tazobactam to Ciprofloxacin 7, 12, 35, 15, 13, 9, 35, 8, 9, 12, 12 and 11 respectively. Box plots show the median (centre line), the upper and lower quantiles (box), and the range of the data (whiskers). c) Effect of P[5]a on pyocyanin toxin suppression over a 14 day period. P[5]a successfully suppressed toxin levels throughout the 14 days, with no observable decrease in effectivity. Expansion highlights the effects of P[5]a on toxin suppression of recultured MIC50 isolates from the cefepime (left) and meropenem (right) resistant stand-alone development experiments (Fig. 4g, h respectively). As tolerance, and subsequently resistance, develops rapidly to these antibiotics, P[5]a remains effective in suppressing toxins. d P[5]a disrupts biofilms formed by highly resistant clinical isolates of P. aeruginosa in vitro; mean biofilm mass remaining after 16 h of treatment with P[5]a. The data represent average values of biological replicates ± s.d (n = 4 per group). Two-tailed paired t-test **P < 0.01 *P < 0.05. e Fluorescence microscopy images of formed biofilms by P. aeruginosa isolates, demonstrate the eradication of formed biofilms by P[5]a after 16 h of treatment. Images are representative of three independent experiments. Scale bar, 200 µm.

Back to article page