Fig. 1: Trumpet NAND gates.
From: Trumpet is an operating system for simple and robust cell-free biocomputing

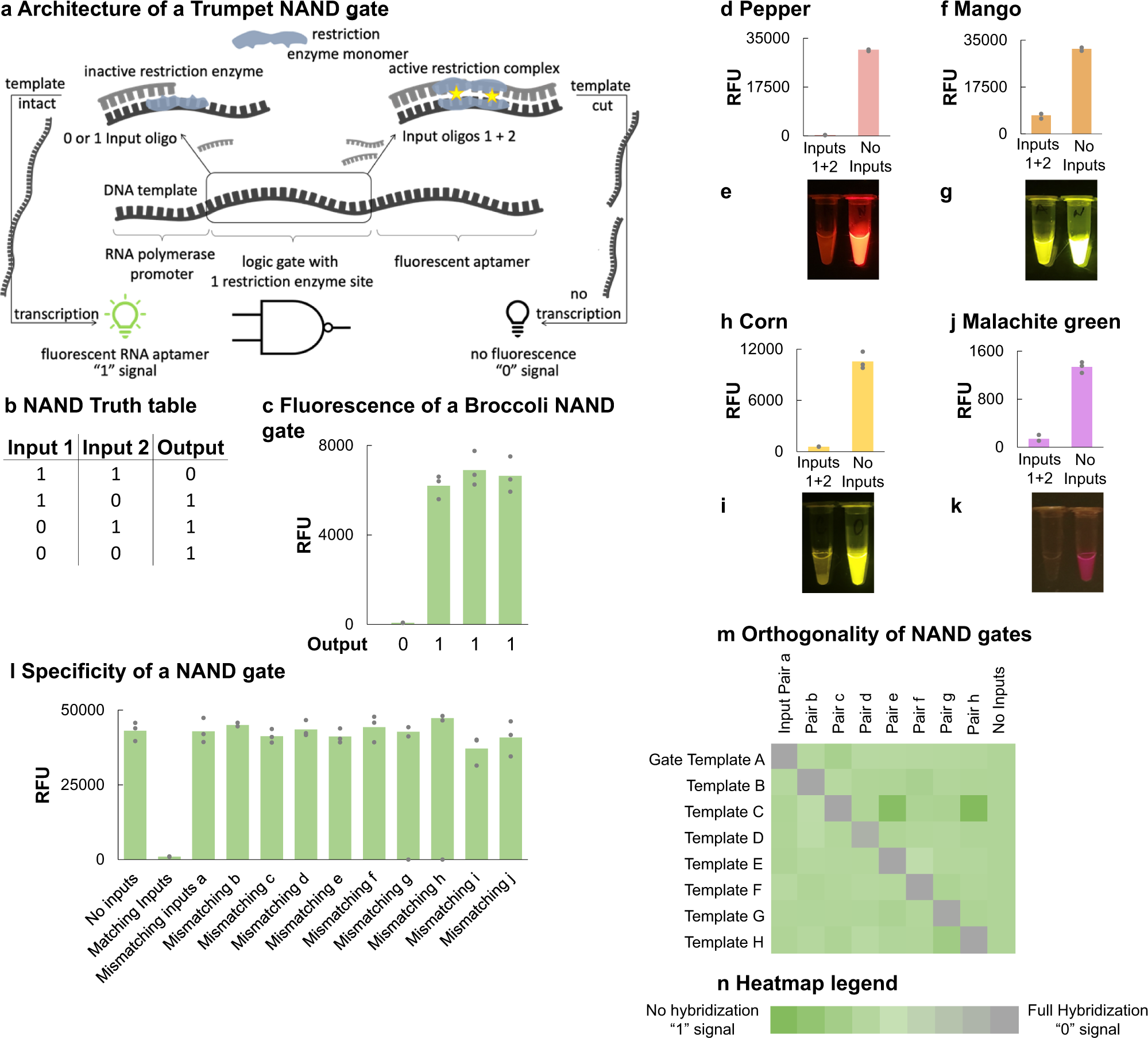
a The general architecture of a NAND gate. b A typical NAND gate truth table. c Fluorescence results of a NAND gate. When no inputs, Input 1, or Input 2 hybridize with the gate template, the template remains intact and the results are a 1 when Broccoli, the encoded RNA aptamer, is transcribed. When both inputs hybridize with the gate template simultaneously, the template is cut by the restriction enzyme and Broccoli is not transcribed. This results in a 0, a lack of signal. d Fluorescence results of a NAND gate transcribing Pepper aptamer. e Visual results of the signals shown in (d). f Fluorescence results of a NAND gate transcribing Mango aptamer, which binds TO1-PEG-biotin as the ligand. g Visual results of the signals shown in (f). h Fluorescence results of a NAND gate transcribing Corn aptamer, which binds DFHO as the ligand. i Visual results of the signals shown in (h). j Fluorescence results of a NAND gate transcribing Malachite Green aptamer, which binds Malachite Green Ligand. k Visual results of the signals shown in (j). l Fluorescence results showing specificity of inputs to their gate templates. Incorrect pairings are comparable with the results of the gate when no inputs are added, and the gate template remains intact. In contrast, when the correct pair of inputs is mixed with the gate template, digestion occurs, preventing the transcription of Broccoli, shown in the sample labeled “Matching Inputs”. m Heatmap showing input specificity for eight unique NAND gate templates. n Heatmap legend showing that green squares on the heatmap represent 0% mismatch or inputs that are a direct match to a gate template and can hybridize correctly. The dark gray squares represent 100% mismatch, or inputs that are not a match to a gate template and will not hybridize. On all panels, the value of each replicate within a sample set is represented by a gray marker. The green bars are the averages of each sample set (n = 3, each experiment was repeated three times). Source data are provided as a Source Data file.