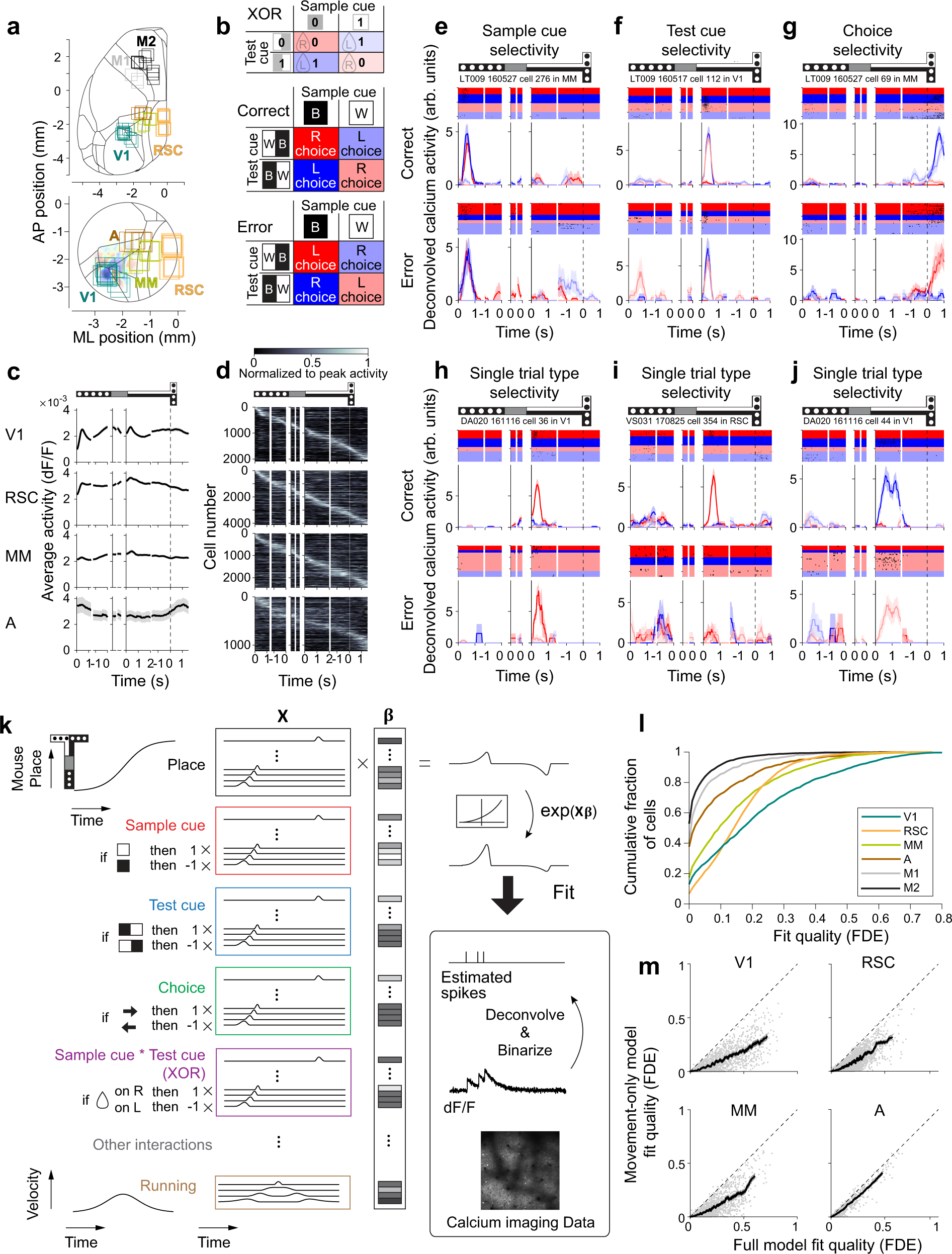
Fig. 2: Calcium imaging and related analysis of neural activity.

a Top: Individual imaging fields-of-view shown on the cortical areal map based on the Allen Mouse Brain Common Coordinate Framework71. Bottom: same except superimposed on the field sign map for retinotopy. The circular outline shows the typical location of the cranial window. b Reward direction on the four trial types determined by XOR combination of the sample cue and test cue (top). Choices follow XOR on correct trials (middle) or its opposite on error trials (bottom). c Average activity across neurons, aligned to the start and end of the sample segment, start and end of the delay segment, start of the test segment, and T-intersection (vertical dashed line). V1: n = 2084 cells, RSC: n = 4103 cells, MM: n = 2439 cells, A: n = 1120 cells. Shading indicates mean ± s.e.m. d Average activity normalized to its peak for each neuron (rows) sorted by time of peak average activity. The sequence of activity was cross-validated by plotting activity on even-numbered trials sorted by peak time on odd-numbered trials. e Example cell with sample cue selectivity in MM. Top row, correct trials; bottom row, error trials. Rasters of deconvolved and binarized calcium activity are shown for individual trials along with average activity (smoothed by running mean of 350 ms). Shading indicates mean ± s.e.m. Colors are the same as in panel (b). For error trials, the average activity is not shown for some trial types if they had less than three error trials per trial type. f Similar to panel (e), an example cell in V1 with test cue selectivity. g Similar to panel (e), an example cell in MM with choice selectivity. h Similar to panel (e), an example cell in V1 with single-trial-type selectivity. i Similar to panel (e), an example cell in RSC with single-trial-type selectivity. j Similar to panel (e), an example cell in V1 with single-trial-type selectivity. k Schematic of the GLM fitted to the deconvolved and binarized calcium activity of each neuron. Predictors were divided into groups for task variables and movement. Task variables were basis expanded with position along the maze to reflect the sequential activity observed in panel (d). See Methods for full details. l GLM fit quality, measured as the fraction of deviance explained (FDE) on test data. Cells with converging fits for the full GLM were included. FDE per cell (mean ± s.e.m.); V1: 0.212 ± 0.005 (n = 1744 cells; 84% of detected cells), RSC: 0.155 ± 0.002 (n = 3865 cells; 94%), MM: 0.139 ± 0.003 (n = 2310 cells; 95%), A: 0.081 ± 0.004 (n = 1106 cells; 99%), M1: 0.045 ± 0.003 (n = 883 cells; 100%), M2: 0.027 ± 0.001 (n = 3243 cells; 100%). The mean FDE was significantly different across areas (p < 10−4). m Comparison of model fits for the full model (task and movement variables) and the movement-only model (no task variables). Dots indicate individual cells that had converging fits for both models. Black traces show the running mean across cells (window size, 50 cells). Shading indicates mean ± s.e.m. V1: n = 1744 cells (84% of detected cells), RSC: n = 3865 cells (94%), MM: n = 2310 cells (95%), A: n = 1081 cells (97%). Cortical areal map in panel (a) was adapted from Cell 181, Wang et al., The Allen Mouse Brain Common Coordinate Framework: A 3D Reference Atlas. 936-953, Copyright Elsevier (2020). Source data are provided as a Source Data file.