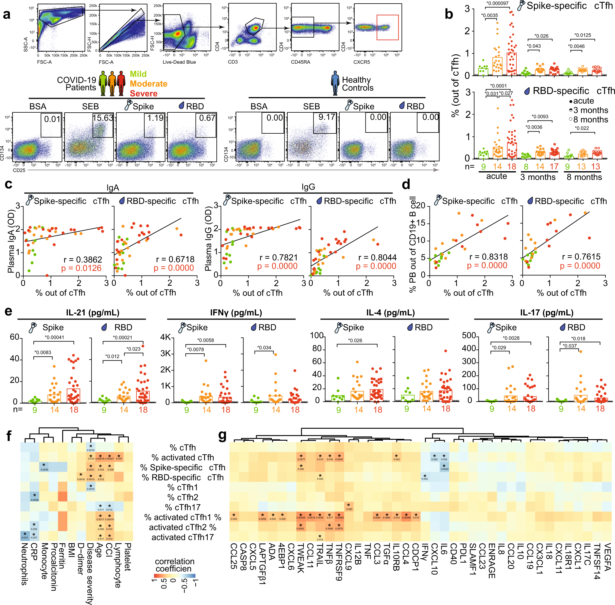
Fig. 3: Longitudinal frequency of SARS-CoV-2 spike and RBD-specific cTfh in COVID-19 patients across disease severity from acute disease up to 8 months convalescence.

a Representative example with gating strategy to identify SARS-CoV-2 spike and RBD-specific cTfh. b Bar charts show the median frequency of SARS-CoV-2 spike and RBD-specific cTfh from acute disease (full circle) to convalescence (half and open circle) with median. Dots are individual samples color-coded according to peak disease severity. Dotted lines show the median frequency with 95% Cl (gray area) of healthy controls. During acute disease, 9, 22 and 33 individual samples from 9 mild, 14 moderate and 18 severe patients, respectively, were analyzed using two-sided Generalized Estimating Equations (GEE) to account for the intra-person correlations inherent to repeated measures and assess statistically significant differences without adjusting for multiple comparisons. During convalescence, only one sample from each patient was analyzed using two-sided Kruskal–Wallis with Dunn’s multiple comparisons test to assess statistically significant differences. c–d Two-sided Spearman correlation for frequency of virus-specific cTfh versus (c) titers of plasma immunoglobulins against the spike and RBD, and versus (d) frequency of plasmablast during acute disease. For patients with longitudinal acute samples, data from the earliest sample was involved as representative in Spearman correlation analysis. e Bar charts show the median concentration of cytokines in supernatants of spike and RBD protein-stimulated PBMCs from COVID-19 patients with acute disease. Dotted lines show the median concentration of cytokines with 95% Cl (gray area) in supernatants from healthy controls. Two-sided GEE was used to account for the intra-person correlations inherent to repeated measures and assess statistically significant differences without adjusting for multiple comparisons. f, g Heatmap summarizing the interrelationship between characteristics of cTfh cells and f clinical parameters, and g levels of plasma cytokines/chemokines from COVID-19 patients with acute disease. Two-sided repeated measures correlations without multiple comparisons were calculated. e–g In all, 9, 22, and 33 individual samples from 9 mild, 14 moderate and 18 severe patients, respectively, were analyzed. P < 0.05 was considered to be a significant difference. *P values <0.05 are listed above each comparison and in the heatmaps. Source data are provided as a Source Data file.