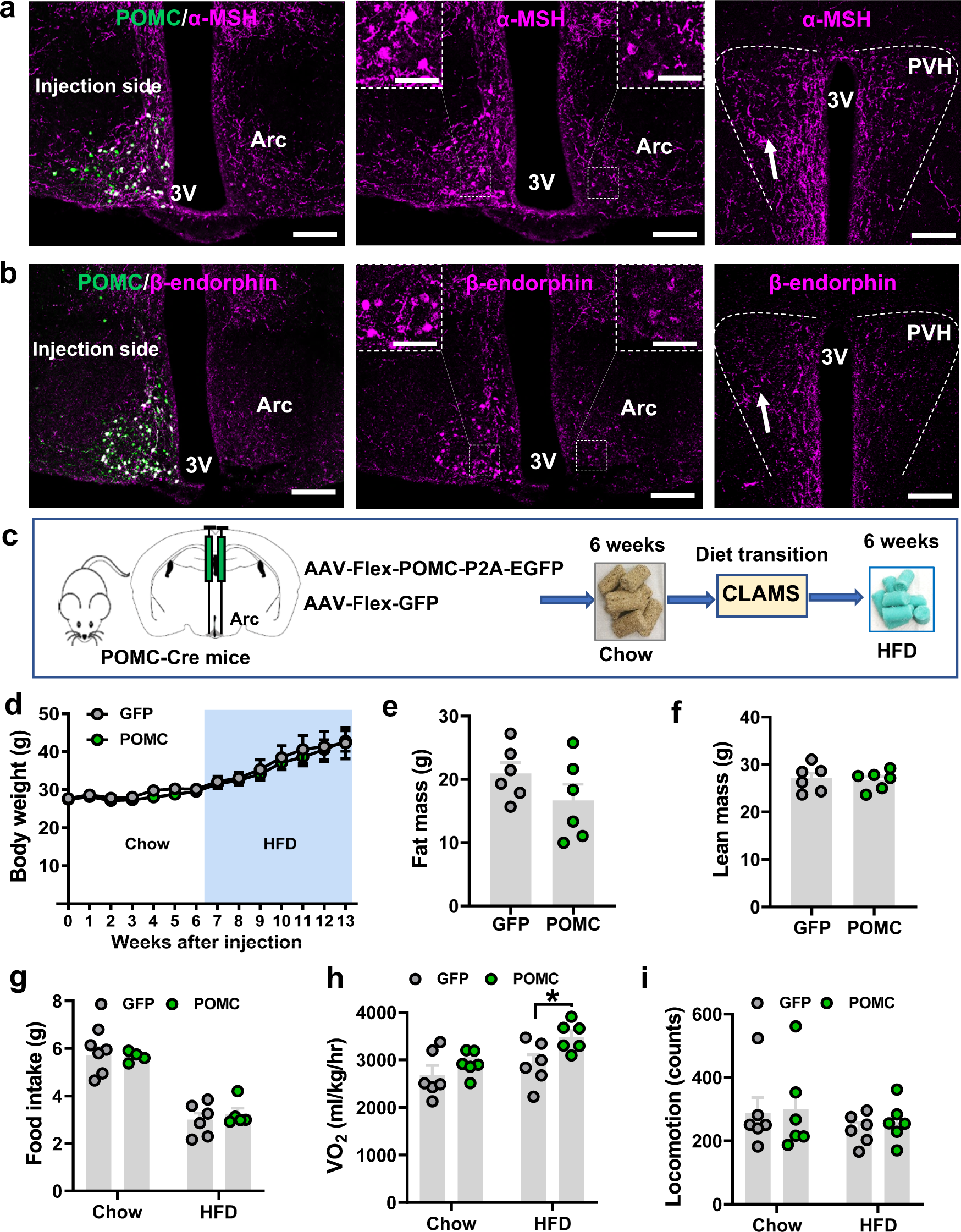
Fig. 5: Specific overexpression of POMC in POMC neurons failed to reduce body weight.
From: The melanocortin action is biased toward protection from weight loss in mice

a, b POMC-Cre mice received injections of AAV-Flex-POMC-GFP viral vectors to one side of the Arc and immunostained for α-MSH (a, magenta) or β-endorphin (b, magenta). Brain sections showing colocalization between viral expression (green) and both peptides (magenta, left panels), peptide expression alone in the Arc (middle panels with a magnified view of the indicated boxed area) and the PVH (right panels). Note that the injected side exhibited an increase in both α-MSH and β-endorphin expression compared to the non-injection side. Arrows in the PVH pointing to the area with increased immunostaining structures. 3 V: third ventricle; Arc arcuate nucleus. Scale bars 50 µm for a and b, 20 µm for boxed areas. c Diagram showing experimental procedures and study timelines. d Weekly body weight after viral delivery (n = 6/GFP and n = 5/POMC, two-way ANOVA, p > 0.98 at 1–13 weeks). e, f Comparison in fat mass (e, n = 6/each, two-tailed unpaired t-tests, p = 0.1997) and lean mass (f, n = 6/each, two-tailed unpaired t-tests, p = 0.8205) at 13 weeks after viral delivery. g–i Comparison between the two groups of mice on both chow and HFD in feeding (g, two-way ANOVA, n = 6/GFP and n = 4/POMC on chow, n = 6/GFP and n = 5/POMC on HFD, p = 0.9867 or 0.7787, respectively), O2 consumption (h, n = 6/each, two-way ANOVA, p = 0.5017, * p = 0.0396, respectively) and locomotion (i, n = 6/each, two-way ANOVA, p = 0.9749, 0.9168, respectively) that measured during diet transition when there was no significant difference between the two groups. All data were presented as mean ± SEM. Source data are provided in the Source Data file.