Fig. 6: PVH MC4Rs are required but not sufficient for body weight regulation.
From: The melanocortin action is biased toward protection from weight loss in mice

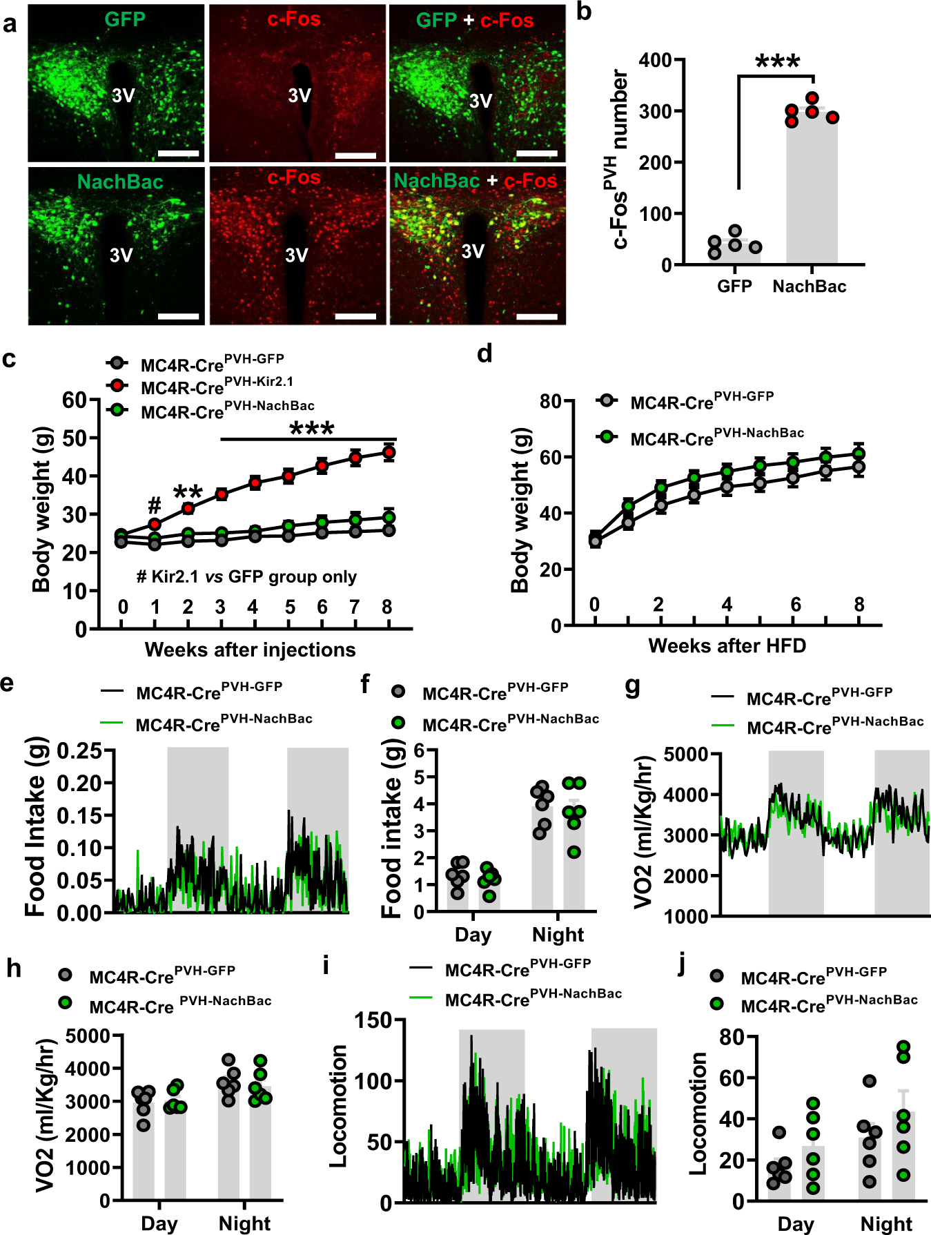
a MC4R-Cre mice receiving control AAV-Flex-GFP (top panels) or AAV-Flex-NachBac-GFP (bottom panels) to the PVH, and expression patterns of GFP (left panels), c-Fos (middle panels) and their merged pictures (right panels) were shown. 3 V: the third ventricle. Scale bars: 50 µm. b Quantification of c-Fos expression in the PVH of MC4R-Cre mice receiving injections of either control or NachBac (n = 5/each; two-tailed unpaired t-test, ***p < 0.001). c Comparison in body weight of MC4R-Cre mice receiving injections of control, AAV-Flex-NachBac-eGFP, or AAV-Flex-Kir2.1-dTomato to bilateral PVH and fed with chow (n = 6/GFP, n = 5/NachBac, and n = 10/Kir2.1, two-way ANOVA, #p = 0.0292, PVHKir2.1 group vs. PVHGFP group at 1 week; **p < 0.01, ***p < 0.001, PVHKir2.1 group vs. PVHGFP and PVHNachBac groups at 2–8 weeks). d Body weight curve of MC4R-Cre mice receiving injections of control, AAV-Flex-NachBac-eGFP to bilateral PVH and fed with HFD (n = 6/GFP, n = 5/NachBac, two-way ANOVA, p > 0.05 for all time points). e–j MC4R-Cre male mice receiving injections of AAV-Flex-NachBac-GFP or control vectors to bilateral PVH were subject to CLAMS measurements 3–4 days after viral delivery when there was no difference in body weight, and shown were food intake patterns (e), comparisons in food intake during the day and night periods (f, n = 6/each, two-way ANOVA, p = 0.4156, 0.4462, respectively), O2 consumption patterns (g) and comparisons in O2 consumption during the day and night periods (h, n = 6/each, two-way ANOVA, p = 0.9489, 0.8559, respectively), locomotion patterns (i) and comparisons in bean breaks during day and night periods (j, n = 6/each, two-way ANOVA, p = 0.5644, 0.3941, respectively). All data were presented as mean ± SEM. Source data are provided in the Source Data file.