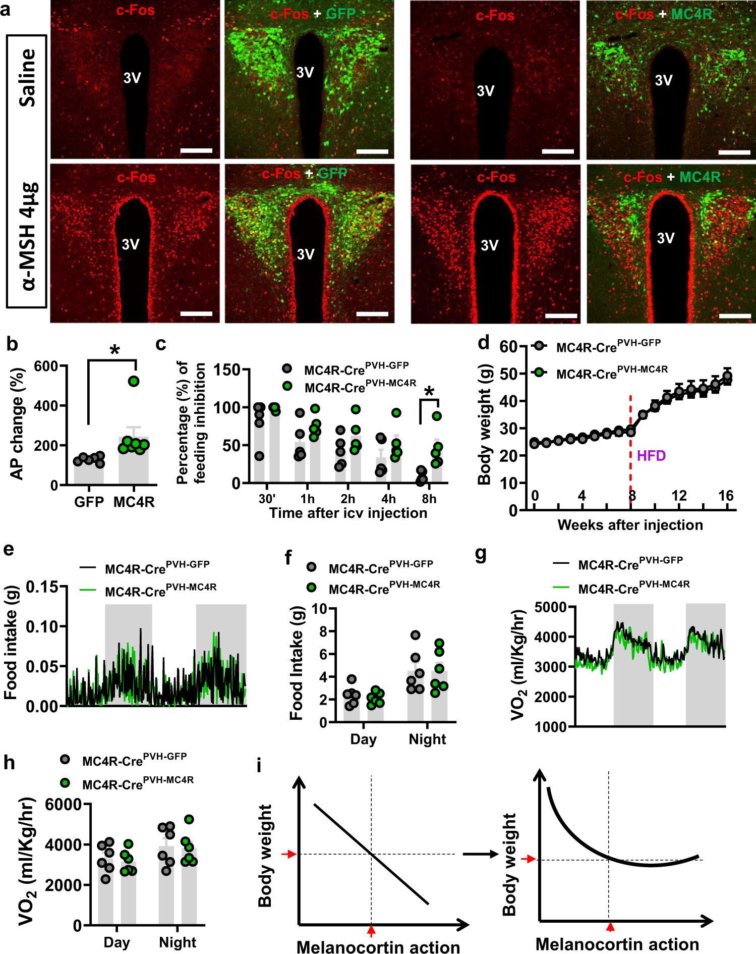
Fig. 7: MC4R overexpression in PVHMC4R neurons failed to reduce body weight.
From: The melanocortin action is biased toward protection from weight loss in mice

MC4R- a Representative images showing AAV viral injections and associated c-Fos expression in the PVH: control vector (left panels, green), MC4R vector (right panels, green), c-Fos by i.c.v. saline (top panels, red), and α-MSH (bottom panels, red) treatments. 3 V: the third ventricle. Scale bars: 50 µm. b Comparison of action potential frequency changes by the MC4R agonist MTII (n = 6 cells/GFP from 2 mice and n = 7cells/MC4R from 2 mice, two-tailed unpaired t-test, *p = 0.0455). c Comparison of i.c.v. α-MSH inhibition on fast-refeeding between control and PVH MC4R overexpression mice (n = 5/group, two-way ANOVA, *p = 0.0329, PVHGFP vs. PVHMC4R at 8 h). d Weekly body weight changes of MC4R-Cre mice receiving injections of AAV-Flex-MC4R-p2A-EGFP or control vectors on chow (8 weeks) and followed by 8 weeks on HFD (n = 4/GFP and n = 5/MC4R, two-way ANOVA, p > 0.05 for all time points). e–h Comparisons of food intake during the 2-day measurement period (e) and amounts in food intake during the day and night periods (f, n = 6/each, two-way ANOVA, p = 0.9264, 0.9996, respectively), and O2 consumption patterns (g) and the amounts in O2 consumption during the day and night periods (h, n = 6/each, two-way ANOVA, p = 0.9216, 0.9653, respectively). i The diagram showing the proposed revision of the relationship between the strength of the melanocortin action and body weight. The perceived reverse linear relationship (left) between the melanocortin action and body weight is proposed to be replaced by a rectified relationship (right) in which lower than normal action of the melanocortin action is efficient to produce obesity, but higher than normal action is unable to efficiently reduce body weight or prevent obesity development. The red arrows on the X and Y axes indicate the respective melanocortin action and body weight at the normal basal state. All data were presented as mean ± SEM. Source data are provided in the Source Data file.