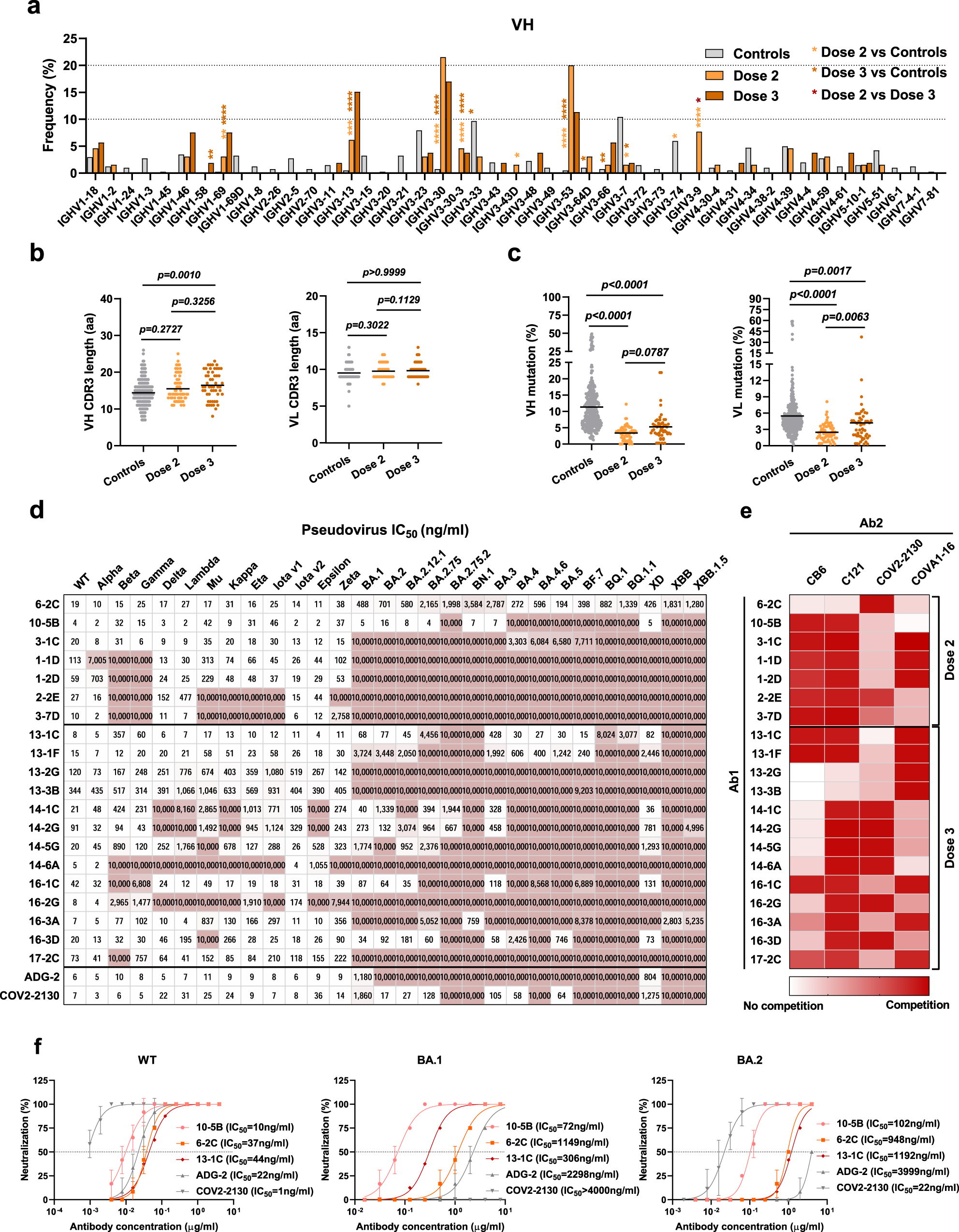
Fig. 2: Characterization of anti-SARS-CoV-2 RBD monoclonal antibodies from vaccinated individuals.

a The frequency distribution of human IGVH of anti-SARS-CoV-2 RBD mAbs (n = 118) from vaccinees compared to IgG-expressing memory B repertoires (n = 403) of healthy human donors. The mAbs were isolated from PBMCs sampled 1 month, 3 months and 6 months after the second vaccine dose (Dose 2) and 1 month after the third dose (Dose 3). Statistical significance was determined by two-sided Chi-square test with 1 degree of freedom (*p < 0.05, **p < 0.01, ***p < 0.001, ****p < 0.0001). b The amino acid (aa) length of the CDR3 at IGVH and IGVL in mAbs (n = 118) from vaccinated individuals and in those from prevaccinated healthy donors (n = 403). The horizontal bars indicate the mean values. Statistical significance was determined by two-sided Kruskal–Wallis test with subsequent Dunn’s multiple comparisons. c The nucleotide somatic hypermutation levels of the V region in the heavy chain and light chain, as in (b). d Neutralization profile of pseudoviruses for 20 purified mAbs after Dose 2 and Dose 3, compared to those of two antibodies in clinical use or in development. The number in the box indicates half-maximal inhibitory concentration (IC50) values. The color gradient indicates IC50 values ranging from 0 (white) to 10,000 ng/ml. Antibodies with IC50 values above 10,000 ng/ml were plotted as 10,000 ng/ml. Neutralization curves are shown in Supplementary Fig. 5. e Heatmap of the relative inhibition of the binding of the competing mAb (Ab2) to the preformed saturating mAb (Ab1)–RBD complexes (red, competition; light red, partial competition; white, no competition). BLI traces can be found in Supplementary Fig. 6. f Neutralizing activity of mAbs against live SARS-CoV-2 wild type, Omicron BA.1 and BA.2 for 10-5B, 6-2C and 13-1C, as well as COV2-2130 and ADG-2. The curves were fitted by nonlinear regression (log [inhibitor] vs. normalized response, variable slope). The dashed line indicates a 50% reduction in viral infectivity. Data for each mAb were obtained from a representative neutralization experiment. Mean ± s.d. of triplicates is shown, except for 13-1C (mean of duplicates). The experiment was replicated twice with similar results.