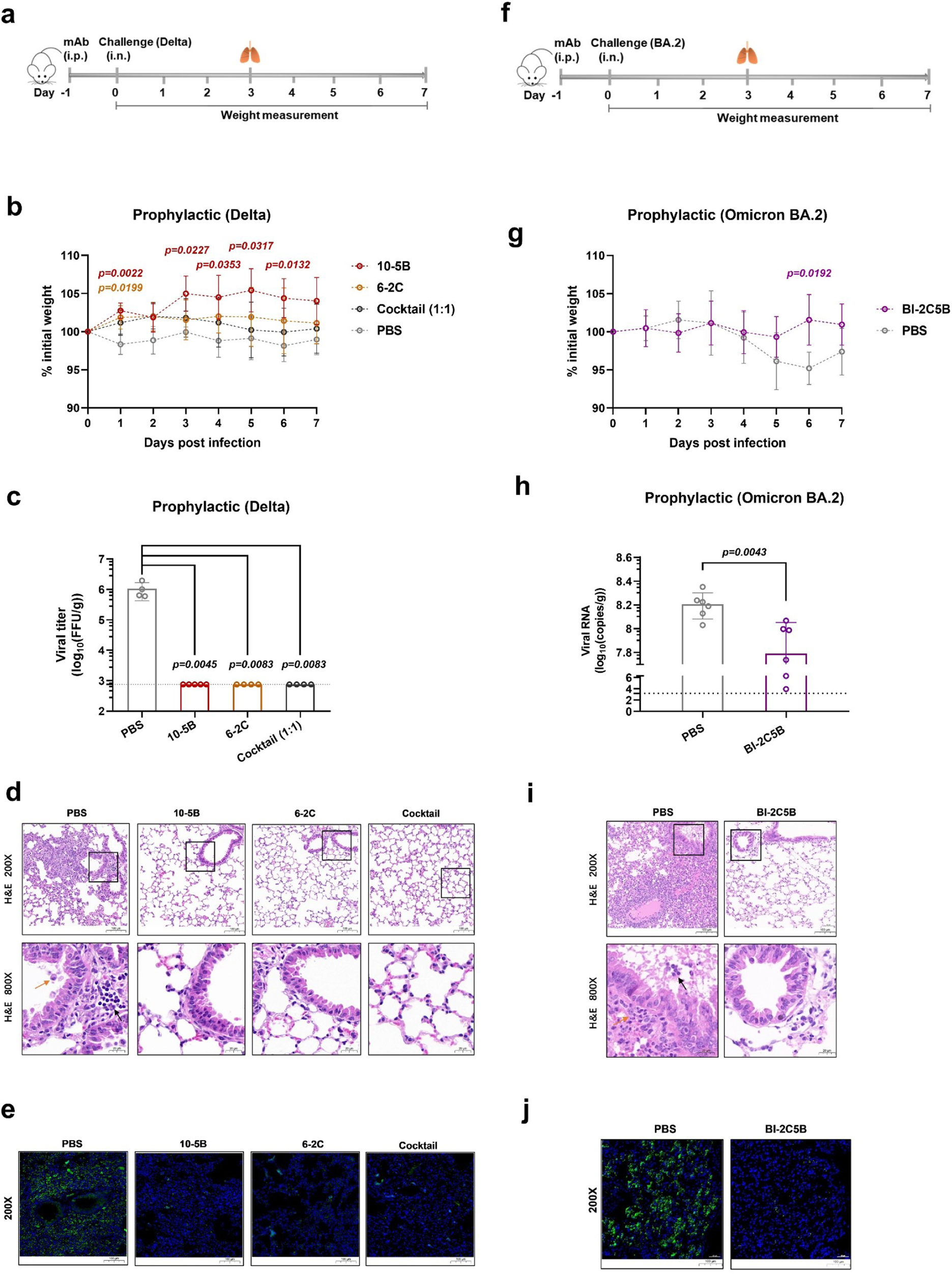
Fig. 4: Prophylactic activity of antibodies in humanized ACE2 mouse models.

a Female 9- to 12-week-old hACE2 transgenic mice were received one dose (20 mg/kg body weight) of 10-5B, 6-2C, or their combination (1:1 ratio) 24 h prior to intranasal challenge with 5 × 104 FFU of SARS-CoV-2 Delta variant. b Body weight change was recorded over the course of 7 days (n = 5). Data are shown as the mean ± s.d. of each experimental group. The dark red P value represents a comparison between 10-5B and the control, and the dark yellow P value represents a comparison between 6-2C and the control. c The viral burden from mouse lungs at 3 days post infection (dpi) was determined by a focus-forming unit (FFU) assay (10-5B, n = 5; other groups, n = 4). d Representative hematoxylin and eosin staining of lung sections from infected mice (3 dpi). Bronchial epithelial cell desquamation (yellow arrow) and lymphocyte infiltration (black arrow) are shown. Scale bars: 100 μm (top); 20 μm (bottom). e Representative immunofluorescence staining of lung sections from infected mice (3 dpi). The nucleocapsid (green) was stained with Alexa Fluor 488-conjugated anti-rabbit IgG. The nuclei (blue) were stained with DAPI. Scale bars: 100 μm. f Female 7- to 8-week-old K18-hACE2 mice received one dose (10 mg/kg body weight) of bsAb BI-2C5B 24 h prior to intranasal challenge with 3.6 × 103 TCID50 of SARS-CoV-2 Omicron BA.2 variant. g Body weight change was recorded (n = 6) as in (b). The purple P value represents a comparison between BI-2C5B and the control. h The viral load from mouse lungs (3 dpi) was measured by RT–qPCR assay (n = 6). i, j Representative H&E and immunofluorescence staining of lung sections (3 dpi) from infected K18-hACE2 mice, as in (d) and (e), respectively. P values were determined using two-way analysis of variance (ANOVA) with Tukey’s post hoc test in (b), two-sided Kruskal–Wallis test with subsequent Dunn’s multiple comparisons in (c), two-sided multiple t test with subsequent Holm–Sidak method in (g), and two-tailed Mann–Whitney U tests in (h). The dashed line indicates the assay limit of detection, and the mean ± s.e.m. of all data points are shown in (c, h).