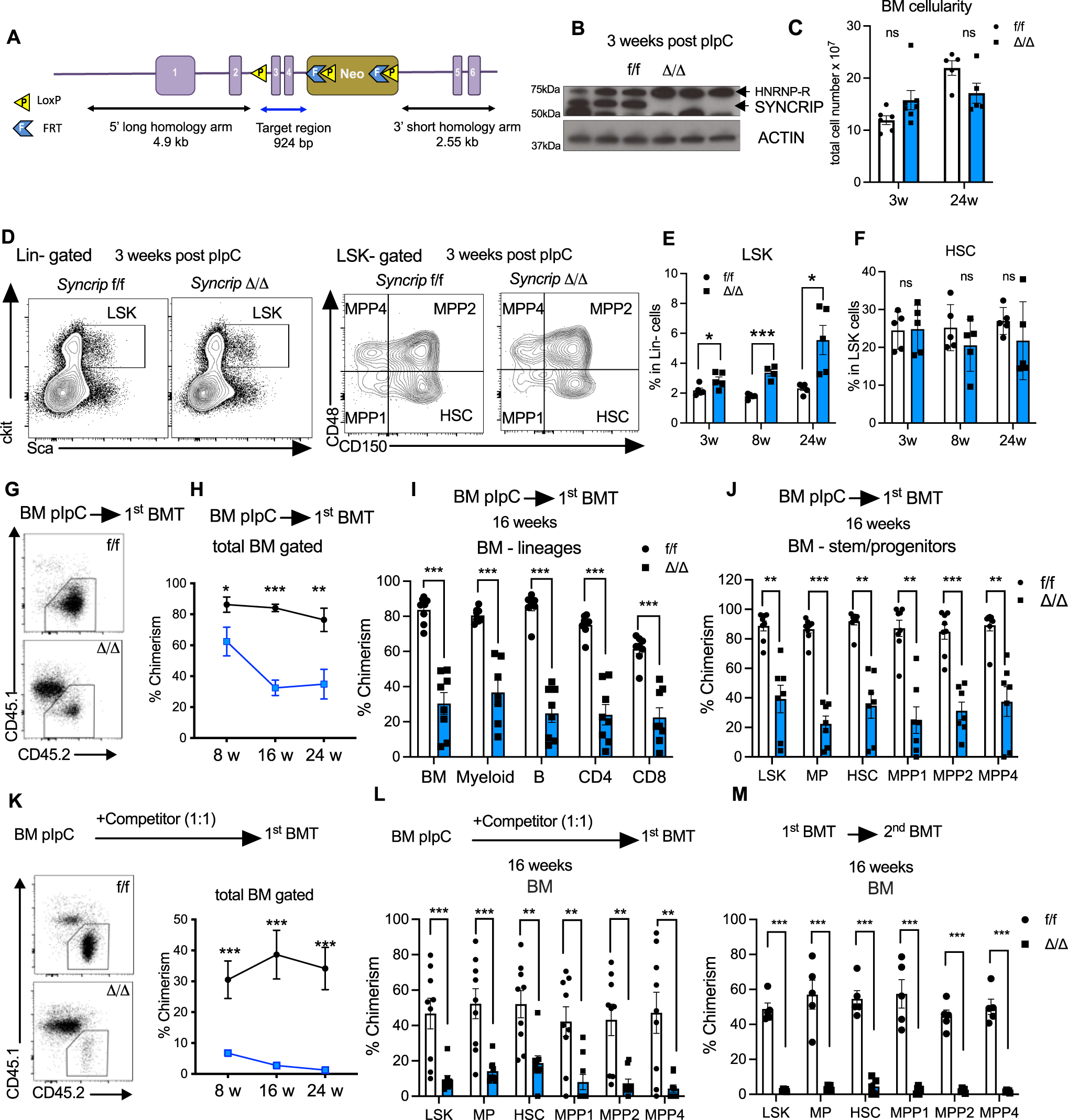
Fig. 1: SYNCRIP is dispensable for steady-state hematopoiesis but required for long-term HSC self-renewal.

A Targeting strategy to create Syncrip conditional knockout mouse (cKO). B Immunoblots showing SYNCRIP KO in bone marrow of SyncripΔ/Δ mice 3 weeks post pIpC injections. ACTIN as loading control. C Bone marrow (BM) cellularity Syncripf/f (n = 6) and SyncripΔ/Δ (n = 5) mice at 3- and 24 weeks post pIpC. D Representative flow analysis of stem/progenitor compartments Syncrip f/f and SyncripΔ/Δ mice 3 weeks post pIpC. LSK (Lin-Sca+ckit + ); HSC – hematopoietic stem cell (LSK CD48-CD150 + ); MPP-multipotent-progenitor; MPP1-LSK CD48-CD150-; MPP2-LSK CD48 + CD150 + ; MPP4-LSK CD48 + CD150-. E Frequencies of LSK cells Syncripf/f and SyncripΔ/Δ mice at 3- (p = 0.047), 8- (p = 0.000015) and 24 (p = 0.011), weeks post pIpC (n = 5/genotype). F Frequencies of HSCs in Syncripf/f and SyncripΔ/Δ mice at 3-, 8- and 24 weeks post pIpC (n = 5/genotype). G, H Chimerism of donor-derived BM cells from Syncripf/f or SyncripΔ/Δ (n = 2 donor, and n = 10 recipients/genotype). G Representative flow plots H Quantitative analysis at 8- (p = 0.035), 16- (p < 0.000001) and 24- (p < 0.0005) weeks post-transplantation. I Donor chimerism in BM mature populations at 16 weeks post-transplantation: total BM (p = 0.000002) Myeloid (Mac1 + Gr1 + ) (p = 0.00016), B (B220 + ) (p < 0.000001), CD4 (CD4 + ) (p < 0.000001); CD8 (CD8 + ) (p < 0.000016) cells (n = 8/ genotype). J Donor chimerism in stem/progenitor compartments at 16 weeks post-transplantation: LSK (p = 0.000146), MP (p < 0.000001), MPP1 (p = 0.000039), MPP2 (p = 0.000011), and MPP4 (p = 0.000219) (n = 8/ genotype). K Donor chimerism in BM cells (n = 2 donor, and n = 10 recipients/genotype). Left: representative flow plots. Right: Quantitative analysis at 8-(p = 0.000942), 16-(p = 0.000338) and 24-(p = 0.000194) weeks post-transplantation. L Donor chimerism in stem/progenitor compartments at 16 weeks post-transplantation. LSK p = 0.000718, MP (p = 0.000498), HSC (p = 0.001521), MPP1 (p = 0.002307), MPP2 (p = 0.001265), MPP4 (p = 0.002243). M Donor chimerism in BM of secondary recipient at 16 weeks post-transplantation (n = 2 donor, and n = 10 recipients/genotype). LSK (p < 0.000001), MP (p = 0.000211), HSC (p = 0.00001), MPP1 (p = 0.000145), MPP2 (p = 0.000002), MPP4 (p = 0.000004). All plots show Syncripf/f as black circles and SyncripΔ/Δ is represented as blue (box or symbol) squares. Source data are provided as Source Data File. All data represent mean±s.e.m. p values were calculated by two-tailed t test unless specified. *p < 0.05, **p < 0.01, ***p < 0.001 and ns: not significant.