Fig. 2: Lag time, not growth rate, drives plasmid acquisition cost.
From: Tradeoff between lag time and growth rate drives the plasmid acquisition cost

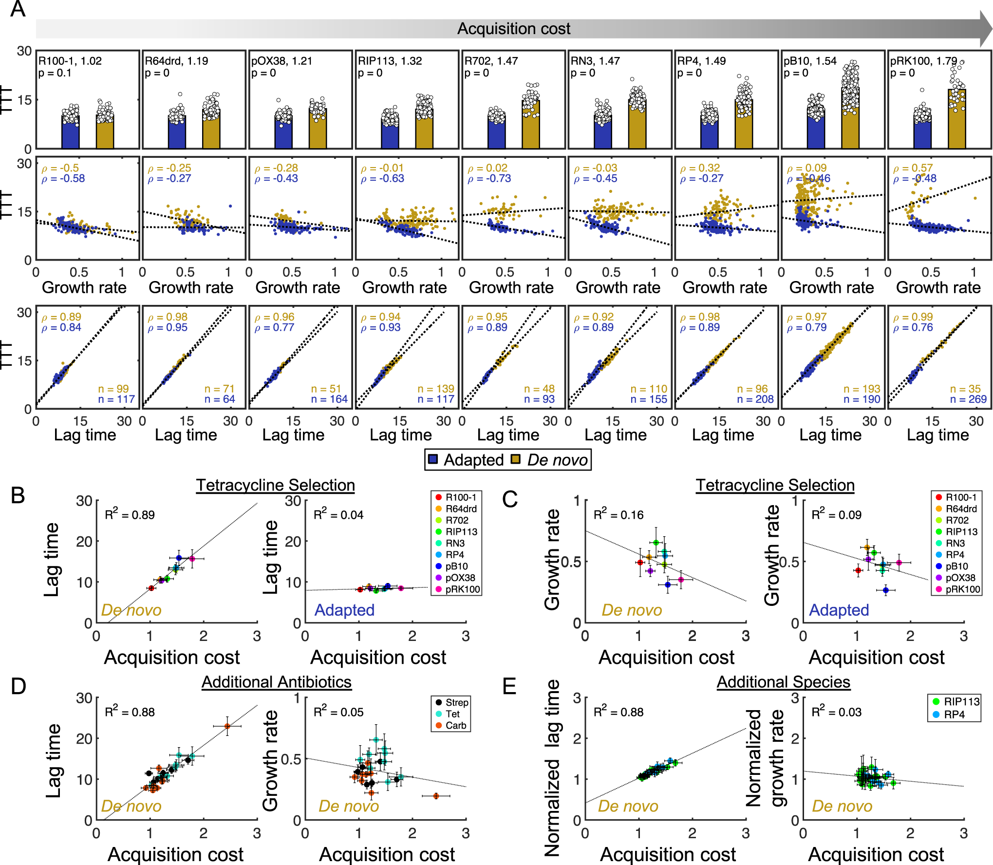
A Top: De novo (yellow) and adapted (purple) transconjugants TTT in hours (hr) for nine plasmids under tetracycline/rifampicin selection. The top left values correspond to acquisition cost magnitude (i.e., 1.02 for R100−1). Bar height represents the mean TTT of all n colonies. Middle: Growth rate (hr−1) versus TTT. Bottom: Lag time (hr) versus TTT. Markers represent individual colonies. P values in the top left corner for each plasmid are calculated from Bonferroni-corrected two-sided t-tests. The number of colonies (n) per population is displayed in the bottom row each panel. Plasmids increase in acquisition cost from left to right (gray arrow). B, C Lag time (y-axis) (B) or growth rate (C) for all nine plasmids from (2A) plotted as a function of acquisition cost (x-axis) for both de novo (left) and adapted (right) transconjugants. Individual markers correspond to distinct plasmids: R100-1 (red), R64drd (orange), R702 (chartreuse) RIP113 (green), RN3 (mint), RP4 (blue), pB10 (dark blue), pOX38 (purple), and pRK100 (pink). Data for A–C are pooled across at least three independent biological replicates, and the resulting total number of colonies (n) per population is shown in the bottom row of 2A (i.e., n = 99 and 117 for R100-1 de novo and adapted colonies, respectively); these numbers indicate the sample sizes for statistics. D Lag time (left) or growth rate (right) of de novo transconjugants plotted as a function of acquisition cost for eleven additional plasmids under either carbenicillin (orange) or streptomycin (black) selection; data is combined with tetracycline (blue) data (i.e., from 2A, B). Individual markers correspond to mean values for distinct plasmids. Data in 2A–D use RB933 recipient. E Lag time (left) or growth rate (right), each normalized to the corresponding recipient’s adaptive values, plotted as a function of acquisition cost for RIP113 (green) and RP4 (blue), each with 24 or 7 unique Klebsiella pneumonia strains, respectively. For 2D, E, colonies were pooled across at least two independent biological replicates (see Supplementary Table 1c for sample sizes and replicate numbers). In all cases, individual markers represent means and error bars represent standard deviations across all n colonies. Black lines represent the linear regression line of best fit, and either the Pearson correlation coefficient (ρ) or R2 values are reported. All Source data are provided as a Source Data file.