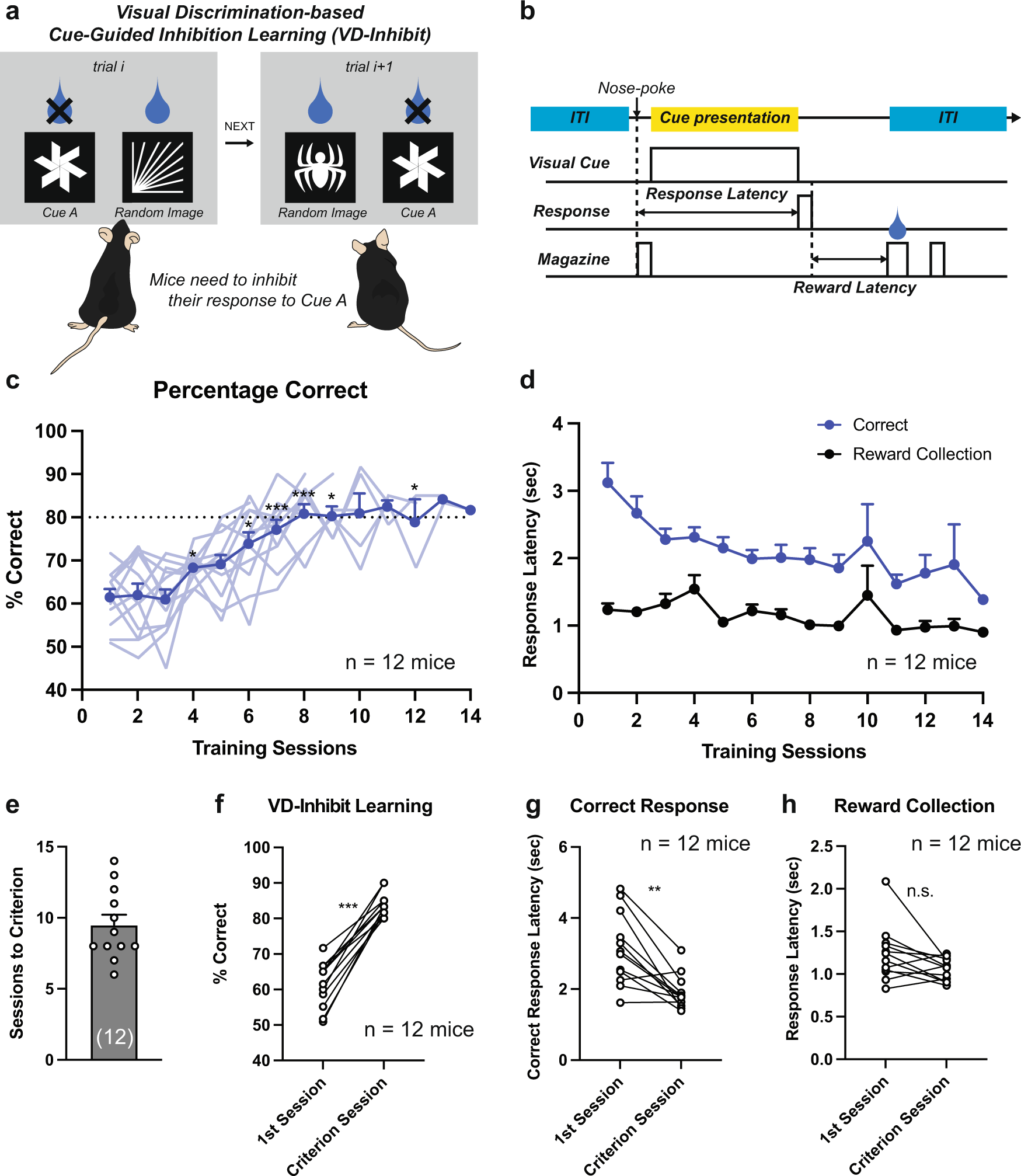
Fig. 1: Experimental design and behavioral performance.

a Experimental design. b Timeline of the task events and the definition of the behavioral parameters. c The percentage of correct in each session (n = 12 mice, One-way RM-ANOVA with Sidak correction, *p < 0.05 vs Sesssion 1; **p < 0.01 vs Session 1, ***p < 0.001 vs Session 1). d Correct response latency and reward collection latency in each session. e Sessions to criterion. f The percentage of correct in the 1st and the last session (two-sided paired t-test, t11 = 9.799, ***p < 0.0001). g Correct response latency in the 1st and the last session (two-sided Wilcoxon signed rank test, **p = 0.0024). h Reward collection latency in the 1st and the last session (two-sided paired t-test, t11 = 2.077, p = 0.0620). Data are presented as mean ± SEM. The numbers of mice are shown in parentheses.