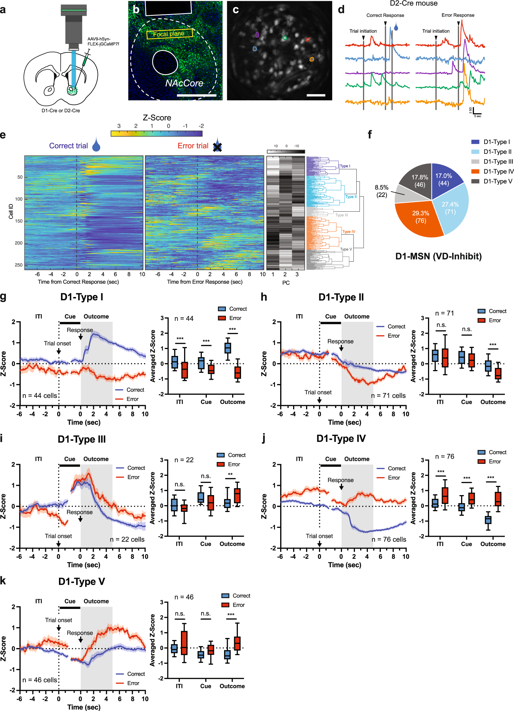
Fig. 2: Individual D1-MSNs are modulated by both response corrects and errors.

a A schematic of viral injection and GRIN lens implantation. b Representative coronal image of jGCaMP7f expression in D2-MSNs. Scale bar, 500 µm. c Maximum projection image of a representative imaging plane. Scale bar, 50 µm. d Example traces of individual neurons from a representative mouse performing the VD-Inhibit task. e Heatmap of neuronal activity of all D1 neurons recorded in the correct and error trials (Left). Each row represents trial-averaged calcium traces from one neuron. First three principal components (PC) and hierarchical clustering dendrogram showing the relationship of each neuron within the five clusters (Right). f Proportion of each type of cell in D1-MSNs. g–k Averaged traces of D1-MSN cell types in correct and error trials (Left) and averaged Z-score during ITI (−5–0 s from trial onset), Cue (0–1.5 s from trial onset and −1.5–0 s from a response), and Outcome (0–5 s from response) period (Right, Two-way RM ANOVA with Sidak correction) for Type I (g, ITI, ***p = 0.0004; Cue, ***p < 0.0001; Outcome, ***p < 0.0001, n = 44 cells), Type II (h, ITI, p = 0.6807; Cue, p = 0.3840; Outcome, ***p < 0.0001, n = 71 cells), Type III (i, ITI, p = 0.2222; Cue, p = 0.0525; Outcome, **p = 0.0037, n = 22 cells), Type IV (j, ITI, ***p < 0.0001; Cue, ***p < 0.0001; Outcome, ***p < 0.0001, n = 76 cells), and Type V (k, ITI, p = 0.3169; Cue, p = 0.0882; Outcome, ***p < 0.0001, n = 46 cells). Data are presented as mean ± SEM. In the box plots, the center line denotes the median, the box boundaries mark the interquartile range and the whiskers extend to the 10th to 90th percentiles.