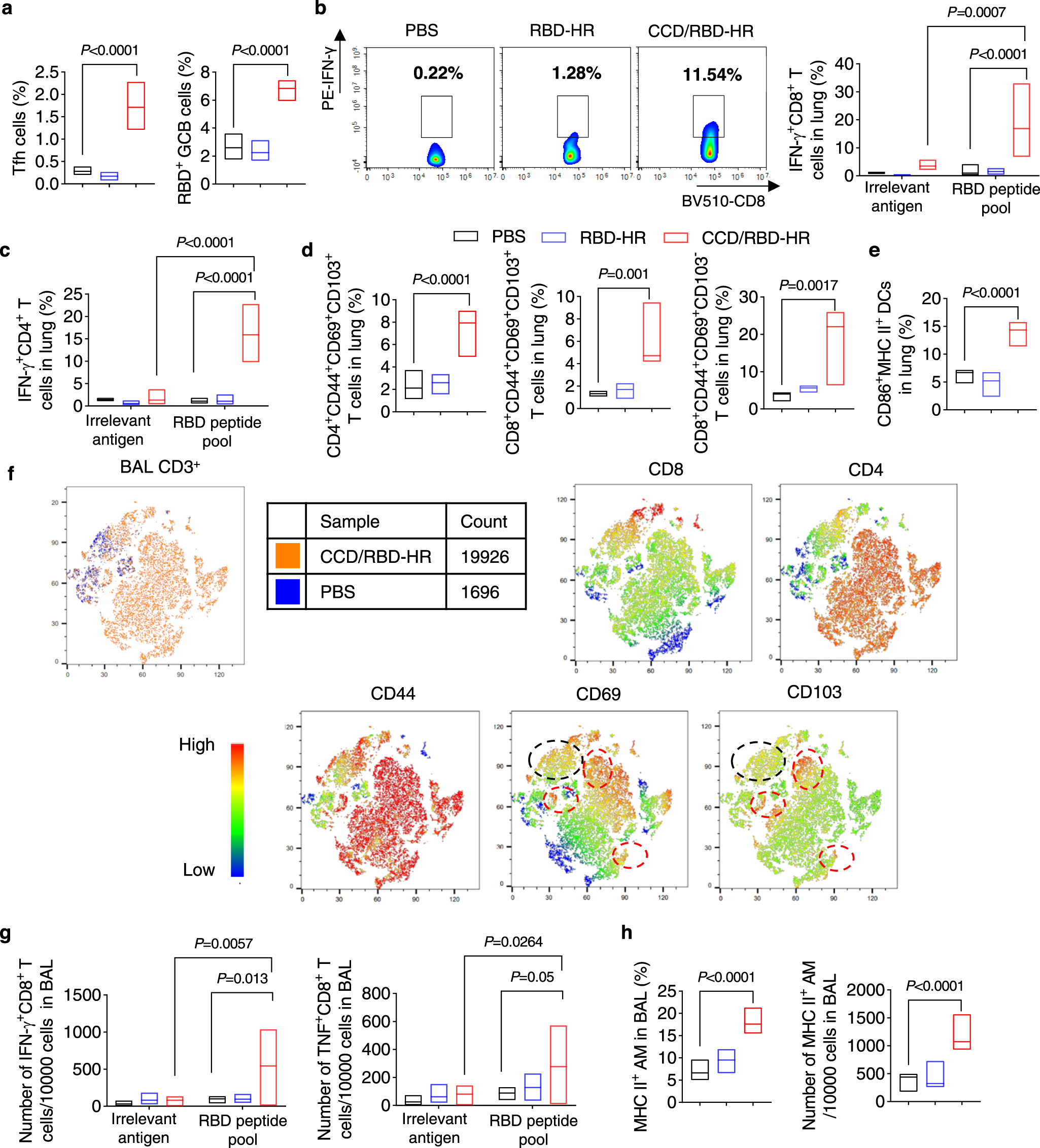
Fig. 3: CCD/RBD-HR immunization induces local T-cell responses.

a The percentages of Tfh (CD4+CXCR5+PD-1+) and RBD-specific GCB (B220+GL7+CD95+RBD+) cells in the CLN were analyzed with FCM at 28 days after the last immunization. b, c Lung CD8+ and CD4+ T cells were evaluated for IFN-γ generation by FCM upon restimulation with RBD peptide pools or irrelevant antigens. b Representative FCM plots (left) and quantification (right) of IFN-γ-expressing lung CD8+ T cells. d The proportion of antigen-experienced (CD44+) CD4+ and CD8+ T cells expressing CD69 and CD103 in lung tissues. e The percentage of CD103+ DCs coexpressing CD86 and MHC II in the lungs. f Upper left: t-SNE maps were created by concentrating CD3+ T cells from the BAL fluid of the vaccinated mice. Analysis was carried out with default FlowJo V.10 software. Upper right and bottom: heatmap projections of CD4, CD8, CD44, CD69, and CD103 expression on t-SNE maps from three independent mice (n = 3). Red and black hashed circles are indicators of antigen-experienced CD4+ and CD8+ TRM cells in the BAL fluid, respectively. g Absolute numbers of CD8+ T cells producing IFN-γ (left) and TNF-α (right) in the BAL after ex vivo restimulation with RBD peptide pools or irrelevant antigen at 4 weeks after the last immunization. h Quantification of the percentages (left) and the numbers (right) of MHC II+ AM in the BAL fluid. Data were displayed with floating bars in (a–e, g, and h). The middle line indicates the median and the box shows the data range. Data were presented as mean values ± SEM. n = 4–6 mice in each group in (a–e, g, and h). P values in a, d, e, h were calculated with One-way ANOVA followed by Dunnett’s multiple comparisons tests. P values in b, c, and g were calculated with two-way ANOVA followed by Tukey’s multiple comparisons tests. Source data are provided as a Source Data file.