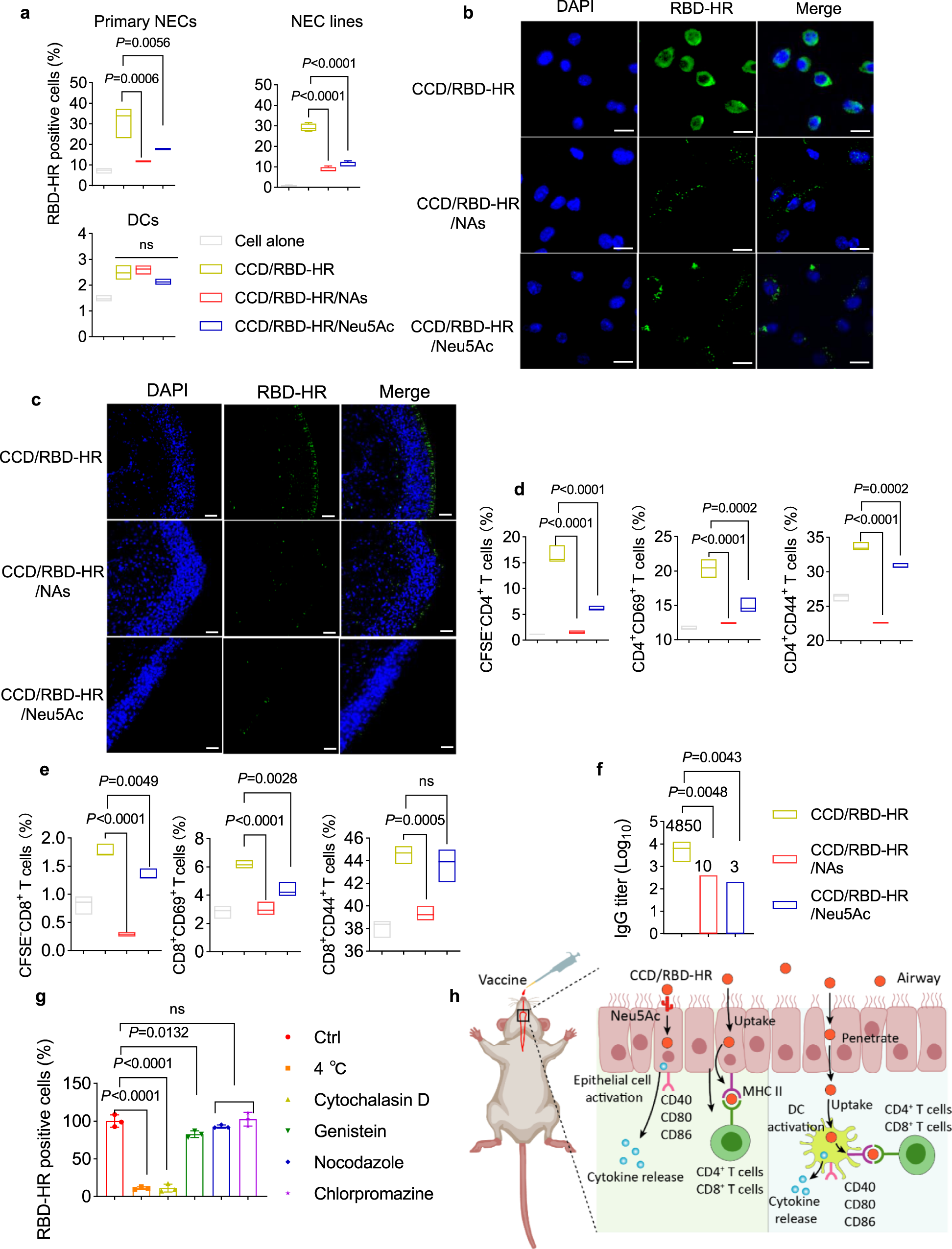
Fig. 6: CCD promotes antigen binding to NECs via sialic acids.

a FCM assessment of the percentages of His-tagged RBD-HR binding to primary NECs (n = 3, up left), NEC lines (n = 4, top right), and BMDCs (n = 3, bottom) in the presence of CCD when cells were pretreated with NAs or treated with Neu5Ac. Untreated cells or cells treated with CCD and His-tagged RBD-HR were used as the negative and positive controls, respectively. NAs: neuraminidase; Neu5Ac: sialic acid. b Fluorescence microscopy of NEC cell lines after incubation with His-tagged RBD-HR (green) and CCD in the presence or absence of NAs/Neu5Ac. Blue: DAPI. Scale bars: 25 μm. Similar results were obtained in three independent experiments. c BALB/c mice (n = 3) were immunized intranasally with CCD and His-tagged RBD-HR in the presence or absence of Neu5Ac. A group of mice was pretreated with NAs intranasally before receiving CCD/RBD-HR. The binding of His-tagged RBD-HR (green) to the nasal mucosa was evaluated with an immunofluorescence microscope. Blue: DAPI. Scale bars: 25 μm. d, e Mouse NEC lines were treated with CCD and RBD-HR with or without NAs/Neu5Ac for 24 h before coculturing with CFSE-labeled splenic T cells. The proliferation and fractions of CD69+ and CD44+ of both CD4+ (d) and CD8+ (e) T cells were determined with FCM after 48 h-coculture. f BALB/c mice (n = 5/group) were intranasally vaccinated with CCD/RBD-HR with or without NA pretreatment/Neu5Ac treatment. On day 14 postvaccination, anti-RBD-HR IgG antibodies in the sera were detected. g Uptake of fluorescently labeled RBD-HR by NEC lines in the presence of CCD when cells were treated at 4 °C or with cytochalasin D, nocodazole, genistein, and chlorpromazine. h Schematic illustration of the vaccine mechanisms. Data were displayed with floating bars in (a) and (d–f). The middle line indicates the median and the box shows the data range. Data were presented as mean values ± SEM of three independent experiments (n = 3) in (d, e, g). P values were calculated with One-way ANOVA followed by Dunnett’s multiple comparisons tests. Source data are provided as a Source Data file.