Fig. 2: Nearest neighbor analysis uncovers an expanded GU cleavage motif.
From: Chemical evolution of an autonomous DNAzyme with allele-specific gene silencing activity

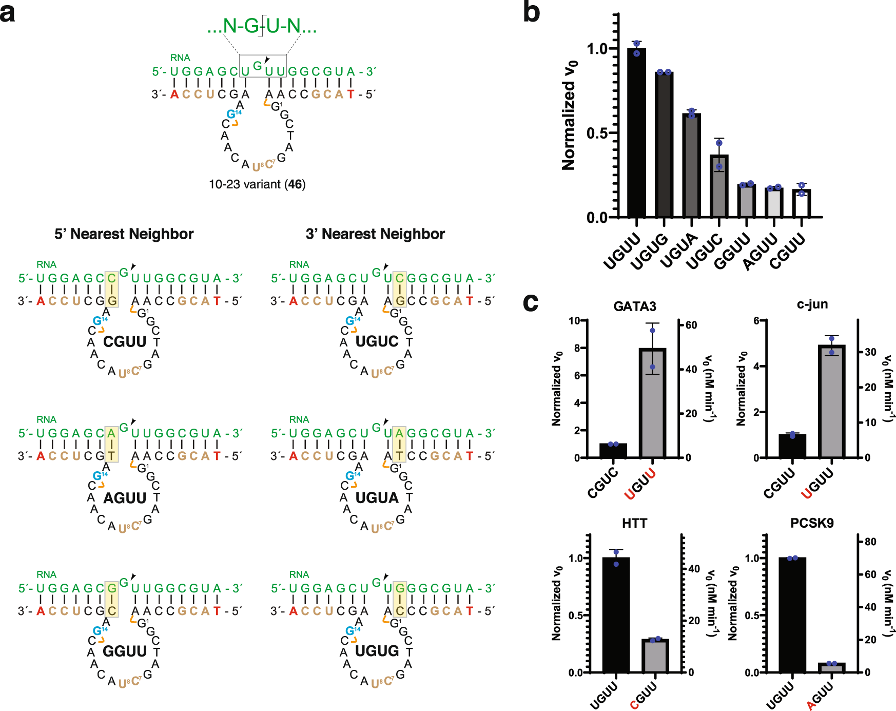
a Engineered Dz 10–23_v46 versions and matching substrate designs. Nucleotide positions immediately flanking the 5′ and 3′ sides of the GU dinucleotide cleavage junction were individually varied (yellow boxes) to identify a preferred substrate cleavage motif. The color scheme for DNAzyme-substrate pairs is the same as shown in Fig. 1b. b Normalized initial rates observed for each DNAzyme-substrate pair reveal a strong preference for 5′-UGUU-3′ and 5′-UGUR-3′ cleavage sites, where R refers to a purine. c Positive (top) and negative (bottom) predictions based on the preferred 5′-UGUU/R-3′ cleavage motifs. Known GATA3 and c-jun cleavage sites function with inferior activity as compared to their engineered DNAzyme-substrate pairs containing the preferred UGUU motif. Previously untargeted HTT and PCSK9 cleavage sites function with superior activity relative to their low-activity motifs. Mutated nucleotides in the substrate are shown in red. Error bars denote the ±standard deviation of the mean for two independent replicates. Reactions were performed in a buffer containing 1 mM MgCl2, 50 mM Tris (pH 7.5), 10 mM NaCl, and 140 mM KCl at 37 °C with 1000 nM substrate and 10 nM enzyme (100:1, S:E). Source data are provided as a Source Data file.