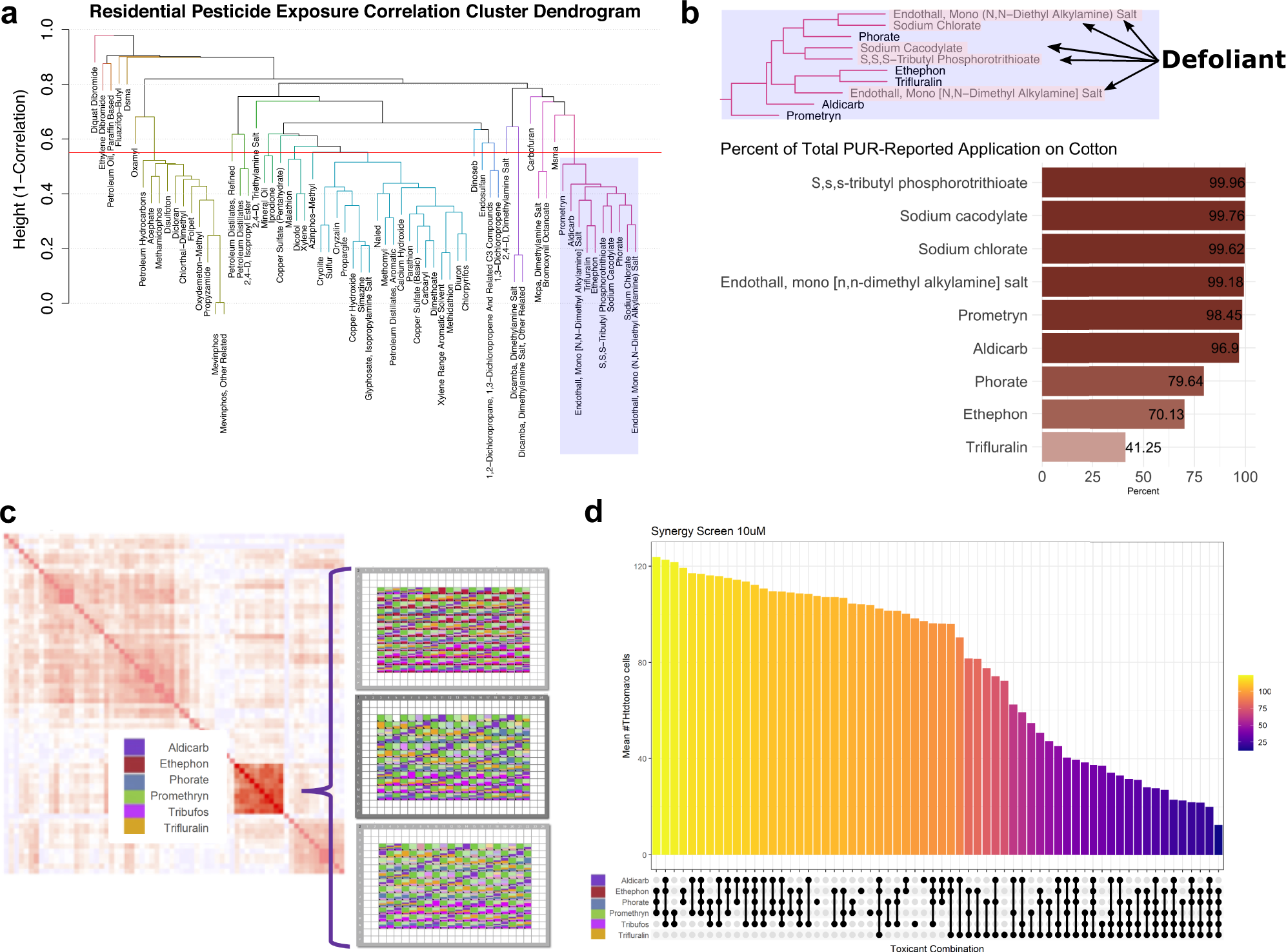
Fig. 6: Co-exposure of pesticides in the Cotton Cluster demonstrates evidence of synergistic toxicity.

a Cluster dendrogram from hierarchical clustering of the PWAS-pesticides using residential address-based exposures (clusters cut at height = 0.55), to identify groups of highly correlated pesticides for co-exposure analysis. b Cotton cluster: cluster identified as of interest, as it includes two of the three most significantly PD-associated pesticides in the PWAS based on FDR (sodium chlorate and prometryn) and half of the pesticides in the cluster have a use type of defoliant. The bar graph shows the proportion of all agricultural application records in the tri-county study area for each pesticide used on cotton, with the darker color representing larger proportions. For example, 99.96% of the reported S,S,S-tributyl phosphorotrithioate (aka tribufos) applications were on cotton. c Schematic outlining how pesticides from a single co-exposure cluster (cotton cluster) were recombined in all possible combinations of six pesticides using an HP Digital dispenser on sorted dopaminergic neurons plated into a 384 well format, similar to the survival assay described in Fig. 4. d An upset plot was used to sort and display the most toxic and least toxic combinations. Y-axis shows number of THtdTomato+ neurons at day 11 following treatment. Ball and stick connections along the X-axis indicate co-treatments with a ball indicating treatment with a given pesticide. Cooler (purple) colors represent lower relative cell counts while warmer (yellow) colors represent higher cell counts. DMSO control condition is depicted by the x-value lacking any ball and stick marker. N = 4 biological replicates. Source data are provided as a Source Data file.