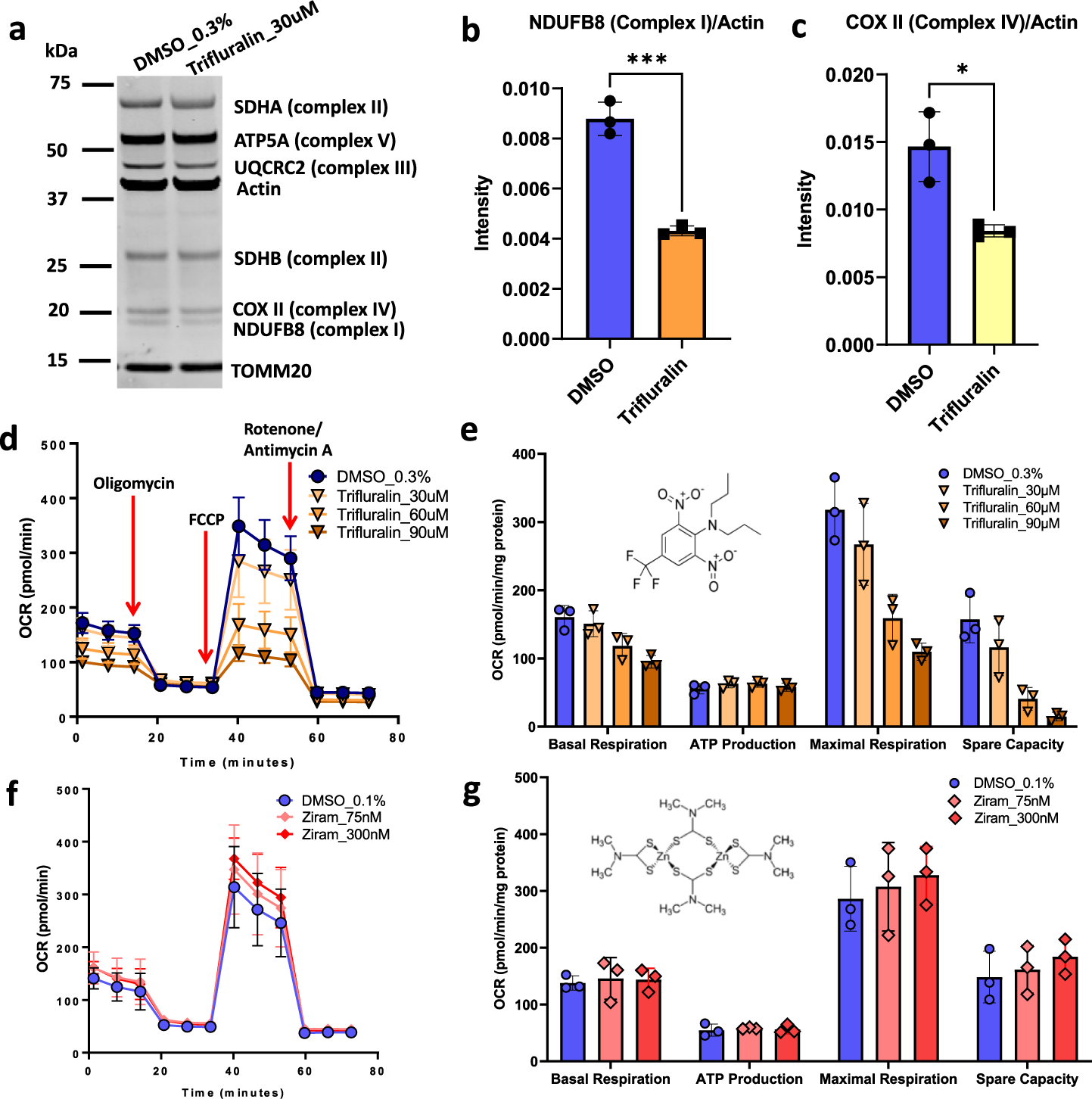
Fig. 7: Trifluralin alters mitochondrial subunit abundance and oxygen consumption rate.

Effect of Trifluralin in mitochondria subunit and effect of Trifluralin and Ziram in Mito-stress assays. a Western blot analysis of respiratory chain complexes for differentiated SNCA-triplication neurons at DIV 65, exposed to 0.3% DMSO and 30 µM Trifluralin for 24 h. Uncropped blots in Source Data. b Quantification of Complex I and c Complex IV from blot in a normalized to actin, (●) 0.3% DMSO and (◼) 30 µM Trifluralin. T-test for mitochondria subunit, p < 0.001 (***), p < 0.01 (*), n = 3 biologically independent replicates, d Measurement of Oxygen Consumption Rate curves on Mito-stress assay for the dose-response effect of (●) DMSO 0.3% and (▼) Trifluralin (30 µM, 60 µM and 90 µM) on SNCA-triplication differentiated neurons at DIV 65 and after 6hrs exposure. e Metabolic parameters (Basal respiration, ATP production, maximal respiration and spare respiratory capacity) calculated from d. 2-way ANOVA for Mito-stress assays, p < 0.0001 (****); Dunnett’s multiple comparisons test p < 0.0001 for DMSO vs. 60 µM and DMSO vs. 90 µM Trifluralin. DMSO vs. 90 µM Trifluralin not significant, p = 0.099. f Oxygen Consumption Rate curves on Mito-stress assay (●) 0.1 % DMSO and (♦) 75 nM and 300 nM Ziram exposure on SNCA-triplication differentiated neurons for 6 h. g Metabolic parameters for the conditions described in f. There were no significant differences among treatment conditions with Ziram (p = 0.4326). Errors bars represent standard deviation, n = 3 biologically independent replicates for 7d–7g. Source data are provided as a Source Data file.