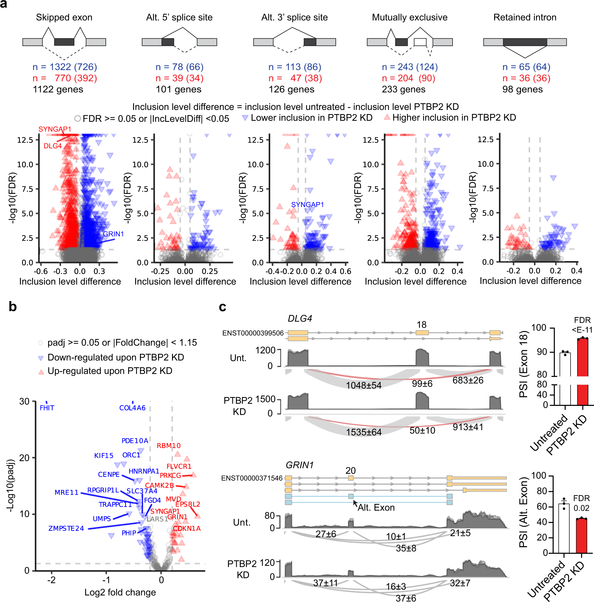
Fig. 2: Differential splicing analysis following PTBP2 depletion in iPSC-neurons.
From: Mapping PTBP2 binding in human brain identifies SYNGAP1 as a target for therapeutic splice switching

a (Top) Types of alternative splicing (AS) events, number of alternative events detected (number of nonoverlapping events in parentheses), and number of genes having at least one AS event for each type in PTBP2 KD vs. untreated iPSC-neurons. Fractional inclusion level difference is inclusion level untreated minus inclusion level PTBP2 KD and refers to inclusion of the darkly shaded element. (Bottom) Volcano plot for each alternative splicing type. See Supplementary Data 3 for inclusion level difference, and FDR of differentially spliced Orphanet genes. b Volcano plot of differential gene expression for the subset of Orphanet genes that are differentially spliced in PTBP2 KD vs. untreated iPSC-neurons (FDR < 0.05, |inclusion level difference|> = 0.05). c Representative AS events for DLG4 (top, encoding PSD-95) and GRIN1 (bottom) shown as sashimi plots (left; numbers indicate the number of reads spanning junctions ± SD) with replicates overlaid; at right is the percent spliced in (PSI) for the AS event detected by rMATS. Statistical significance determined in rMATS by a likelihood-ratio test at a cutoff of 1% difference. n = 3 biological replicates for iPSC-neurons RNA-seq data sets. Source data are provided as a Source Data file. FDR false discovery rate, IncLevelDiff inclusion level difference, KD knock-down, Alt. Exon alternative exon.