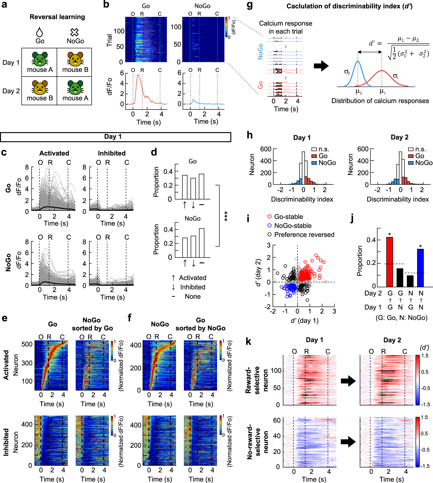
Fig. 3: Hippocampal CA1 neurons represent the expectation of the presence and absence of a reward.

a Schematic of reversal learning achieved in one day. b Calcium signal in each trial (top) and mean calcium traces (bottom) for Go and NoGo trials in a session for an example neuron. White ticks indicate licking. O, window opening. R, start of response window. C, window closing. c Mean responses of activated and inhibited neurons. Thin gray lines, individual neurons. Thick black lines, mean across the neurons. d Proportions of activated, inhibited or non-responsive neurons in O-R period (two-sided Wilcoxon signed-rank test, p < 0.05). The proportions were different between Go and NoGo trials (chi-square test, ***p = 8.7 × 10−4). e Heat maps showing the mean calcium responses in Go trials (left). Neurons were sorted according to the time of peak response for activated neurons and time of trough for inhibited neurons. Responses of the same neurons in NoGo trials (right). f Neurons sorted according to responses in NoGo trials (left). Responses of the same neurons in Go trials (right). g Calculation of d’. Left: calcium responses in Go (red) and NoGo (blue) trials, respectively. Right: distribution of calcium responses in Go and NoGo trials. μ1 and μ2, mean calcium responses. σ1 and σ2, standard deviations of the distribution of calcium responses. h Distribution of d’ and significant d’ values (colored bars, shuffling test, two-sided, p < 0.05). i Reward- (red) and no-reward-selective (blue) neurons. Circles, individual neurons. Black circles, the neurons changed their preference. j Proportions of reward- (red) and no-reward-selective (blue) neurons are higher than chance (Chi-square test, p = 1.7 × 10−49, post-hoc test on adjusted residuals with Bonferroni correction, p = 3.9 × 10−33 and 4.5 × 10−21 for red and blue bar). The broken lines indicate the chance to be Go- or NoGo-preferring on day 2. Proportions of mouse-selective neurons are no greater than chance (black). k Temporal changes in pointwise d’ values. Black color indicates values beyond the range of colorbar. Source data are provided as a Source Data file.