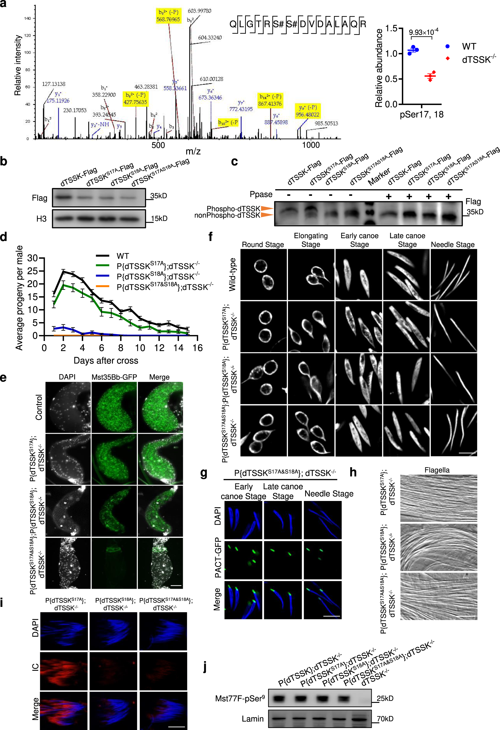
Fig. 8: Autophosphorylation of dTSSK-Ser18 is essential for male fertility.

a Detection of specific y (blue) and b (red) fragment ions allowed identification of the peptide sequence QLGTRSSDVDALAQR and assignment of a phosphorylation site to Ser17 and Ser18 of dTSSK. Plots (right) showing differences in the relative abundance of the phosphopeptide from dTSSK containing Ser17 and 18 between wild-type and dTSSK−/− flies (n = 3 per group). Data are mean ± SEM. Statistical analyses were performed by two-sided Student’s t test. b WB analysis showing expression of dTSSK in testicular extracts of dTSSK-Flag, dTSSKS17A-Flag, dTSSKS18A-Flag, and dTSSKS17A&S18A-Flag flies. An anti-H3 antibody was used as a loading control. c WB analysis showing phosphorylation of dTSSK in testicular extracts of dTSSK-Flag, dTSSKS17A-Flag, dTSSKS18A-Flag, and dTSSKS17A&S18A-Flag flies. Ppase treatment removes the phosphorylation modification of dTSSK-Flag and dTSSKS17A-Flag. d Fertility assay of wild-type (n = 9), dTSSKS17A (n = 9), dTSSKS18A (n = 10), and dTSSKS17A&S18A flies (n = 10). Data are mean ± SEM. e Live imaging showing seminal vesicles of the indicated genotype stained with DAPI (white). Sperm nuclei (green) were labeled with Mst35Bb-GFP. Scale bar, 50 μm. f Sperm nuclear morphology at different stages of spermiogenesis in testes of wild-type, dTSSKS17A, dTSSKS18A, and dTSSKS17A&S18A flies (DNA stained with DAPI, white). Scale bar, 5 μm. g Live imaging showing the localization of the basal body at different stages of spermiogenesis in dTSSKS17A&S18A flies. PACT-GFP targeting the basal body, green. DNA stained with DAPI, blue. Scale bar, 5 μm. h Flagellar morphology in dTSSKS17A, dTSSKS18A, and dTSSKS17A&18A flies. Scale bar, 10 μm. i IF of phalloidin (red)- and DAPI (blue)-stained testes of dTSSKS17A, dTSSKS18A, and dTSSKS17A&18A flies showing the organization of ICs. Scale bar, 10 μm. j WB analysis showing Mst77F phosphorylation in testicular extracts of wild-type, dTSSKS17A, dTSSKS18A, and dTSSKS17A&18A flies. An anti-Mst77F-pSer9 antibody was used to detect Mst77F phosphorylation. Lamin was used as a loading control. Source data are provided as Source Data file.