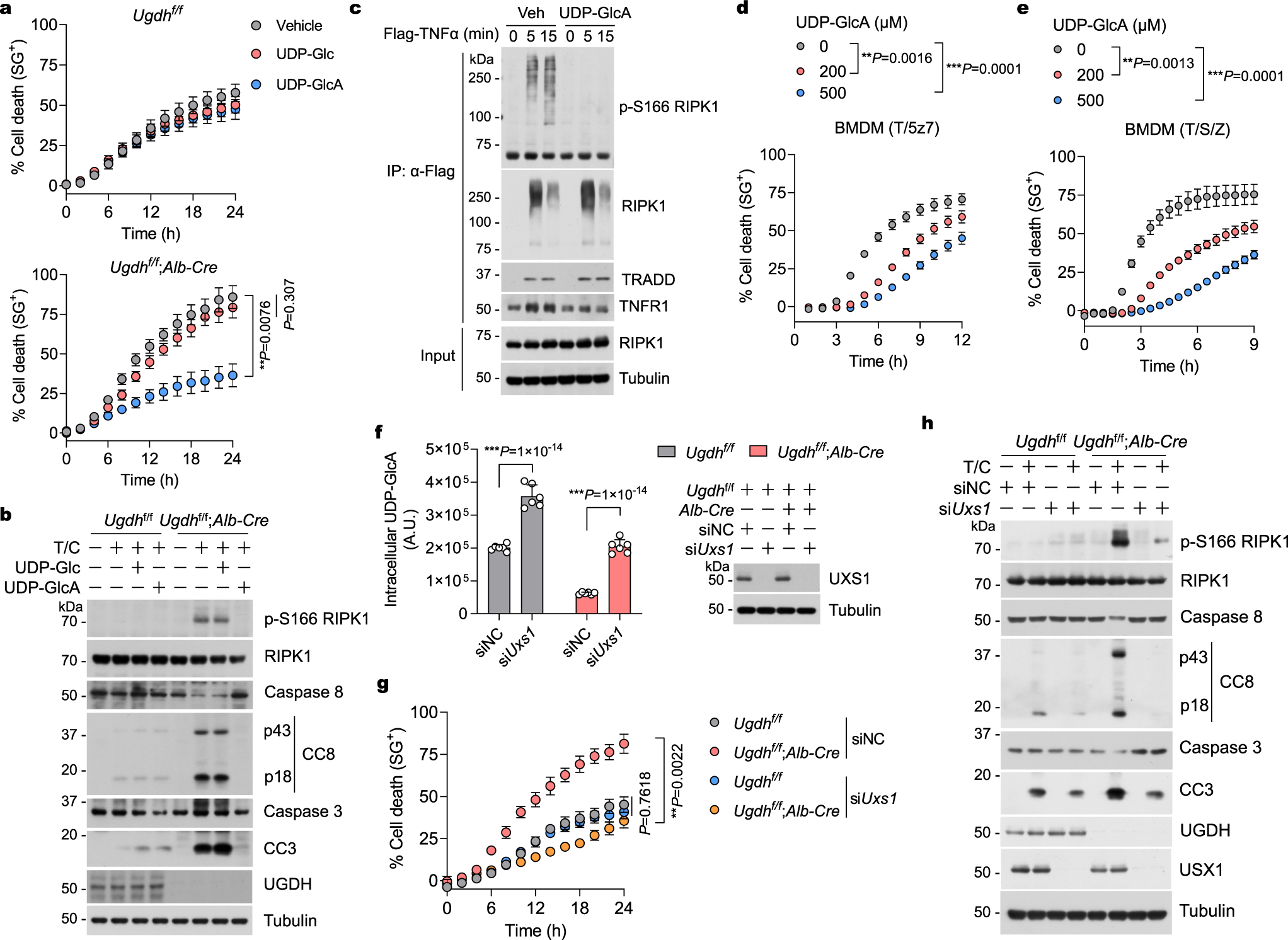
Fig. 5: UGDH controls RIPK1 activation through UDP-Glc to UDP-GlcA.
From: UDP-glucuronate metabolism controls RIPK1-driven liver damage in nonalcoholic steatohepatitis

Primary hepatocytes were treated with CHX (1 μM)/TNFα (10 ng/ml) for indicated time (a) or 12 h (b) in the presence or absence of UDP-Glc (100 μM) or UDP-GlcA (100 μM). Cell death was measured by SytoxGreen positivity assay (a). The levels of p-S166 RIPK1, CC8 and CC3 were determined by immunoblotting, (b). c BMDMs were treated with Flag-TNFα (100 ng/ml) for indicated time in the presence or absence of UDP-GlcA (200 μM). TNF-RSC was immunoprecipitated using anti-Flag resin. The immune complexes were analyzed by immunoblotting using anti-p-S166 RIPK1 antibody. d BMDMs were treated with 5z7 (100 nM)/TNFα (1 ng/ml) for indicated time in the presence or absence of UDP-GlcA with indicated concentration. Cell death was measured by SytoxGreen positivity assay. e BMDMs were treated with SM-164 (S, 100 nM)/zVAD (10 μM)/TNFα (1 ng/ml) for indicated time in the presence or absence of UDP-GlcA with indicated concentration. Cell death was measured by SytoxGreen positivity assay. f Primary hepatocytes were transfected with siRNAs targeting UXS1 or NC for 72 h. Intracellular UDP-GlcA concentrations were then determined. n = 6 mice for each group. Each dot represents an individual mouse. Knockdown efficiency is shown by immunoblotting with UXS1. g, h Primary hepatocytes were transfected with siRNAs targeting UXS1 or NC for 48 h. The cells were then treated with CHX (1 μM)/TNFα (10 ng/ml) for indicated time (g) or 12 h (h). Cell death was measured by SytoxGreen positivity assay (g). The levels of p-S166 RIPK1, CC8 and CC3 were determined by immunoblotting. n = 3 independent experiments (a–e, g, h). Mean ± s.e.m. (a, d–g). Two-way ANOVA (a, d, e, g), post hoc Bonferroni’s test (f). Source data are provided as a Source Data file.