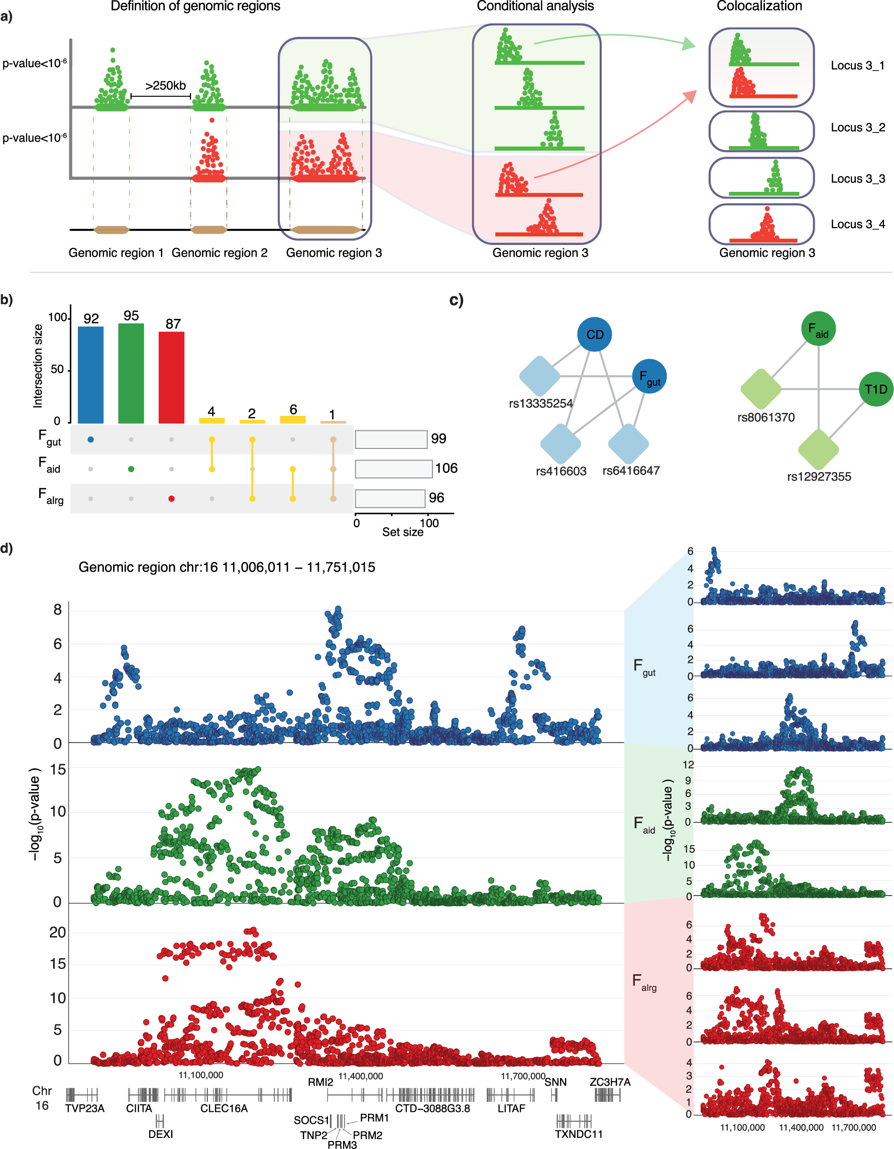
Fig. 2: Latent factors have a distinct genetic architecture.

a Schematic representation of the conditional analysis and colocalization strategy (see Methods). Colours represent different traits. b Blue, green and red represent loci that were specific for Fgut, Faid and Falrg, respectively, while yellow represents loci that are shared between factors. c Colocalization relationship between latent factors and traits in the region 16:11,006,011 − 11,751,015. Colours represent disease groups. Circles represent latent factors or traits, rsID of the lead SNP and rhomboids represent the loci that colocalize among traits. d Conditional analysis of the genomic region chr16:11,006,011−11,751,015. Locus-zoom plots of three different factors (blue for Fgut, green for Faid, and red for Falrg) and the conditional loci for each of the latent factors in the regions are shown. Genomic SEM (WLS estimation method) was used to conduct the GWAS and COJO to estimate the conditional p values. CD Crohn’s disease, T1D type 1 diabetes.