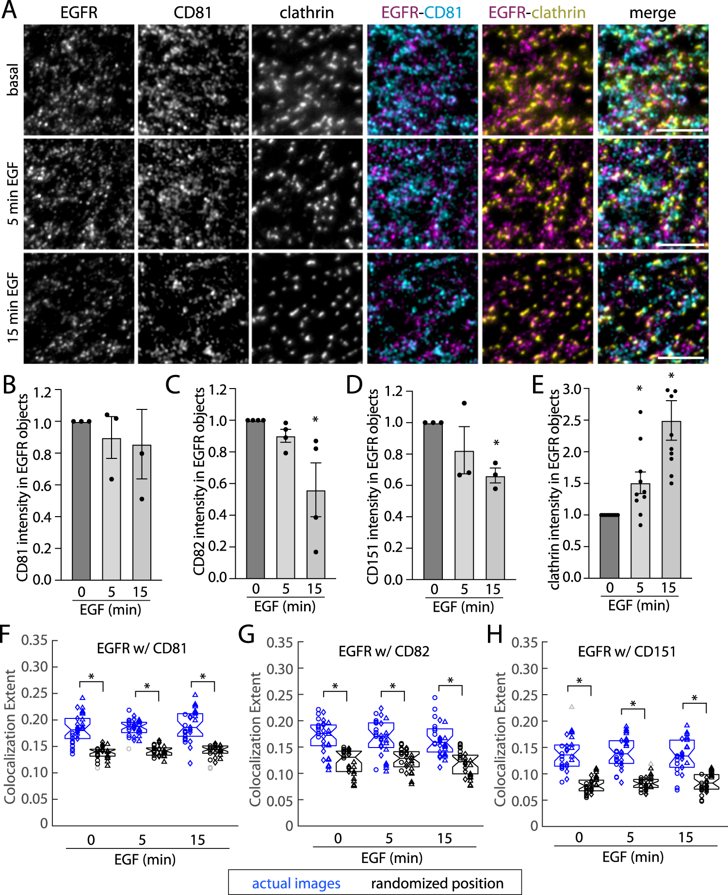
Fig. 2: EGF stimulation causes a redistribution of bulk EGFR from tetraspanin nanodomains to clathrin nanodomains.
From: Confinement of unliganded EGFR by tetraspanin nanodomains gates EGFR ligand binding and signaling

ARPE-19 cells stably expressing eGFP-clathrin were labeled with Fab-Cy3B (to label total EGFR) and stimulated with EGF as indicated, followed by fixation and staining with CD81 antibodies. A Shown are representative images obtained by TIRF-M; antibody labeling of tetraspanins is highly specific (Supplementary Fig. 2); similar experiments with labeling of CD82 and CD151 were performed (Supplementary Fig. 4). Scale = 5 μm. B–E Shown are results of detection of EGFR objects followed by intensity-based analysis of EGFR object overlap with the indicated secondary channel (tetraspanins or clathrin) following subtraction of background (as described in Methods) with CD81, CD82, CD151, or clathrin. n > 3 independent experiments each with >10 cells and >5000 EGFR objects quantified. Shown are the means of marker intensity within EGFR objects in individual experiment (dots), and the overall mean ± SE; *p < 0.05 relative to basal condition. F–H Shown are results showing the overlap of EGFR and tetraspanin objects followed by position-based analysis of EGFR and secondary markers, as described in Methods. Shown are the individual measurements per cell, grouped by individual experiments (circle, triangle, diamond), and experimental mean for actual image pairs (blue) and EGFR relative to randomized position of the secondary channel (black). *p < 0.05. Statistical analysis and p-values are indicated in Supplementary Table 1. Source data are provided as a Source Data file.