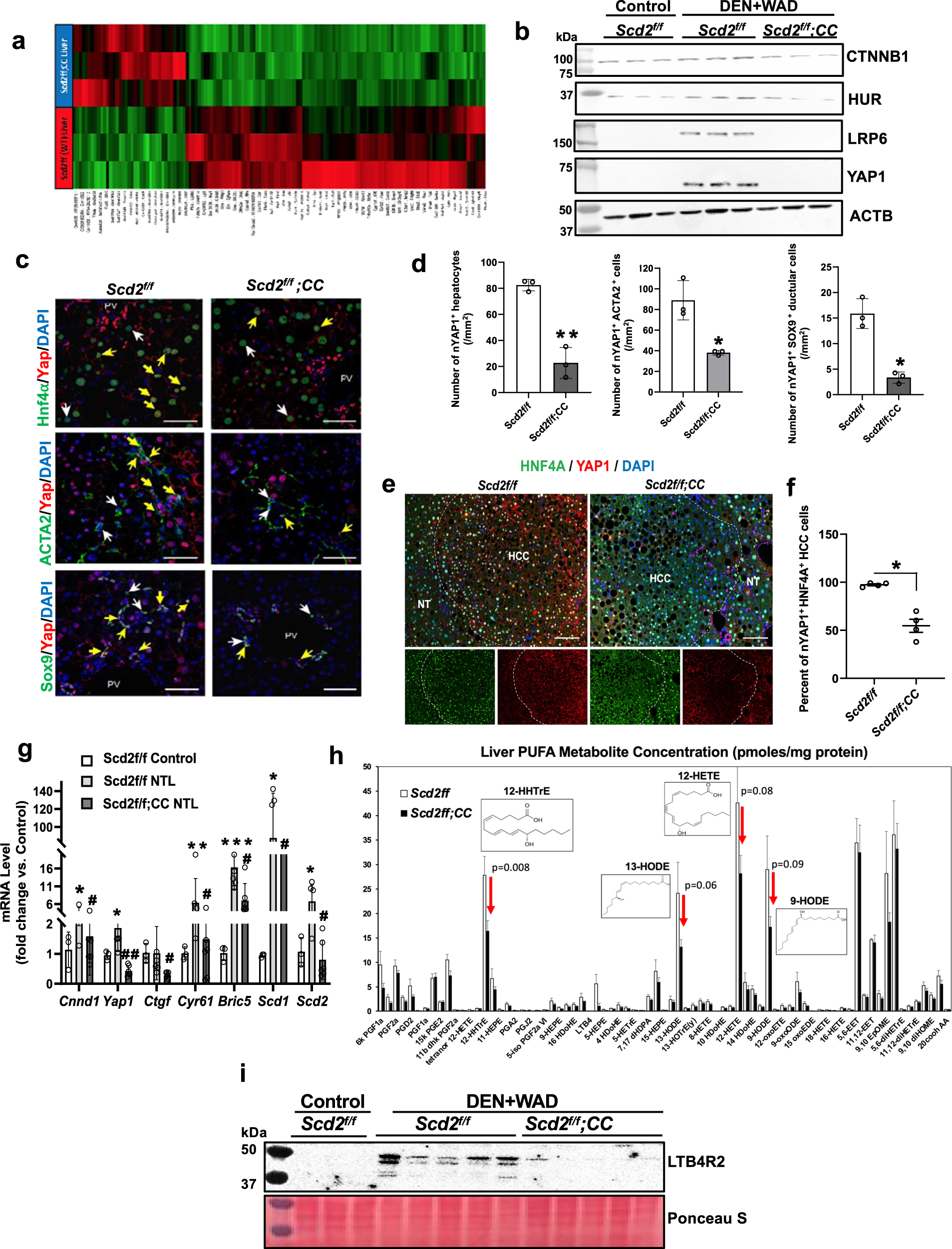
Fig. 1: SCD2 deficiency in aHSC results in global repression in CTNNB1, YAP1, LTB4R2, and its ligands.

a A heatmap of DEGs in tumor-adjacent liver (TAL) of Scd2f/f;Col1a1Cre (CC) vs. Scd2f/f mice subjected to the DEN + WAD regimen (n = 3 mice per group). b IB analysis of TAL proteins from Scd2f/f;CC vs. Scd2f/f mice as compared to Scd2f/f control mice. (n = 3 mice per group). c IF microscopy of nYAP1+HNF4A+ hepatocytes, nYAP1+ACTA2+ aHSC, nYAP1+SOX9+ ductular cells in Scd2f/f;CC vs. Scd2f/f mouse TAL. Scale bar = 50 μm. White arrows point the cells with HNF4A+, ACTA2+, or SOX9+ staining while yellow arrows point the cells with the dual staining with nYAP1. d Morphometric analysis of nYAP1+ hepatocytes, aHSC, and ductular cells. *p < 0.05 and **p < 0.01 vs. Scd2f/f mouse TAL by two-sided t-test. Data presented as means ± SEM (n = 3 different sections). Exact p values are shown in the Source Data File. e Co-IF microscopy of nYAP1+HNF4α+ liver tumor cells (HCC). Scale bar = 100 μm. The border between HCC and non-tumorous (NT) areas is indicated by a broken line. Images shown are representative of four pairs of samples analyzed. f Imaging morphometric data for the percentage of nYAP1+HNF4α+ liver tumor cells by 3-dimensional confocal microscopy analysis. *p < 0.05 vs. Scd2f/f by two-sided t-test. Data shown are means ± SEM (n = 4 pairs of samples). g qPCR data for Scd2f/f;CC vs. Scd2f/f mouse TAL (n = 6 each) compared to Scd2f/f control normal liver (n = 3). *p < 0.05, **p < 0.01, ***p < 0.005 vs. Scd2f/f control; #p < 0.05 and ##p < 0.01 vs. Scd2f/f TAL by two-sided t-test. h Lipidomic analysis for PUFA metabolites in Scd2f/f;CC vs. Scd2f/f mouse TAL. Data presented as means ± SEM (n = 3 mouse samples per group). P values determined by two-sided t-test. Red arrows depicting reductions in four specific metabolites in Scd2f/f;CC TAL (Raw data are provided in Supplementary Data File). i IB analysis of LTB4R2 for Scd2f/f;CC (n = 6 mice) vs. Scd2f/f (n = 5 mice) TAL proteins compared to Scd2f/f control mice (n = 3 mice). For all relevant figures, source data and exact p values are provided in the Source Data file.