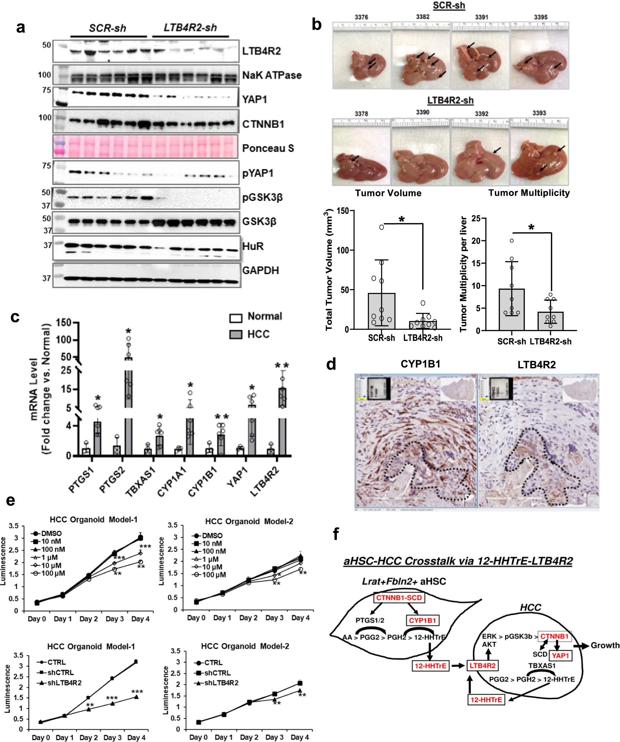
Fig. 4: HCC growth is dependent on LTB4R2.

a IB analysis of LTB4R2 and NaKATPase (membrane), pYAP1, pGSK3β, GSK3β, HuR, GAPDH (cytosolic), YAP1 and CTNNB1 (nuclear) proteins from B6 mice subjected to the DEN + WAD regimen and injected with AAV vector (4 × 1011 GC per mouse) expressing SCR-shRNA (SCR-sh) vs. LTB4R2-shRNA (LTB4R2-sh) one month prior to the end of experiment (n = 6 mice per group). b Liver tumor development in the mice with SCR-sh vs. LTB4R2-sh treatment depicted by representative images and total tumor volume and multiplicity. *p < 0.05 vs. SCR-sh mice by two-sided t-test. Data presented as means ± SEM (n = 9 mice each). c qPCR data for oxylipin synthetic genes, LTB4R2, and YAP1 in patient HCC (n = 6) vs. normal subject livers (n = 6). *p < 0.05, **p < 0.01 vs. normal liver by two-sided t-test. Data presented as means ± SEM. d Representative IHC-HRP staining for CYP1B1 and LTB4R2 of patient HCC liver sections (×200) from four patient samples examined. Areas demarked by broken lines are HCC. e Top: Growth of patient HCC organoid (model-1 and model-2) in the presence of DMSO (vehicle) or the LTB4R2 antagonist LY255283. *p < 0.05, **p < 0.01, ***p < 0.005 vs. DMSO by two-way ANOVA with post hoc test. Data presented as means ± SEM (n = 3 experiments). Bottom: Growth of patient HCC organoid model-1 and model-2 without (CTRL) or with infection with adenovirus expressing scrambled shRNA (shCTRL) or LTB4R2 shRNA (shLTB4R2). *p < 0.05, ***p < 0.005 vs. DMSO (n = 3 experiments). f Schematic diagram of HCC promotion initiated by SCD-CYP1B1-dependent release of 12-HHTrE by Lart+Fbln2+ aHSC, activating LTB4R2-CTNNB1-YAP1 pathway in HCC cell. For all relevant figures, source data and exact p values are provided in the Source Data file.