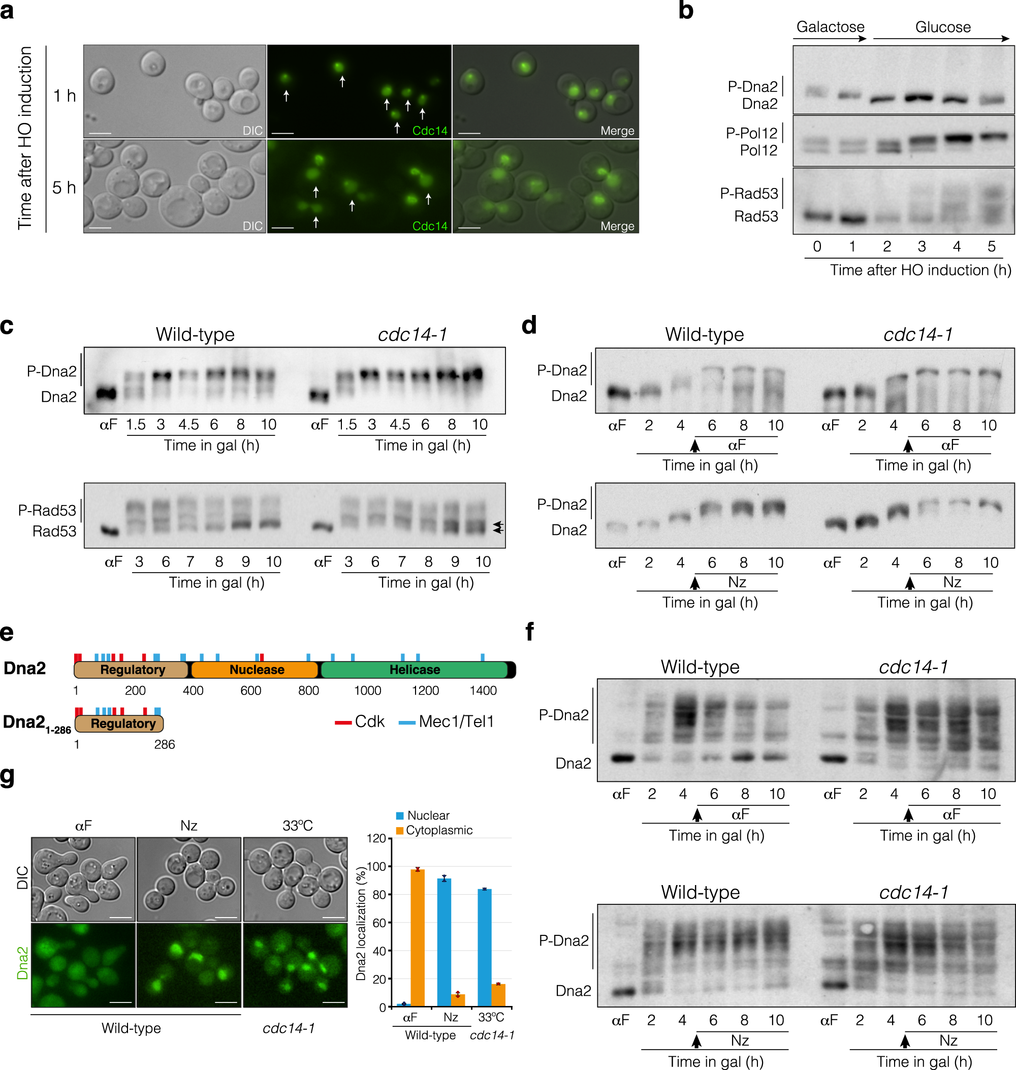
Fig. 7: Mitotic Cdc14 phosphatase dephosphorylates Dna2.

a Over-expression of Cdc14 leads to its accumulation in the nucleoplasm. After overnight culture of cdc14-1 PMV cells in YP-Raffinose at 25 °C, HO was expressed together with a GAL1-GFP-CDC14 version, and the culture was transferred to 33 °C to inactivate the endogenous cdc14-1 allele. After 1.5 h, glucose was added to repress CDC14 expression and pictures were taken at discrete intervals to follow Cdc14 localization. Representative pictures at 1 h and 5 h after HO induction are shown. Arrows indicate cells with Cdc14 accumulated at the nucleoplasm. Scale bar: 3 μm. b Dna2 or Pol12 were tagged with HA in a cdc14-1 GAL1-GFP-CDC14 PMV strain to follow their phosphorylation levels by western blot under the same experimental conditions used in a. An anti-Rad53 antibody was used to determine Rad53 phosphorylation levels along the experiment. c Dna2 phosphorylation dynamics in wild-type and cdc14-1 PMV cells after the induction of an HO-break. After overnight culture of cells containing the endogenous DNA2 tagged with HA in YP-Raffinose, cells were blocked in G1 by using the pheromone alpha factor (αF) and released in the presence of galactose to induce HO expression. Samples were taken at the indicated time points to follow Dna2 (top panel) and Rad53 (bottom panel) phosphorylation by western blotting. A concentration of 7 μM of Phos-Tag was used to facilitate the separation of the Dna2 phosphobands. Black arrows denote a differential phosphorylation state of Rad53 in cdc14-1 cells d Overnight YP-Raffinose cultures of wild-type and cdc14-1 PMV cells were processed as in c, but alpha factor (top panel) or nocodazole (bottom panel) was added after 5.5 h after HO induction. Samples were taken at the indicated time points to follow Dna2 phosphorylation. A concentration of 7 μM of Phos-Tag was used to facilitate the separation of the Dna2 phosphobands. e Schematic representation of full length and a truncated Dna21-286 version illustrating the Cdk and Mec1/Tel1 consensus sites. An amino acid residue number scale is shown. f Overnight YP-Raffinose cultures of wild-type and cdc14-1 PMV cells carrying the truncated version Dna21-286 were processed as in d but in the absence of Phos-Tag. Samples were taken at the indicated time-points to determine Dna2 phosphorylation. g Overnight YP-Raffinose culture of wild-type PMV cells carrying the endogenous DNA2 tagged with GFP was treated with alpha factor (αF) or nocodazole (Nz) to block cells in G1 or metaphase, respectively. The same strain but in a cdc14-1 background was used to check for Dna2 localization after switching to restrictive temperature. Scale bar: 3 μm. Graph on the right represents the percentage mean ± SD from two biologically independent experiments of cells with nuclear (blue) or cytoplasmic (orange) Dna2.