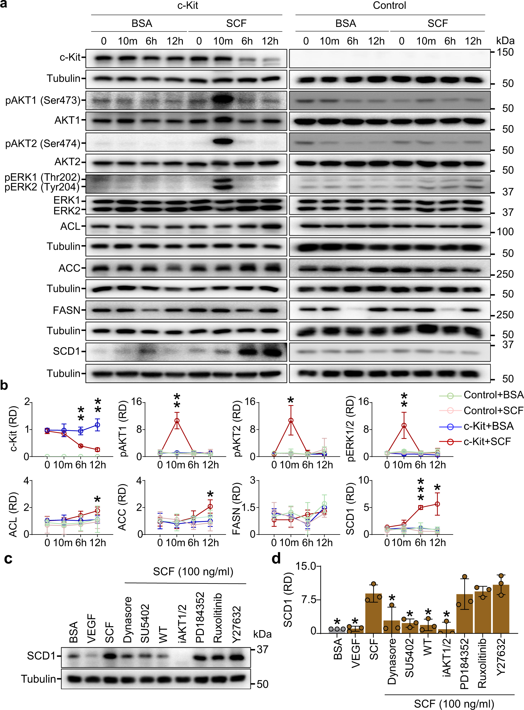
Fig. 3: SCF increases DNL enzymes by activating c-Kit signaling pathway in cultured BAs.

a, b Representative immunoblotting and comparisons of c-Kit, pAKT1 (Ser473), AKT1, pAKT2 (Ser474), AKT2, pERK1/2 (Thr202/Tyr204), ERK1/2, ACL, ACC, FASN, and SCD1 before and 10 min (10 m), 6 h, and 12 h after either bovine serum albumin (BSA, 100 ng/ml) or SCF (100 ng/ml) treatment in Control (transfected with empty lentiviral plasmid) or c-Kit over-expressed (transfected with c-Kit cDNA inserted lentiviral plasmid) cultured BAs. The cultured BAs were pre-incubated in high glucose DMEM containing 1% FBS for 12 h before and after the treatment. The same amount of protein loading in each lane is verified by immunoblotting of tubulin. Dots and bars indicate mean ± SD from n = 3/group from two independent experiments. *P < 0.05, **P < 0.01, and ***P < 0.001 versus BSA by two-tailed t-test. Protein sizes are indicated as kilodalton (kDa). c, d Representative immunoblotting and comparison of effect of indicated signaling inhibitor on the SCF-induced increased protein level of SCD1 in the c-Kit over-expressed and differentiated cultured BAs. The cultured BAs were pre-incubated in high glucose DMEM containing 1% FBS for 12 h before and after the treatment. For the inhibitor experiments, either Dynasore (20 µM), SU5402 (1 µM), wortmanin (30 nM), AKT1/2 inhibitor (25 nM), PD 0325901 (1 µM), ruxolitinib (10 µm) or Y27632 (10 mM) was treated to cultured cells for 1 hr, and then SCF (100 ng/ml) or VEGF (100 ng/ml) was added and incubated for 12 h. Each dot indicates a value from one experiment and n = 3/group from two independent experiments. Vertical bars indicate mean ± SD. *P < 0.05 versus SCF by one-way ANOVA test followed by Tukey’s post-hoc test. Protein sizes are indicated as kilodalton (kDa).