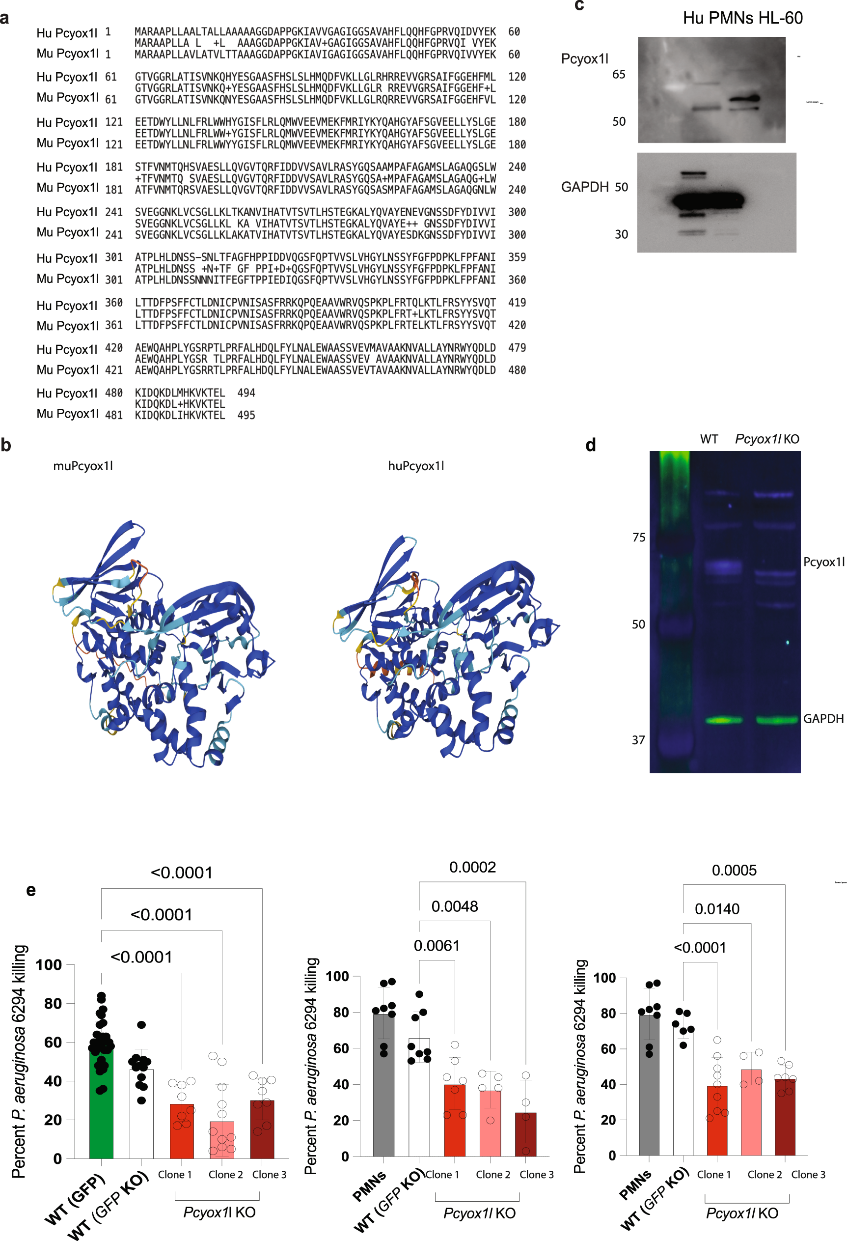
Fig. 2: Pcyox1l protein is evolutionary conserved and controls neutrophil bactericidal activities.
From: Prenylcysteine oxidase 1 like protein is required for neutrophil bactericidal activities

a Blast analysis of human Pcyox1l (Q8NBM8) and murine Pcyox1l (Q8C7K6) polypeptide sequence reveals 94% sequence identity. b Predicted structures of murine Pcyox1l and human Pcyox1l generated by AlphaFold. c WB analysis for Pcyox1l in human primary neutrophils and differentiated into granulocytes HL-60 cells. Data shows presence of Pcyox1l in human cells. Data are representative of two different experiments. d Representative WB analysis for Pcyox1l in WT and one of the generated Pcyox1l CRISPR-ed murine clones where the Pcyox1l expression was knocked out. Data validate CRISPRed Pcyox1l in the neutrophil cell lines. Data are respresentative of two different experiments. e OPK assays with P. aeruginosa 6294 were carried out with BM-derived PMNs (grey bars), WT neutrophils expressing GFP (green bar), WT neutrophils CRISPRed for GFP (open bars), different Pcyox1l CRISPRed clones under 3 different maturation conditions including vehicle (red bars), 20 ng/ml GCSF (pink bars), and 20 ng/ml GCSF with 5 ng/ml GM-CSF (dark red bars) at MOI 0.01. Data are cumulative from at least five different experiments and plotted as mean values +/− SD. The individual symbols represent biological replicas. Left panel depicts OPK with vehicle-matured PMNs: GFP-expressing PMNs (N = 32), GFP CRISPRed PMNs (N = 12), Pcyox1l CRISPRed clone 1 (N = 8), Pcyox1l CRISPRed clone 2 (N = 12), Pcyox1l CRISPRed clone 3 (N = 8). Ordinary one-way ANOVA with an overall P < 0.0001 followed by Dunnett’s multiple comparison test: WT vs Clone 1 P < 0.0001, WT vs Clone 2 P < 0.0001, WT vs Clone 3 P < 0.0001. Middle panel depicts OPK data with BM-derived PMNs (grey bar, N = 8), GCSF-matured GFP CRISPRed PMNs (WT, N = 8), Pcyox1l CRISPRed clone 1 (N = 7), Pcyox1l CRISPRed clone 2 (N = 5), Pcyox1l CRISPRed clone 3 (N = 4). Ordinary one-way ANOVA with overall P = 0.0001 followed by Dunnett’s multiple comparisons test: WT vs Clone 1 P = 0.006, WT vs Clone 2 P = 0.0048, WT vs Clone 3 P = 0.0002. Right panel depicts OPK data with BM-derived PMNs (grey bars, N = 8), GCSF and GM-CSF-matured GFP CRISPRed PMNs (WT, N = 6), Pcyox1l CRISPRed clone 1 (N = 9), Pcyox1l CRISPRed clone 2 (N = 4), Pcyox1l CRISPRed clone 3 (N = 7). Ordinary one-way ANOVA with an overall p = 0.0001 followed by Dunnett’s multiple comparison test. WT vs Clone 1 P < 0.0001, WT vs Clone 2 P = 0.01, WT vs Clone 3 P = 0.0005. Source data are provided as a Source Data file. Cumulatively, data show that Pcyox1 l is an evolutionary conserved protein with significant functions promoting opsonophagocytic activities of neutrophils.