Fig. 4: Dexamethasone-resistant cells have a distinct phenotype and signaling profile.
From: Dasatinib overcomes glucocorticoid resistance in B-cell acute lymphoblastic leukemia

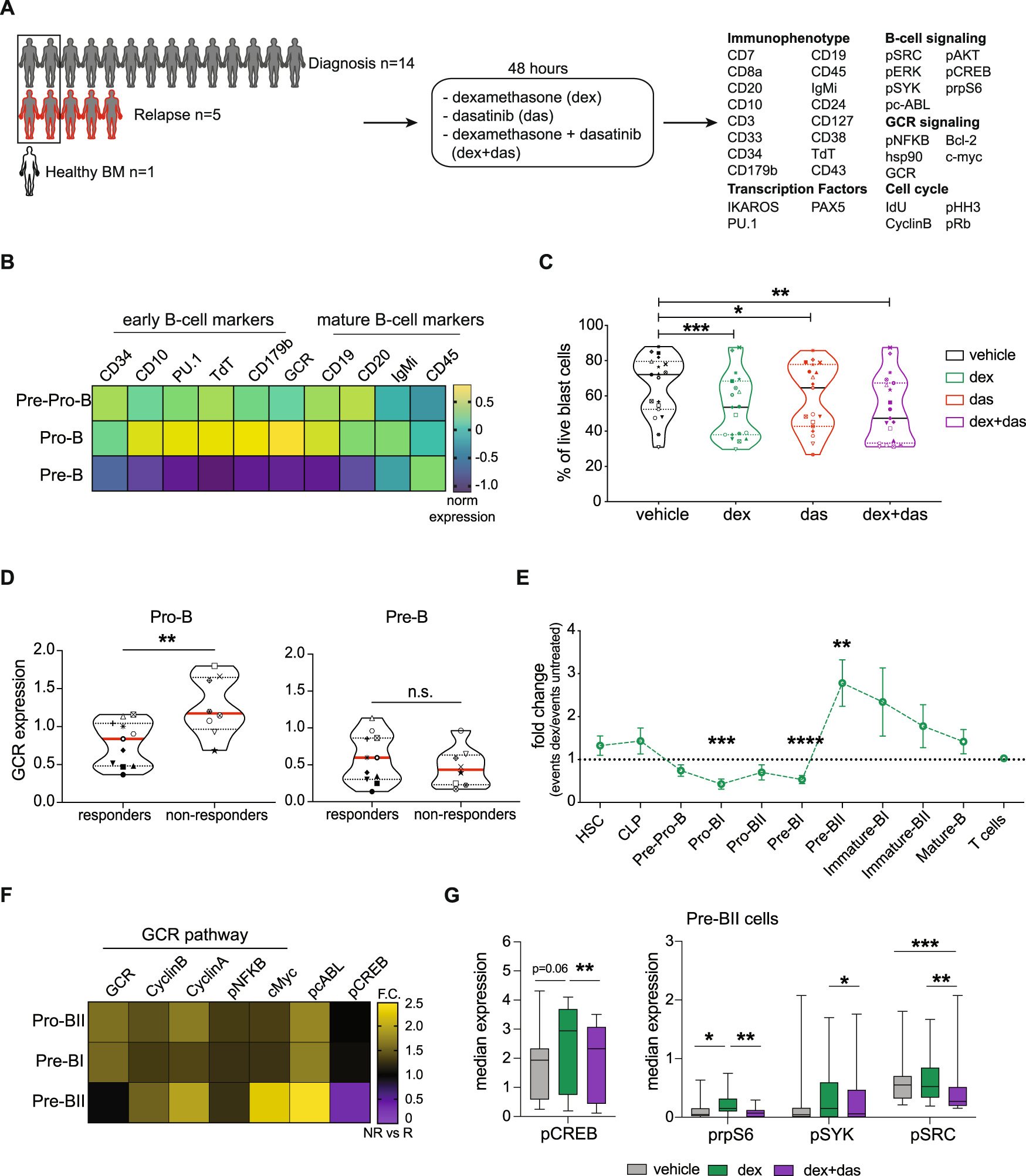
A Graphical overview of the experimental approach for CyTOF analysis. B Normalized expression of B-cell developmental proteins and the GCR. C Percentage of live cells (cPARP-/cCASP3-) in vehicle, dexamethasone (dex), dasatinib (das), and combination (dex + das). Each point represents a patient sample, dotted lines indicate 25 and 75% quartiles and bold lines indicate medians for a total of n = 19 primary samples per condition. Asterisks indicate significant differences based on ANOVA analysis followed by Tukey’s test (α = 0.05). Dex vs vehicle: p = 0.0007; das vs vehicle: p = 0.0181; dex + das vs vehicle: p = 0.0011. D GCR expression in live pro-B and pre-B cells (cPARP-/cCASP3-) from responders (n = 11 primary samples with dexamethasone-induced cell death >10%) versus non-responders (n = 8 primary samples with dexamethasone-induced cell death <10%). Each point indicates a patient sample and is matched to panel C. Asterisks indicate significance based on a two-tailed unpaired t-test. Pro-B: responders vs non-responders p = 0.0065; Pre-B: responders vs non-responders p = 0.4030. E Mean fold change ± SEM of events assigned to each population in dexamethasone-treated cells compared to vehicle (n = 19 primary samples). ANOVA analysis followed by Fisher’s LSD test (α = 0.05) was used to identify populations that were statistically significant compared to the T-cell population. Pro-BI: p = 0.0001; Pre-BI: p < 0.0001; Pre-BII: p = 0.0047. F Fold change in protein expression between non-responders (n = 8 primary samples) versus responders (n = 11 primary samples) in a vehicle-treated condition of GCR targets. G Protein expression in vehicle, dexamethasone, and the combination in pre-BII classified cells. Box bars indicate mean expression in the n = 18 primary samples, error bars the 5th and 95th percentile and asterisks indicate significant differences based on a two-tailed paired t-test followed by Bonferroni correction. pCREB: dex vs veh p = 0.0679; dex vs dex + das p = 0.0098. prpS6: dex vs veh p = 0.0465; dex vs dex + das p = 0.0011. pSyk: dex vs veh p = 0.0756; dex vs dex + das p = 0.0558. pSRC: dex vs veh p = 0.7229; dex vs dex + das p = 0.0096; dex + das vs veh p = 0.0008. Pt10 was excluded from the analysis because no cells were classified in this population following treatment. *p ≤ 0.5 **p ≤ 0.01; ***p ≤ 0.001, ****p ≤ 0.0001. Source data are provided as a Source Data file. The experimental workflow was created with Biorender.com.