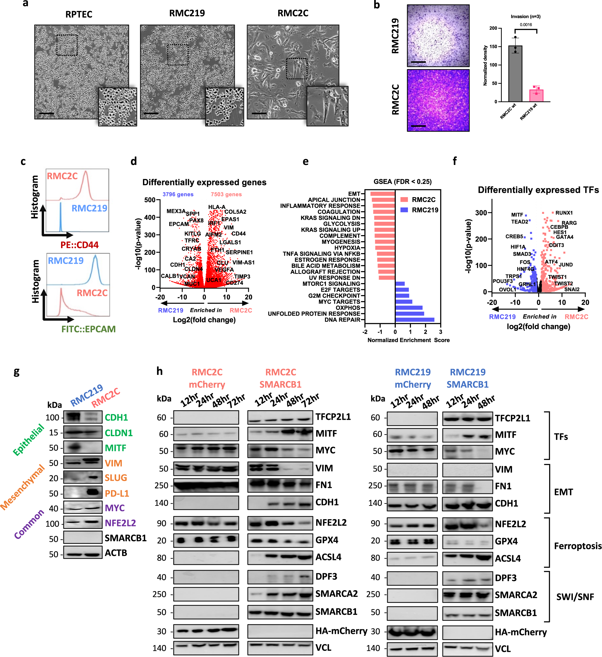
Fig. 3: Cultured RMC cells recapitulate EMT cell states.

a Phase-contrast microscopy at 20X magnification of normal kidney (RPTEC) and tumour cells (RMC219 and RMC2C) showing distinct morphologies of RMC lines. Scale bar: 250 µm. n = 3 independent biological replicates. b. Brightfield microscopy at ×4 magnification of Boyden chamber matrigel assays using RMC lines (left) and absolute quantification using absorbance of resuspended crystal violet (right). Scale bar: 1000 µm. Biological triplicates are plotted as means ± SD and one-sided unpaired t test analyses were calculated by Prism 5; p value is indicated. c Flow cytometry of membrane protein expression of EPCAM and CD44 in RMC lines. d Volcano plot depicting differentially expressed genes using normalized bulk RNA-seq of RMC lines. P values were derived using the Wald test and adjusted using Benjamini-Hochberg FDR correction. e GSEA using the Hallmarks genesets showing pathways enrichment in respective RMC lines. Note that only pathways with FDR < 0.25 are shown. f Volcano plot of differentially expressed 1681 FANTOM5-defined TFs using normalized bulk RNA-seq of RMC lines. P values were derived using the Wald test and adjusted using Benjamini-Hochberg FDR correction. g Immunoblots detecting the indicated proteins. n = 3 independent biological replicates. h Immunoblots showing expression of selected proteins upon re-expression of SMARCB1 in RMC2C (left) and RMC219 (right). n = 3 independent biological replicates. Source data are provided in the Source Data files.