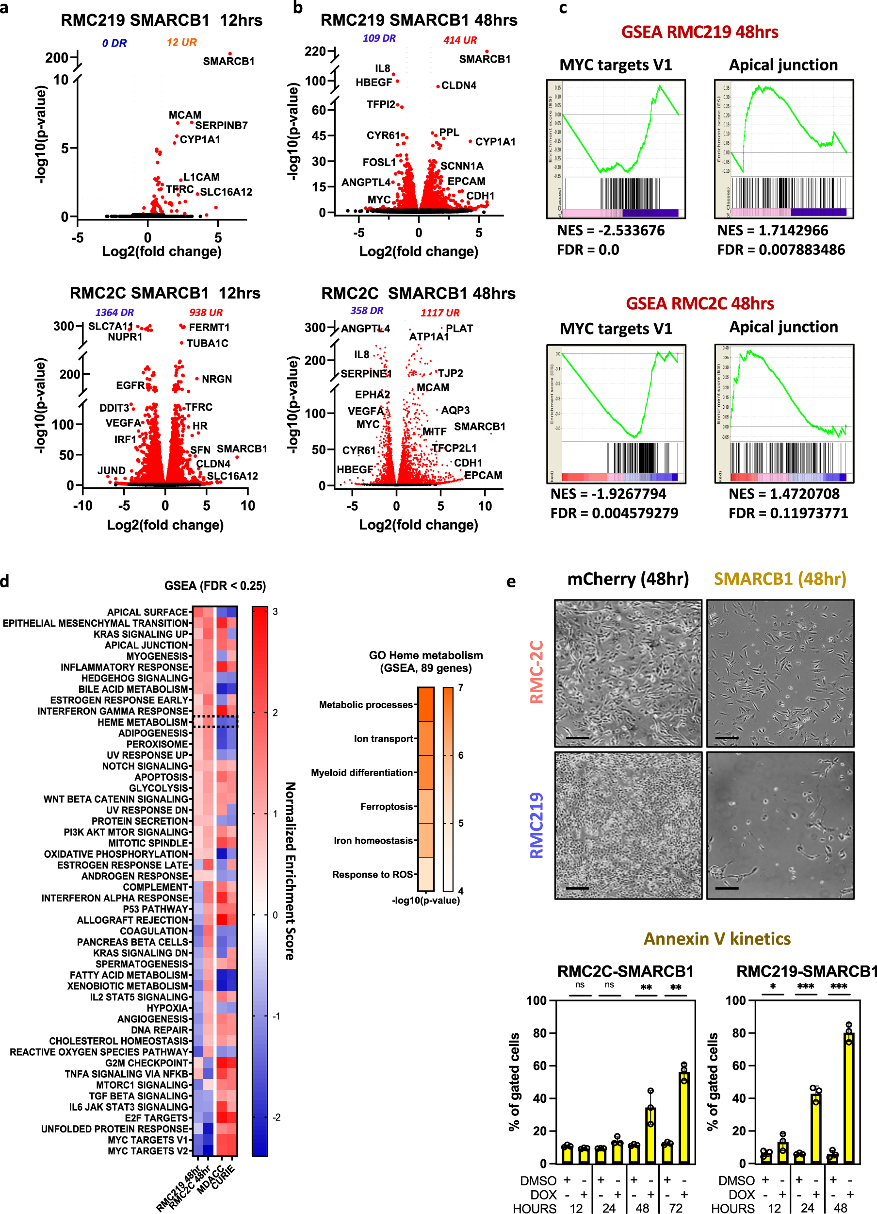
Fig. 4: Tumour-suppressor function of SMARCB1.

a Volcano plot revealing up- and down-regulated genes at 12 h after SMARCB1 re-expression in RMC lines. P values were derived using the Wald test and adjusted using Benjamini-Hochberg FDR correction. b Volcano plot revealing up- and down-regulated genes at 48 h after SMARCB1 re-expression in RMC lines. P values were derived using the Wald test and adjusted using Benjamini-Hochberg FDR correction. c GSEA showing top up- and down-regulated pathways upon SMARCB1 re-expression (48 h) with similar ontologies observed in both lines. d Integrative heatmap showing GSEA Hallmarks enrichments (left panel) in SMARCB1 re-expressing RMC lines and 2 cohorts of RMC primary tumours (MDACC: n = 11; Curie: n = 5) and Metascape ontology analysis of genes constituting the GSEA “Heme metabolism” term (right panel). FDR values were derived by GSEA using permutation and Benjamini-Hochberg correction. e Phase-contrast microscopy at ×10 magnification of RMC lines 48 h after re-expression of either SMARCB1 or mCHERRY control. Scale bar: 500 µm. (upper panel) Quantification of cell death in RMC lines at selected time-points upon SMARCB1 re-expression, as assessed by flow cytometry (lower panel). Note that the % of cells staining positive for either ANXA5 or propidium iodide were tagged as “dead”. The remaining unstained cells were tagged “viable”. Biological triplicates are plotted as means ± SD and one-sided unpaired t test analyses were performed by Prism 5 by comparing matched time-points: p values: ns= p > 0.05; *=p < 0.05; **=p < 0.01; ***=p < 0.001, RMC2C: p values 0.074, 0.082, 0.008 0.00006. RMC219: p values 0.046, 0.00008, 0.00001. Source data are provided as a Source Data files.