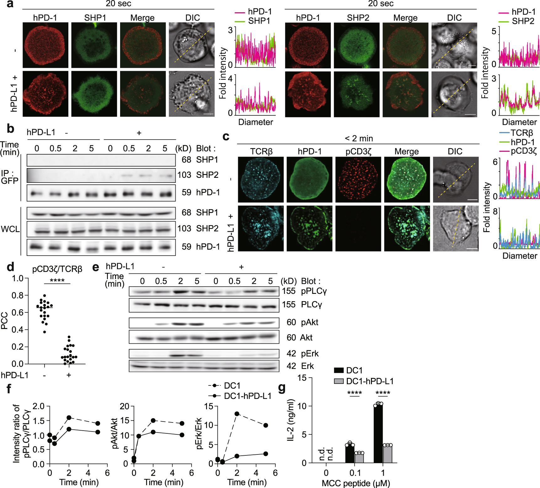
Fig. 2: hPD-1–hPD-L1 binding induces the recruitment of SHP2 to the hPD-1 microclusters to suppress T cell signaling by dephosphorylation of receptors and their downstream signaling molecules.

a 2D12 cells expressing both hPD-1–HaloTag (red) and EGFP–SHP1 (left, green) or –SHP2 (right, green) were plated onto the SLB without (top) or with hPD-L1–GPI (bottom). Histograms show fold fluorescent intensities of hPD-1 (magenta) and SHP1 (green) or SHP2 (green) on the diagonal yellow lines in the DIC images. b 2D12 cells expressing hPD-1–EGFP were conjugated by MCC88–103-prepulsed DC-1 cells not expressing (left) or expressing hPD-L1 (right). Cells were lysed, immunoprecipitated for hPD-1 by anti-GFP, and blotted for SHP1, SHP2, or hPD-1. The WCLs were blotted for SHP1, SHP2, or GFP. c 2D12 cells expressing hPD-1–EGFP (green) were prestained with DyLight 549-labeled H57 Fab (cyan), plated onto an SLB without (top) or with hPD-L1–GPI (bottom), fixed at 2 min after contact, stained with anti-phospho (p) CD3ζ (red). Histograms show fold fluorescent intensities of TCRβ (cyan), hPD-1(green), and pCD3ζ (magenta) on the diagonal yellow lines in the DIC images. d The scatter plot summarizing the Pearson’s colocalization coefficients (PCC) values in (c). PCC was calculated between pCD3ζ/TCRβ in the absence (left, 0.6232 ± 0.05) or presence of hPD-L1–GPI (right, 0.1198 ± 0.05) by 20 randomly plotted profiles on 20 cells. e The cells in b were stimulated with MCC88-103-prepulsed DC-1 cells not expressing (left) or expressing hPD-L1 (right). The WCLs were blotted for pPLCγ1, PLCγ1, pAkt, Akt, pErk1/2 or Erk1/2. f The graphs show the intensity ratio of pPLCγ/PLCγ (left), pAkt/Akt (middle) or pErk/Erk (right) in (e). g The cells in b were cocultured with DC-1 cells (black) or those expressing hPD-L1 (gray) plus indicated concentrations of MCC88-103. The concentration of IL-2 was measured by ELISA. n.d. not detected. All data are representative from two independent experiments. Bars, 5 μm. Data are presented as mean values ± SD. Statistical analysis was performed by unpaired two-sided t-test and one-way ANOVA. ****p < 0.0001. Source data for a–g are provided as a Source Data file.