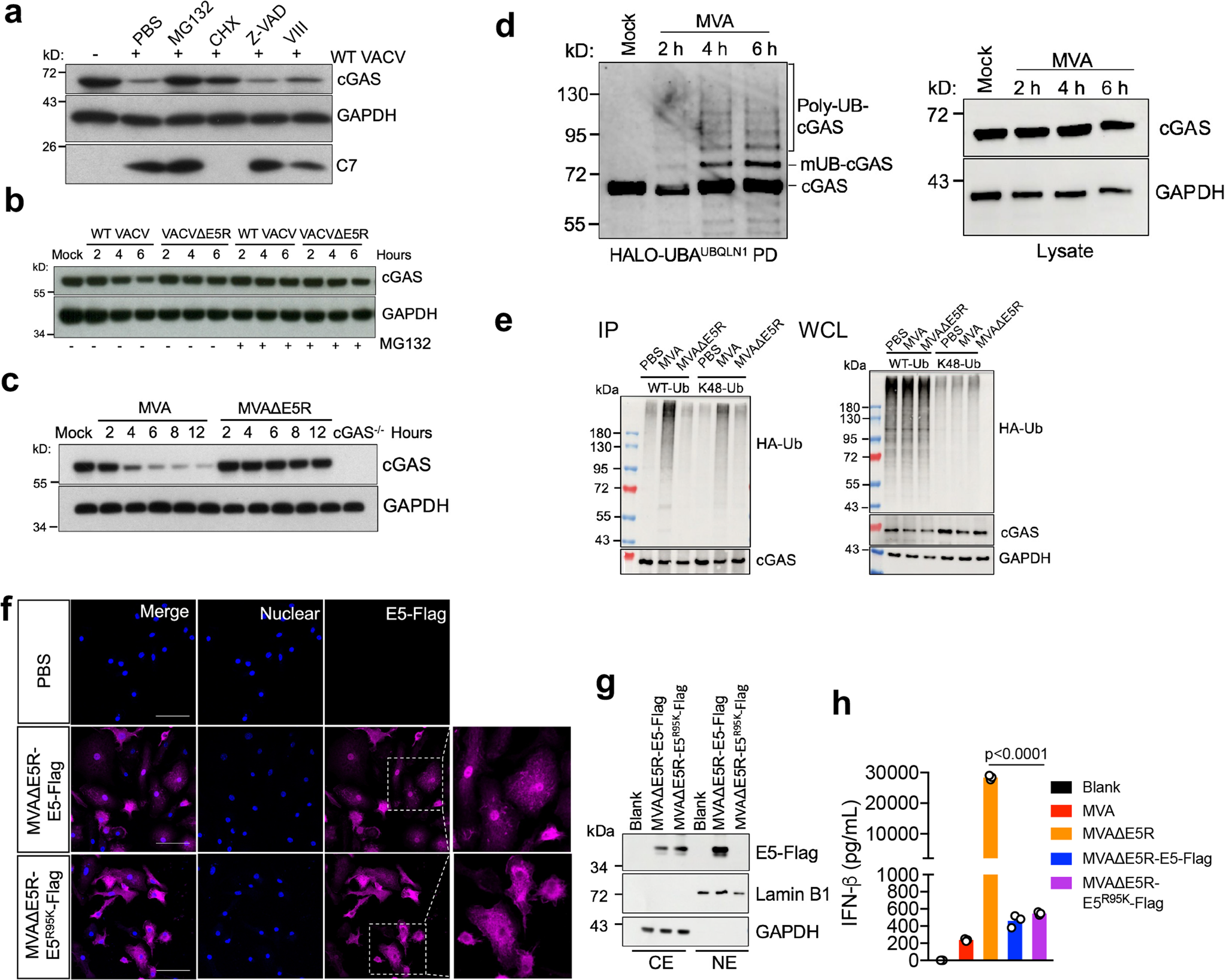
Fig. 4: WT VACV or MVA infection induces proteasome-dependent degradation of cGAS.
From: Vaccinia E5 is a major inhibitor of the DNA sensor cGAS

a Immunoblot of cGAS in MEFs infected with WT VACV at an MOI of 10 for 6 h. Cells were pretreated with cycloheximide (CHX, 25 µg/mL), proteasome inhibitor MG132 (25 µM), pan-caspase inhibitor Z-VAD (50 µM), AKT1/2 inhibitor VIII (10 µM) for 30 min and then infected with WT VACV in the presence of each individual drug. Cells were collected at 6 h post-infection. b, c Immunoblot of cGAS in BMDCs infected with the indicated virus at an MOI of 10. Cells were pre-treated with or without MG132 (25 µM) for 30 min before being infected with the virus. Cells were collected at indicated time post-infection. d BMDCs were infected with MVA at an MOI 10. At indicated time points, cells were collected, and total ubiquitinated proteins were pulled down by Halo-4xUBAUBQLN1 beads. Ubiquitinated cGAS were detected by the anti-cGAS antibody. mUB-cGAS monoubiquitinated cGAS, Poly-UB-cGAS polyubiquitinated cGAS, PD pull-down. e HEK293T cells were co-transfected with V5–cGAS and HA-Ub (WT or K48 only)-expressing plasmids. Twenty-four hours later, cells were infected with MVA or MVAΔE5R at MOI 10 for 6 h in the presence of MG132 (25 µM). cGAS was pulled down by an anti-V5 antibody, and ubiquitinated cGAS was determined by an anti-HA antibody. IP immunoprecipitation. WCL whole cell lysates. f Representative confocal images showing E5-Flag location in BMDCs after MVAΔE5R-E5-Flag or MVAΔE5R-E5R95K-Flag infection at an MOI 10 for 6 h. E5-Flag was stained by an anti-Flag antibody. Scale bar, 50 μm. g Immunoblot of E5-Flag in cytoplasmic and nuclear extracts from BMDCs infected with MVAΔE5R-E5-Flag or MVAΔE5R-E5R95K-Flag at MOI of 10 for 6 h. CE cytoplasmic extract, NE nuclear extract. h ELISA analyses of IFN-β levels in supernatants of BMDCs infected with MVA, MVA∆E5R, MVAΔE5R-E5-Flag or MVAΔE5R- E5R95K-Flag at an MOI of 10 for 16 h. n = 3 independent samples. Two-tailed unpaired Student’s t-test was used for comparisons of two groups in the studies. Data are representative of two (f) or three (a–e) independent experiments and presented as mean ± SEM. Source data are provided as a Source Data file.