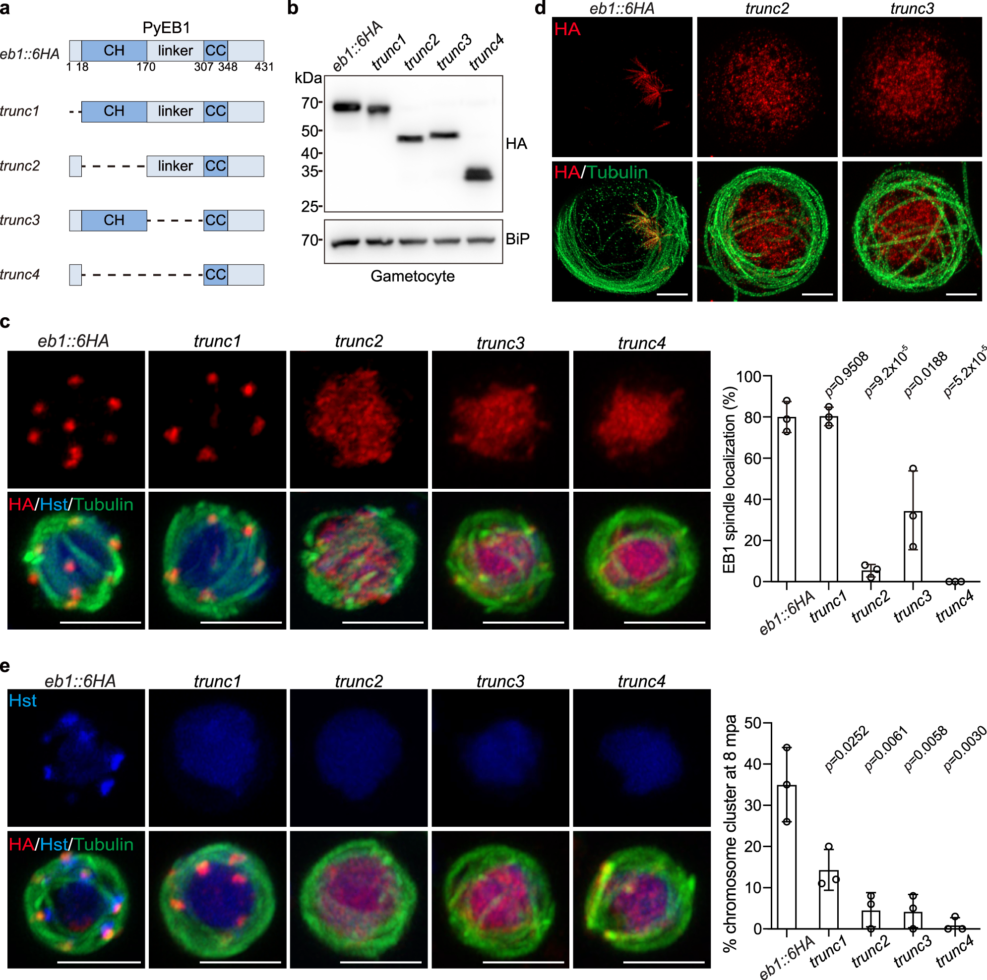
Fig. 5: CH and linker domains contribute to MT-lattice binding and spindle localization of EB1.

a Diagram of domain truncation in endogenous PyEB1 from the parental parasite eb1::6HA, generating four truncated strains trunc1, trunc2, trunc3, and trunc4. b Immunoblot of HA-tagged EB1 in the gametocytes of the eb1::6HA, trunc1, trunc2, trunc3, and trunc4 parasites. BiP as loading control. Representative for two independent experiments. c IFA of HA-tagged EB1 (red) and α-Tubulin in male gametocytes at 8 mpa. Hst, Hoechst 33342. Scale bar = 5 μm. Right panel showed the percentage of parasites displaying spindle localization of EB1. About 20 parasites were analyzed in each group for each experiment. Mean ± SD from three independent experiments, two-tailed t-test. d U-ExM of HA-tagged EB1 and α-Tubulin expression in male gametocytes at 8 mpa. Scale bar = 5 μm. Representative for two independent experiments. e Chromosome segregation in male gametocytes at 8 mpa. The parasites were stained with Hoechst 33342, anti-HA and anti-α-Tubulin antibodies. Scale bar = 5 μm. Right panel indicates the percentage of male gametocytes showing chromosome segregation. Mean ± SD from three independent experiments, two-tailed t-test.