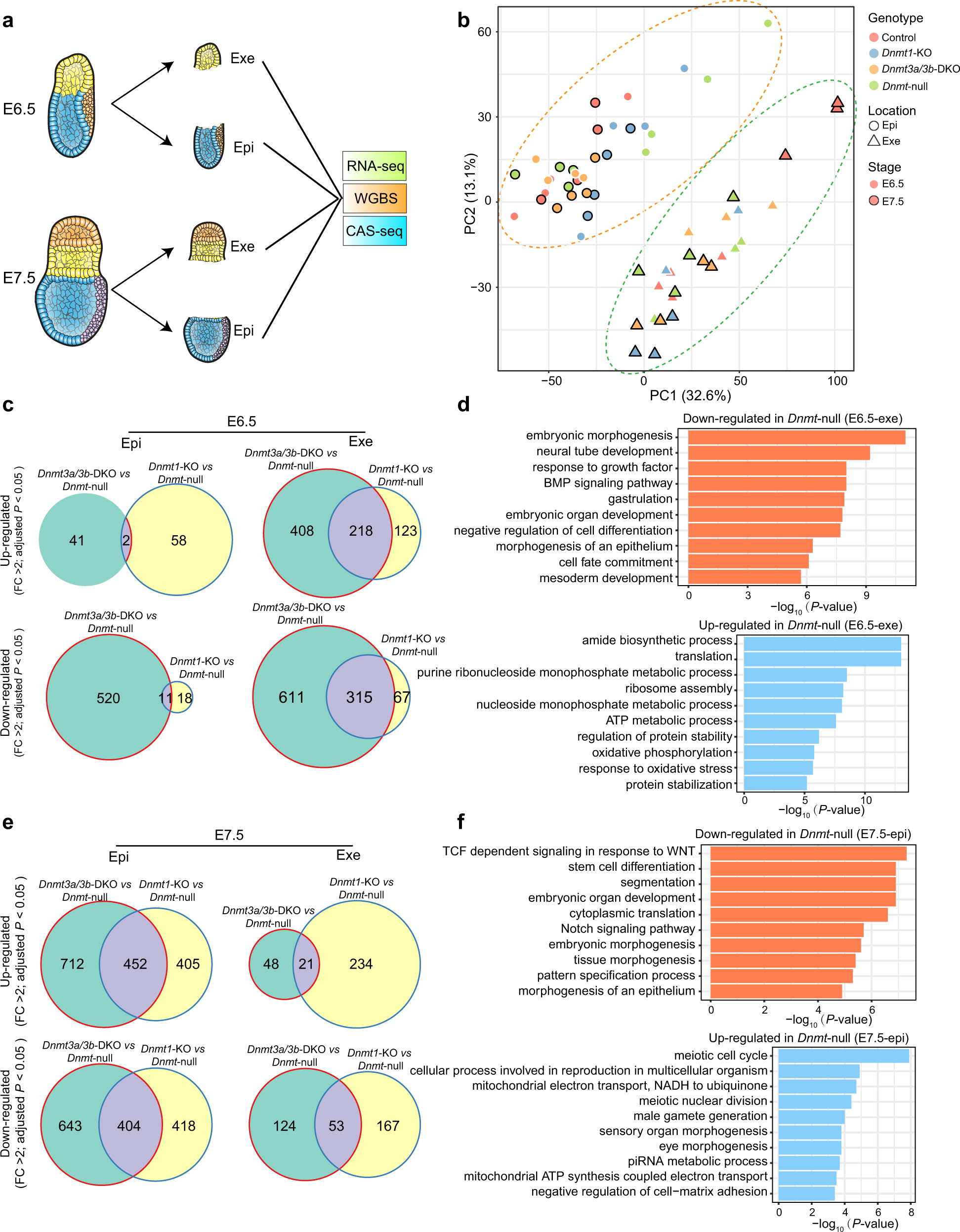
Fig. 4: Transcriptome analysis of Dnmt mutant embryos.

a Schematic diagram of collecting Exe and Epi at E6.5 or E7.5 for RNA sequencing (RNA-seq), whole genome bisulfite sequencing (WGBS), and Cas9-assisted small RNA-sequencing (CAS-seq). Exe, extraembryonic ectoderm; Epi, epiblast. b Principal component analysis (PCA) of RNA-seq data from E6.5 and E7.5 embryos with different mutations. c Venn diagrams show up-regulated and down-regulated differentially expressed genes (DEGs) in Dnmt1-KO and Dnmt3a/3b-DKO compared to Dnmt-null of Exe and Epi at E6.5. P-values were calculated by Deseq2. d Enriched Gene Ontology terms of overlapped down-regulated (up) and up-regulated (down) DEGs (Dnmt-null vs Dnmt1-KO and Dnmt-null vs Dnmt3a/3b-DKO) in E6.5 Dnmt-null Exe related to (c). P values were calculated by Metascape. e Venn diagrams show up-regulated and down-regulated DEGs in Dnmt1-KO and Dnmt3a/3b-DKO compared to Dnmt-null of Exe and Epi at E7.5. P values were calculated by Deseq2. f Enriched Gene Ontology terms of overlapped down-regulated (up) and up-regulated (down) DEGs (Dnmt-null vs Dnmt1-KO and Dnmt-null vs Dnmt3a/3b-DKO) in E7.5 Dnmt-null Epi related to (e). P values were calculated by Metascape. Source data are provided as a Source Data file.