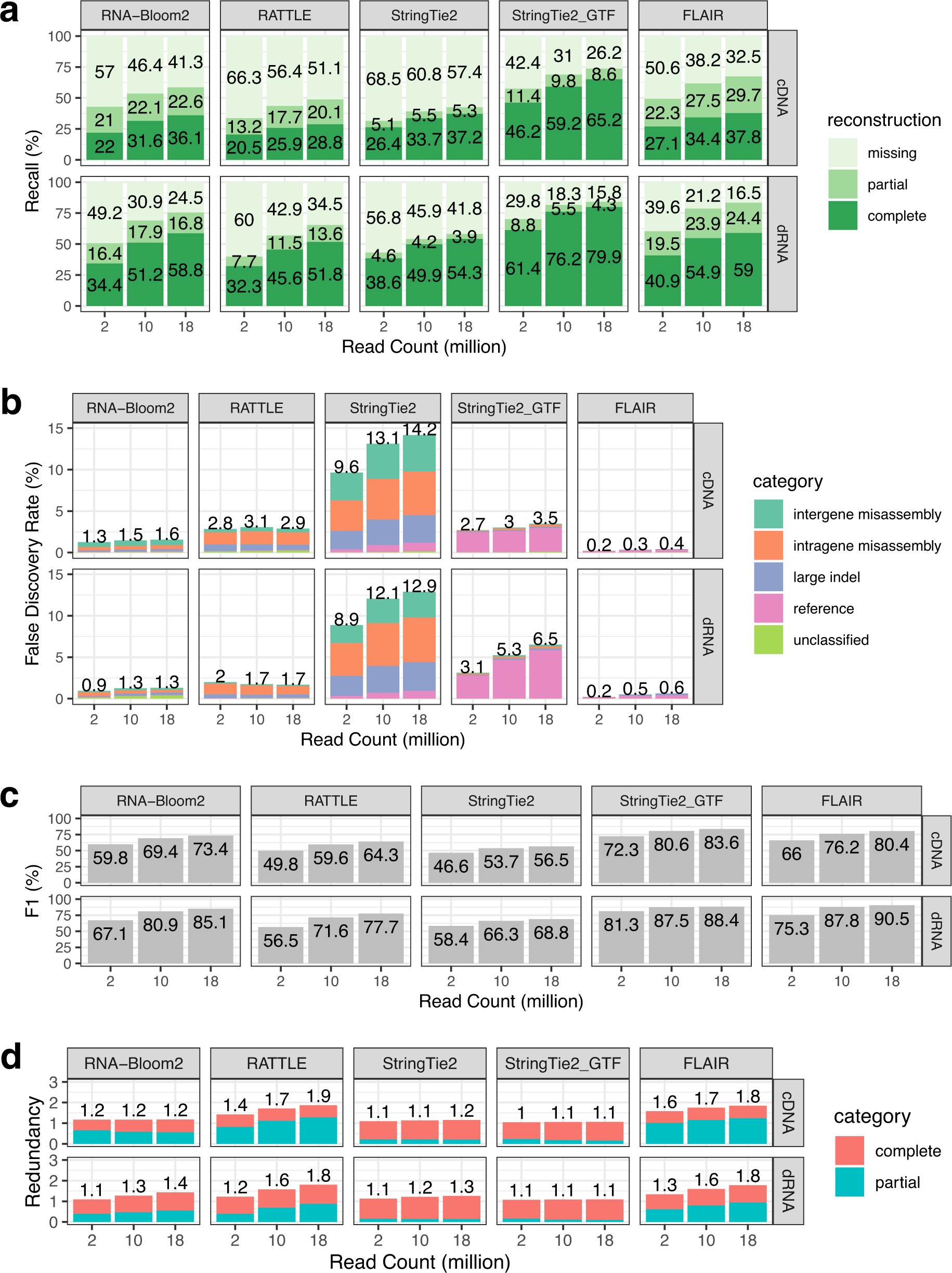
Fig. 3: Assembly quality evaluation of simulated datasets.
From: Reference-free assembly of long-read transcriptome sequencing data with RNA-Bloom2

a Recall is measured with respect to transcription reconstruction levels. b False discovery rate is measured based on the numbers of intragene and intergene misassemblies, false positive reference transcripts, contigs with large indels, and unclassified contigs. c F1 scores. d Redundancy is defined as the number of contigs representing true-positive transcripts with complete or partial reconstruction divided by true-positive transcripts with complete or partial reconstruction. Source data are provided as a Source Data file.