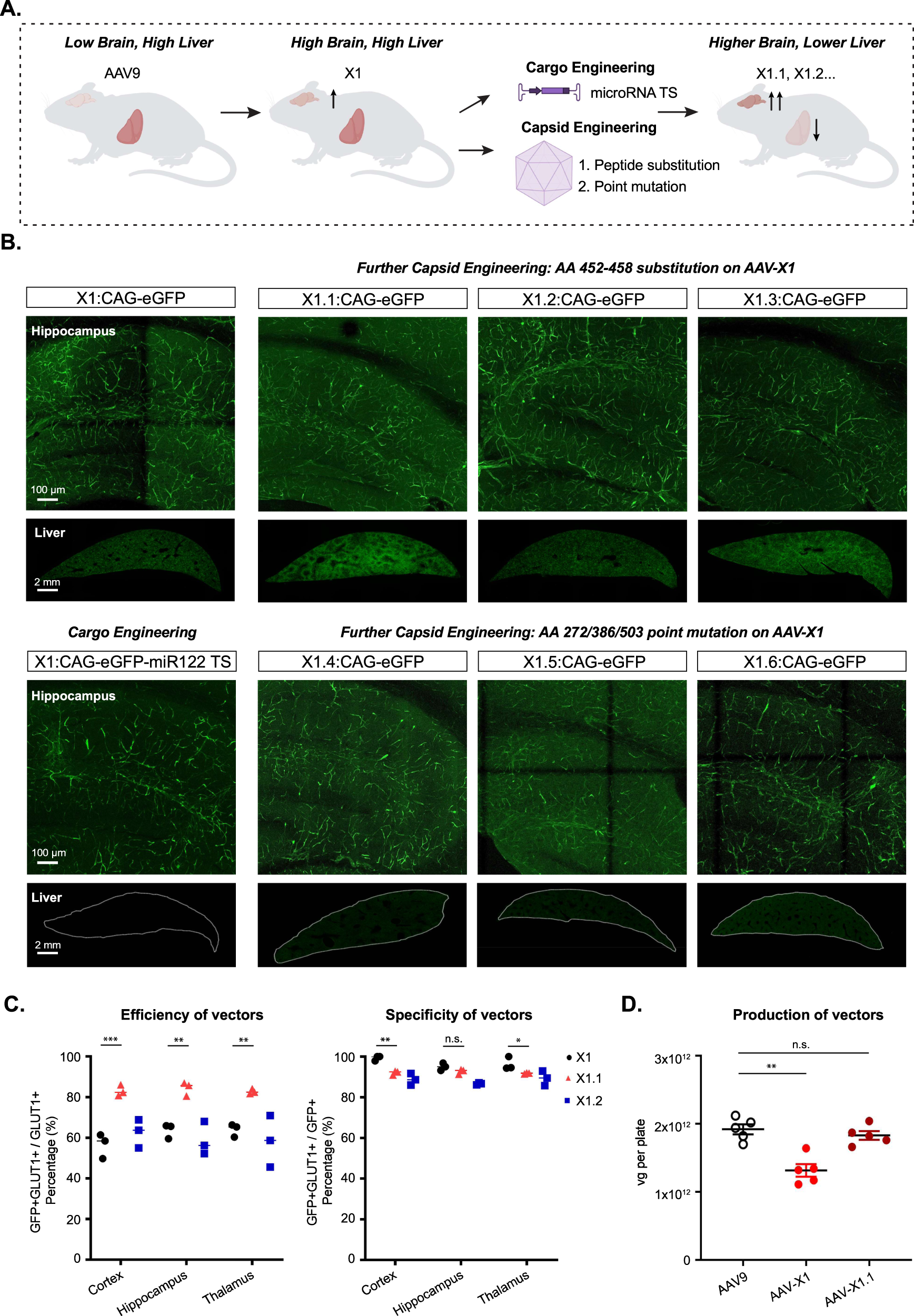
Fig. 2: Semi-rational refinement of X1’s tropism by further cargo and capsid engineering.

A Illustration demonstrating cargo and capsid engineering to refine X1’s tropism to increase brain targeting and lower liver targeting. Created with BioRender.com. B Representative images of vector-mediated expression of eGFP (green) in hippocampus and liver. Images are matched in fluorescence intensity to the X1: CAG-eGFP image. Brain scale bar: 100 µm. Liver scale bar: 2 mm. (n = 4 per group, 8-week-old C57BL/6J males, 3 × 1011 vg IV dose per mouse, 3 weeks of expression). (Top left) X1-mediated expression of CAG-eGFP. (Bottom left) X1-mediated eGFP expression with cargo engineering by incorporating MicroRNA-122 target sites (miR122TSS) in the CAG-eGFP genome. (Top right) Further capsid engineering by substitution at AA 452–458 of AAV-X1 yielding X1.1, X1.2, and X1.3. (Bottom right) Further capsid engineering on AAV-X1 by mutating AA272/AA386/AA503 to alanine to yield X1.4, X1.6, and X1.5, respectively. C (Left) Percentage of AAV-mediated eGFP-expressing cells that overlap with GLUT1+ markers across brain regions, representing the efficiency of the vectors’ targeting of GLUT1+ cells. A two-way ANOVA and Tukey’s multiple comparisons tests with adjusted P values are reported (***P = 0.0002 for X1 versus X1.1 in the cortex, **P = 0.0022 for X1 versus X1.1 in the hippocampus, **P = 0.0049 for X1 versus X1.1 in the thalamus). Each data point shows the mean of three slices per mouse. (Right) Percentage of GLUT1+ markers in AAV-mediated eGFP-expressing cells across brain regions, representing the specificity of the vectors’ targeting of GLUT1+ cells. A two-way ANOVA and Tukey’s multiple comparisons tests with adjusted P values are reported (**P = 0.0013 for X1 versus X1.1 in the cortex, n.s. P = 0.3854 for X1 versus X1.1 in the hippocampus, *P = 0.0413 for X1 versus X1.1 in the thalamus). Each data point shows the mean of three slices per mouse. D AAV vector yields. A two-way ANOVA and Tukey’s multiple comparisons tests with adjusted P values are reported (**P = 0.0012 for AAV9 versus AAV-X1, n.s. P > 0.9999 for AAV9 versus AAV-X1.1; n = 5 per group, each data point is the mean of three technical replicates, mean ± SEM is plotted). Source data are provided as a Source Data file.