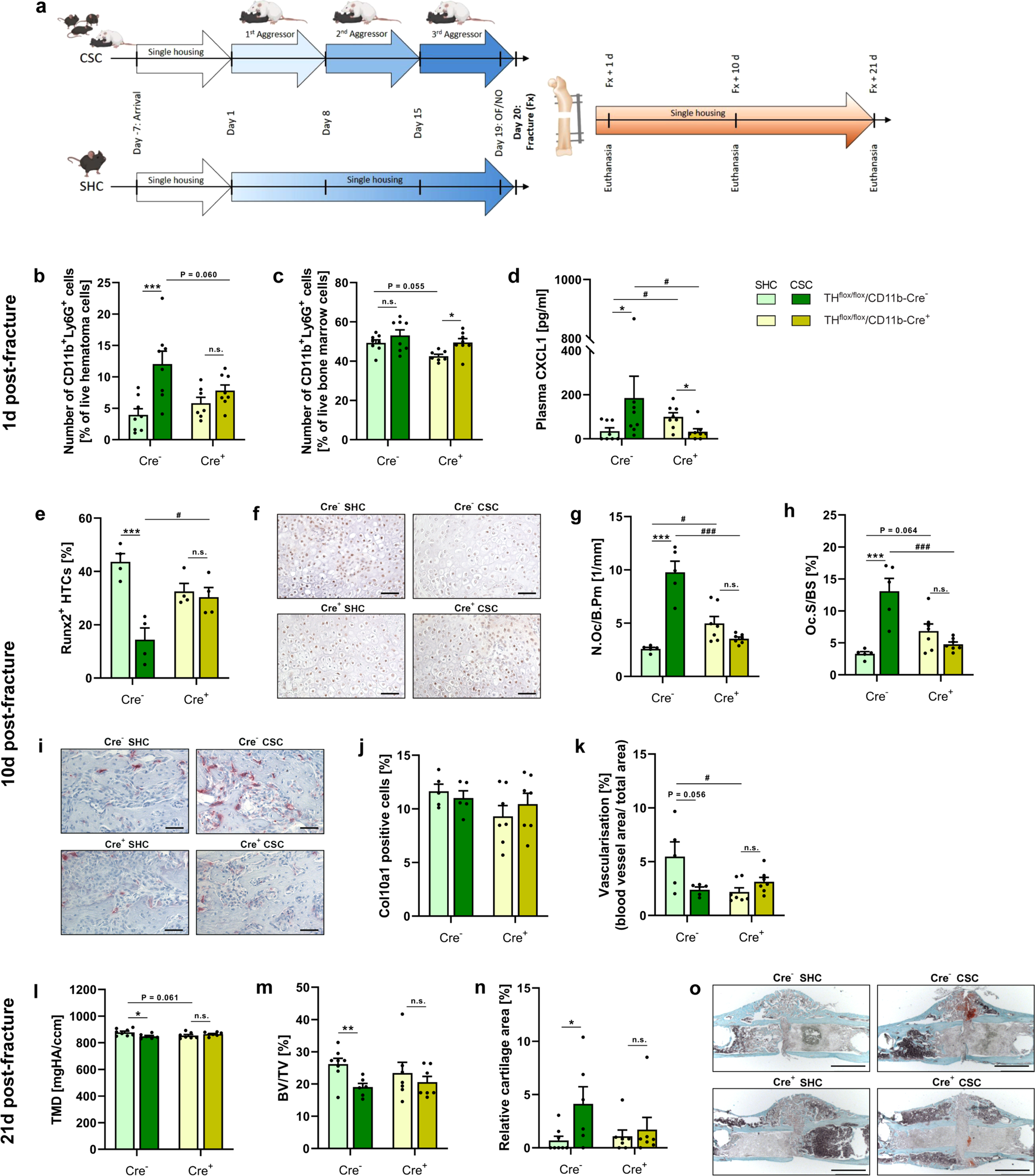
Fig. 4: Effects of 19 d of chronic subordinate colony housing (CSC) on fracture healing in THflox/flox/CD11b-Cre (THflox/Cre) mice.
From: Neutrophil-derived catecholamines mediate negative stress effects on bone

a Experimental timeline for THflox/Cre- and Cre+ exposed to 19 d of single-housed control (SHC)/CSC conditions and femur osteotomy on Day 20 (partly created with BioRender.com licensed to SOR). Mice were single housed for one week before the start of the CSC paradigm on Day 1. The aggressor mouse was changed on Days 8 and 15 and the experimental mice were tested for anxiety-like behavior in the open field/novel object (OF/NO) test on Day 19. The experimental mice underwent femur osteotomy on Day 20 and were euthanized 1 d, 10 d or 21 d post surgery. Number of CD11b+Ly6G+ neutrophils in b the fracture hematoma and c the bone marrow and d plasma CXCL1 concentration of THflox/Cre- and Cre+ mice exposed to CSC/SHC conditions and femur osteotomy 1 d post fracture. e percentage of Runx2+ hypertrophic chondrocytes (HTCs) in the fracture callus, f representative immunohistochemical images of Runx2 immunostainings in fracture callus sections (scale bars: 50 µm), g number of osteoclasts (N.Oc) per bone perimeter (B.Pm) and h osteoblast surface per bone surface (Oc.S/BS) in the fracture callus, i representative images of tartrate-resistant acid phosphatase (TRAP)-stained fracture callus sections (scale bars: 50 µm), j Col10a1+ cells and k vascularization in the fracture callus of THflox/Cre- and Cre+ SHC/CSC mice 10 d post-fracture. l Tissue mineral density (TMD), m BV/TV, n relative cartilage area in the fracture callus and o representative images of Safranin-O-stained (scale bars: 1000 µm) fracture callus sections of THflox/Cre− and Cre+ SHC/CSC mice 21 d post fracture. n = 4–8. Data are presented as mean + SEM including individual values. *P ≤ 0.05, **P ≤ 0.01, ***P ≤ 0.001 versus respective SHC condition; #P ≤ 0.05 versus respective THflox/Cre− group. n.s. not significant. Source data, exact n-numbers, exact p-values and used statistical tests per panel are provided in the Source Data file.