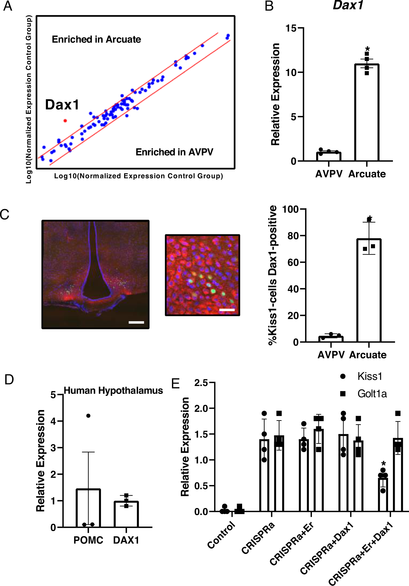
Fig. 3: Dax1 is enriched in the arcuate hypothalamus and can repress Kiss1-transcription.
From: Dax1 modulates ERα-dependent hypothalamic estrogen sensing in female mice

A qPCR screening of 84 nuclear receptor co-regulators in the mouse arcuate and AVPV hypothalamus under estrogen stimulation (n = 4). B Confirmation of Dax1 expression in the arcuate and AVPV hypothalamus using biological replicates under estrogen stimulation (n = 4) *p < 0.05 by t-test error bars represent SEM. C Detection of the DAX1 protein (red) by immunofluorescence in the whole arcuate and in Kiss1-neurons (green) in intact Kiss1-Cre-GFP mice in diestrous (n = 3) *p < 0.05 by t-test Error bars represent SEM. Scale bar 50 µm (left), 20 µm (right). D DAX1 and POMC in human hypothalamus (n = 3). Error bars represent SEM. E expression of POMC and DAX1 in human arcuate nucleus (n = 3) Error bars represent SEM. F CRISPR-activation of the Golt1a promotor in C2C12 cells transfected with mERα or/and mDax1. Representative data from an experiment conducted twice (n = 4 wells per group) *p < 0.05 compared to Golt1a by Holm-Sidak multiple t-tests. Error bars represent SD. Source data are provided as a Source Data file.