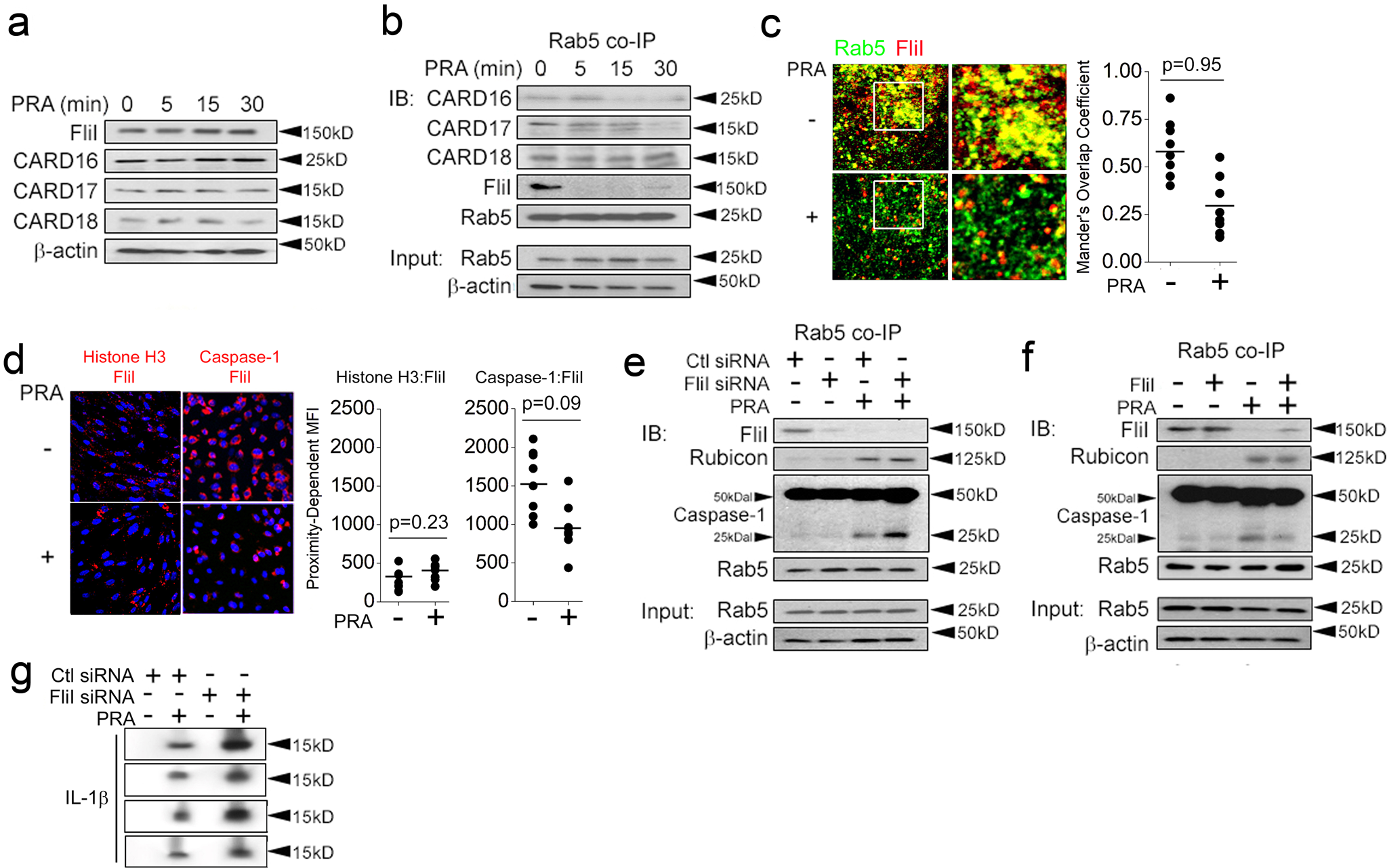
Fig. 4: FliI constrains Rab5-associated inflammasome activity.

HUVECs were exposed to PRA at the indicated times and whole cell lysates (a) or Rab5 pulldowns (b) were analyzed by Western blot. HUVECs were treated for PRA for 30 min and assessed in confocal I.F. (c) and PLA (d) assays. HUVECs were transiently transfected with FliI siRNA (e) or a FliI overexpression construct (f) prior to treatment with PRA for 30 min in Western blot studies. HUVECs were transfected with control or FliI siRNA and treated for 4 h prior to analyses of culture supernatants (g). Two-tailed Student’s t-test was used for statistical comparisons (c, d) where p < 0.05 is considered statistically significant. Experiments repeated 3 times (a–g) with different HUVEC donors. All scale bars, 200 μm. p-values are indicated in the figures.