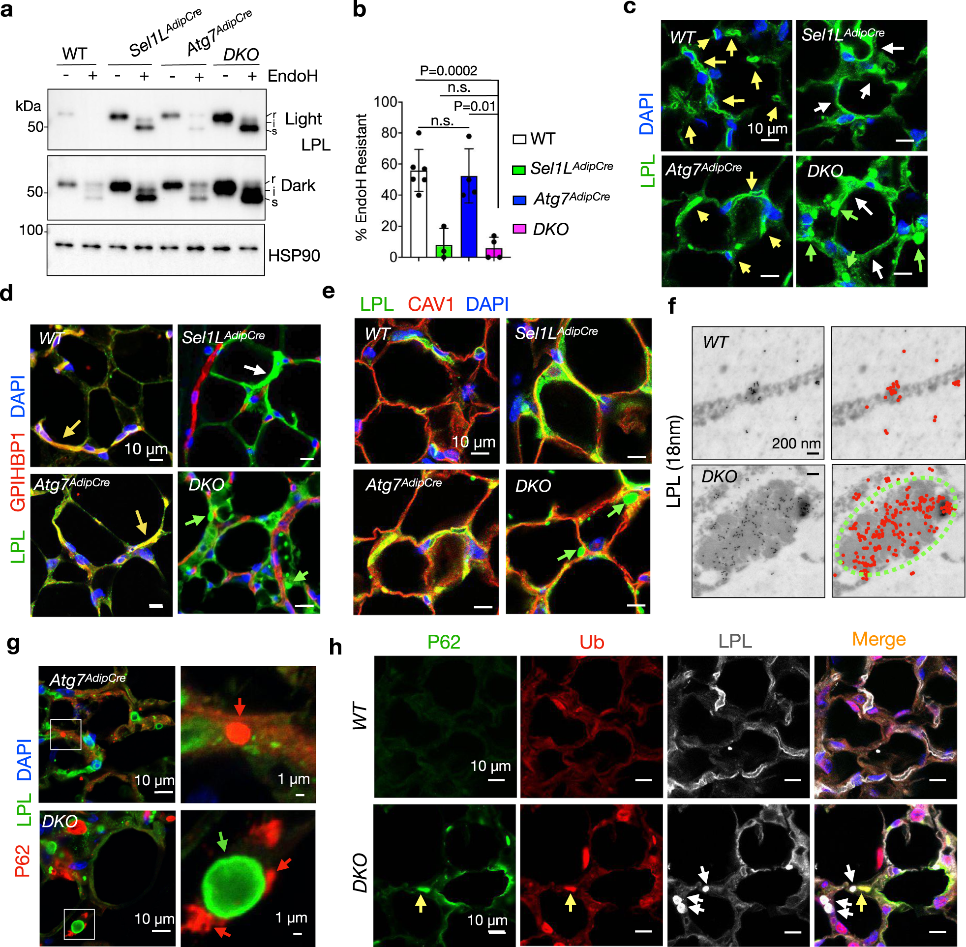
Fig. 4: LPL is a principal component of the CERFs.
From: The mechanisms to dispose of misfolded proteins in the endoplasmic reticulum of adipocytes

a, b EndoH analysis of LPL in gonadal WAT using Western blot with quantitation of percentage of EndoH resistant LPL in (b) (n = 6 for WT, 3 for Sel1LAdipCre, 4 for Atg7AdipCre and DKO). s, i and r, EndoH sensitive, intermediate and resistant, respectively. c, d Representative immunofluorescent images of LPL without (c) and with co-labeling of the endothelial marker GPIHBP1 (d) in gonadal WAT (n = 3 mice per WT and DKO; n = 2 mice per Sel1LAdipCre and Atg7AdipCre). Capillary, intracellular and LPL CERF are marked by yellow, white, and green arrows, respectively. e Representative immunofluorescent images of co-labeling of LPL and cell surface marker caveolin 1 (CAV1) in gonadal WAT (n = 2 mice per genotype). Green arrows, LPL CERFs. f Representative EM images following immunogold labeling of LPL in gonadal WAT (n = 3 mice per genotype). Images with color coded gold particles shown on the right. Green dot line, LPL CERFs. g Representative immunofluorescent images of co-labeling of P62 and LPL in gonadal WAT (n = 3 mice per genotype). Red and green arrows, P62 inclusion and LPL CERFs, respectively. h Representative immunofluorescent images of triple labeling of LPL (gray), ubiquitin (Ub, red) and P62 (green) in gonadal WAT (n = 2 mice per genotype). Yellow and gray arrows, Ub-containing P62 inclusions and LPL CERFs, respectively. Histogram was plotted as mean with SD; each data points were derived from biologically independent mice/samples. P values were derived by one-way ANOVA followed by Tukey’s test; n.s. not significant. Source data are provided as a Source Data file.